新浪财经

【最全】2023年工业信息安全行业上市公司全方位对比(附业务布局汇总、业绩对比、业务规划等)

前瞻网

关注

转自:前瞻产业研究院

行业主要上市公司:启明星辰(002439)、绿盟科技(300369)、蓝盾股份(300297)、浪潮信息(000977)、北信源(300352)等

本文核心数据:工业信息安全行业上市公司业务布局;工业信息安全行业上市公司业绩对比

工业信息安全行业上市公司汇总

IT信息安全领域近年来正在发生重大而深刻的变革,新的理念、新的方法、新的产品不断涌现。信息安全从业者尝试基于积极防御、威胁情报、态势感知、数据驱动安全、安全可视化等理念,使用大数据、人工智能等新技术解决信息安全问题,并取得了良好的效果。伴随着现代制造业数字化、智能化、网络化的快速发展和政策体系的完善,越来越多互联网大型企业进入了国内工业信息安全赛道,工业信息安全产业上市公司数量增长。

工业信息安全行业上市公司业务布局对比

从工业信息安全代表性企业重点区域布局来看,上市公司区域布局呈现出了明显的区域性特征,大多数相关上市企业的布局区域仅包括了企业总部所在地及周边辐射地区。

从企业业务产品布局来看,布局工业互联网安全领域上市企业较多,如启明星辰、电科网安、绿盟科技等等,具体产品包括安全态势感知平台、身份认证、风险评估及威胁检测等;此外,不同企业在工业信息安全领域布局业务类型多样,涵盖软件产品、硬件设备产品、安全解决方案及安全服务等。

工业信息安全行业上市公司工业信息安全业务业绩对比

从各企业工业信息安全业务主要产品销售收入情况来看,2022年,奇安信销售收入全行业领先,信息安全行业销售收入达62.12亿元;启明星辰、天融信、电科网安以及深信服销售收入均超过30亿元,位于行业前列。

此外,工业信息安全行业上市公司均保持较高的研发投入水平,研发投入占营业收入比重较高;其中,2022年,浪潮信息研发投入37.15亿元,排名第一;蓝盾股份在低营业收入的经营状态下仍保持较高的研发投入水平,研发投入占营收比重高达227%,其次为中孚信息,占比72.2%。

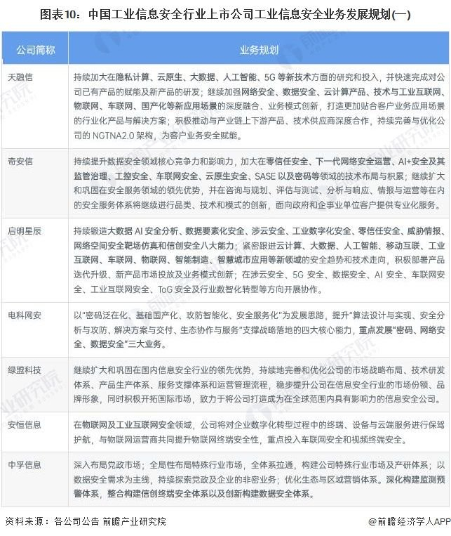
工业信息安全行业上市公司业务规划对比

随着国内工业市场信息化、智能化的深化、各类企业家对于工业信息安全问题重视程度的不断提高以及政策支持力度的不断增强,工业信息安全行业正逐步进入行业的快速增长期,各上市企业也制定了相应的发展策略,提升企业的核心竞争力。

从工业信息安全企业发展规划来看,“十四五”期间,工业信息安全企业将聚焦产品国产化发展任务,加大对隐私计算、云原生、大数据、人工智能、5G等新技术方面的研究和投入,以及对工业互联网安全、5G网络安全的战略性投入,开拓国内外市场,探索产业链上下游布局,以提升市场竞争力。

更多本行业研究分析详见前瞻产业研究院《中国工业信息安全行业发展前景预测与投资战略规划分析报告》。

同时前瞻产业研究院还提供产业大数据、产业研究报告、产业规划、园区规划、产业招商、产业图谱、智慧招商系统、行业地位证明、IPO咨询/募投可研、IPO工作底稿咨询等解决方案。在招股说明书、公司年度报告等任何公开信息披露中引用本篇文章内容,需要获取前瞻产业研究院的正规授权。

更多深度行业分析尽在【前瞻经济学人APP】,还可以与500+经济学家/资深行业研究员交流互动。

加载中...