2023年中国直接测量FFR市场现状及发展前景分析 未来7年CAGR为43.2%
前瞻网
转自:前瞻产业研究院
行业主要上市公司:北芯生物(A06225.SH);乐普医疗(300003.SZ);波士顿科学(BSX.N);雅培(ABT.N);飞利浦(PHG.N)
本文核心数据:市场规模;竞争格局;渗透率
定义
目前提供FFR评估的产品根据形态及产品临床定位总体可分为直接测量FFR和基于影像的FFR(计算值),基于影像的FFR主要包括基于CT血管造影术的FFR和基于血管造影的FFR等。与药物治疗及冠脉造影指导PCI相比,直接测量FFR通过减少误诊、手术过度和支架放置不当的风险改善患者预后并减少不适当PCI给患者增加的费用,从而降低其整体医疗花费。根据北芯生命的招股书资料,直接测量FFR不仅在临床诊疗方面能优化PCI治疗结果,且在经济效益方面有助于减少整体医疗成本。
发展现状
(1)渗透率:中国渗透率远低于发达国家
直接测量FFR适用于需精准诊断心肌缺血的冠状动脉疾病患者。相较于发达国家,目前直接测量FFR在中国临床应用中的渗透率显著偏低。根据弗若斯特沙利文的数据,2021年美国、日本、欧洲和中国直接测量FFR在冠脉造影检查中使用的渗透率分别为18.7%、12.3%、8.4%和0.9%(直接测量FFR/CAG),在PCI手术量中的渗透率则分别为68.8%、45.5%、19.6%和3.4%(直接测量FFR/PCI),因此直接测量FFR市场在中国仍具有巨大的发展空间及潜力。
(2)市场规模:2022年约为3.4亿元
根据弗若斯特沙利文的数据,中国冠脉直接测量FFR市场从2017年的0.5亿元上升至2021年的1.6亿元,CAGR为36.1%。初步统计,2022年中国冠脉直接测量FFR耗材市场规模约为3.4亿元。
注:直接测量FFR耗材仅包括适用于冠状动脉血管直接测量FFR的压力导丝和压力微导管
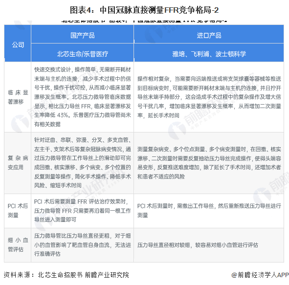
(3)竞争格局:2021年北芯生命的市占率达约30.6%
目前,我国冠脉直接测量FFR市场竞争者类型主要包括国内企业和海外企业。国内企业以北芯生命、乐普医疗为主,海外企业主要以雅培、飞利浦和波士顿科学为主。
中国冠脉直接测量FFR市场以进口产品为主,其中雅培和飞利浦的产品市占率从2019年100%下降到2021年约69.4%,而北芯生命于2021年市占率达约30.6%。
发展前景
相较于发达国家,目前FFR在国内心血管疾病诊疗中的渗透率相对较低。未来随着国产创新产品逐步获批上市和推广、精准治疗意识的强化和居民人均可支配收入的提高,我国FFR技术的渗透率也有望追赶发达国家,实现快速提升。弗若斯特沙利文预测2023年我国冠脉直接测量FFR耗材市场规模约为638亿元左右,随后以CAGR43.2%的增速上升至2030年的40.1亿元。
以上数据参考前瞻产业研究院《全球精准医疗行业发展前景预测与投资战略规划分析报告》。
同时前瞻产业研究院还提供产业大数据、产业研究报告、产业规划、园区规划、产业招商、产业图谱、智慧招商系统、行业地位证明、IPO咨询/募投可研、IPO工作底稿咨询等解决方案。在招股说明书、公司年度报告等任何公开信息披露中引用本篇文章内容,需要获取前瞻产业研究院的正规授权。
更多深度行业分析尽在【前瞻经济学人APP】,还可以与500+经济学家/资深行业研究员交流互动。