新浪财经

德邦基金黎莹:稳扎稳打追求高胜率投资,近八年收益同类前9%

市场资讯 2023.06.26 22:26

黎莹硕士毕业于复旦大学基础医学专业,有着近13年证券基金从业经验、以及近8年投资管理经验,目前担任德邦基金权益投资总监。她名下多只基金在管理期间都获取了显著的超额收益,相对同类排名表现优异。

她的配置框架结合了自下而上和自上而下两个方面,其中,自下而上角度着重关注公司的经营质量以及公司未来的定价展望。其中,经营质量重点关注公司真实经营性现金流和资产负债表,剔除存在财富风险的公司。公司未来的定价展望则主要围绕公司商业模式和产业阶段对应的供需关系。重点关注商业模式清晰、中期行业格局确定性较高,同时处于成长中后期以及成熟阶段的公司机会

德邦大健康有效起始日期至2023-03-31期间,年化绝对收益14.12%,同类基金排名43/477(前9.1%),年化超额收益14.61%,同类基金排名24/475(前5.1%);同时,基金最大回撤为30.34%,位于同类基金的后35.8%,相对最大回撤为16.03%,排名位于同类基金后17.3%,基金对回撤的控制能力较为出色。基金月度胜率为62.6%,具有较持续地获取超额收益的能力。

根据Brinson归因以及TM分析,基金选股效应显著。同时,基金在市场小涨、或市场偏向均衡/价值风格情况下表现出色,能够较好适应市场不同时期大小盘风格变化。在相似度较高的几只基金中,德邦大健康的收益率、夏普比率以及Calmar比率均较高。同时,在对基金进行归因分解后,基金的选股效应以及配置效应整体高于其相似基金。

2017年至今基金配置主要保持在大盘风格,其中对成长价值风格的分配较为均衡,同时,基金持仓周期相对较长,且具有较好的长期选股能力。根据基金财报,基金权益仓位大部分时间内保持在80-90%之间,2017年权益仓位曾下调至66%;基金持股集中度平均56.4%,略低于同类中位数;换手率平均1.2倍,相比同类偏低。

根据最新年报数据,基金前三大行业为医药生物、建筑材料以及轻工制造。今年,在仓位和结构上,黎莹女士及其团队表示,可能会一定程度上进行进攻性更强的配置,并略微提高估值体系的容忍度。同时总体看好经济复苏以及盈利修复机会下整体头部市占率空间较大,过去两三年中已经进行了充分的出清、利润弹性较高的细分行业。推荐看好相关板块及风格的投资者关注。

黎莹硕士毕业于复旦大学基础医学专业,有着近13年证券基金从业经验、近8年投资管理经验,目前担任德邦基金权益投资总监。她名下多只基金在管理期间都获取了显著的超额收益,相对同类排名表现优异。

在我们看来,黎莹女士的投资方法可以用“稳扎稳打”来形容,她更加倾向高安全边际和高胜率投资机会,偏好略左侧布局,无论是防守还是进攻,都会经过反复推敲和验证后,对投资结构进行精确布局。

她的配置框架结合了自下而上和自上而下的两个方面,其中,自下而上角度着重关注公司的经营质量以及公司未来的定价展望。其中,经营质量重点关注公司真实经营性现金流和资产负债表,剔除存在财富风险的公司。公司未来的定价展望则主要围绕公司商业模式和产业阶段对应的供需关系。重点关注商业模式清晰、中期行业格局确定性较高,同时处于成长中后期以及成熟阶段的公司机会。

在这样的投资框架下,黎莹女士名下的德邦大健康近8年管理期间取得了可观的收益成绩。2015年至今,德邦大健康年化收益达14.12%,同类灵活配置型基金排名前9.1%。

[数据来源:Wind,天风证券研究所]

今年,在仓位和结构上,黎莹女士及其团队表示,可能会一定程度上进行进攻性更强的配置,并略微提高估值体系的容忍度。同时总体看好经济复苏以及盈利修复机会下整体头部市占率空间较大,过去两三年中已经进行了充分的出清、利润弹性较高的细分行业。

1. 基金经理访谈录

黎莹:我们对所管理的几个产品从过去的历史表现中总结了几个特点:

第一,产品从成立以来,有完整年度的基金业绩表现,与沪深300基准相比,每年都有正向的超额收益。

第二,产品的累积超额收益相对明显,同类排名较靠前。无论是德邦大健康还是德邦乐享生活,虽然时间跨度不同,但同样表现出了较好的同类排名。

第三,产品的回撤相对控制较好。这几个特点的组合可以为投资者带来不错的回报。虽然产品的定位和主题有所差异,但整体的投资框架体系是一致的。

在投资框架体系方面,我们主要采用中观和自下而上的方法来挑选和配置个股。同时,我们也会采用自上而下的方法考虑宏观因素,在极端的市场情况下,我们也会进行一些考量。接下来,我将简单介绍我们的挑选股票和配置的想法。

首先,最基础的是从财务数据角度,因为我们认为公司质地是一个比较重要的基础。因此,我们对于财报中的经营质量,包括真实的经营性现金流和资产负债表的指标等,都比较看重。我们希望剔除可能存在财务风险的公司。从过去的持仓情况来看,我们基本没有持有过出现财务问题的公司。

其次,我们会考虑公司未来的定价展望,主要围绕商业模式和产业阶段对应的供需关系。我们会特别关注这些因素在不同阶段的影响。

商业模式我们放的权重较大,因为我们希望投资的公司具有超额价值创造的能力,即高于社会平均水平,无论其是高定价权、高周转,还是规模效应足够强具有成本优势,我们都希望公司拥有核心竞争力,从而能够在中期展望中带来相对确定性的收益。因此,在挑选行业中的公司时,我们会尽可能地选择商业模式清晰,未来中期行业格局和确定性比较好的公司。这是第一个方面。

在不同的产业阶段中,无论是早期、中期还是成熟期,不同阶段的供需匹配或过剩会决定企业短期或盈利周期的上行或下行。因此,产业阶段是考虑构建投资组合时需要考虑的因素之一。根据我们以往整体配置情况的经验,我们偏好成长中后期以及成熟期。这是因为尽管早期行业需求增量明显,但从短期和标的选择的角度来看,其增长难度较大,更多的可能是受到Beta或资金博弈的影响。我们希望整体配置的胜率优于赔率,并且具有更强的稳定性。因此,在产业阶段的考虑中,我们认为中后期甚至成熟期都可能有不错的表现。即使是成熟期行业,虽然行业增速可能回归到中低水平,但通过格局的优化,也能呈现出阶段性的增速上行标的,而估值体系相对不太热门的方向,反而超额确定性会较强。这是基于自下而上的角度考虑的。同时,由于风险权重和确定性胜率的需求较高,我们整体配置可能相对希望安全边际比较高,某种程度稍微偏向左侧。当然,这种策略可能牺牲了一些时间成本。但是我们认为这样的策略对于胜率的补偿是足够的。这是自下而上的几个维度。

除了自下而上的考虑,我们还需要考虑自上而下的宏观因素。其实精准预测周期方向的胜率并不高,但在极端位置,如2018年底开始的那轮联储引导的全球大放水、拉估值的过程,到2021年底处于一个相对比较极值的位置,像联邦基准利率接近0这样的一个位置,边际拐点是相对容易判断的。因此,我们可能会从这个角度去压缩长久期和利率敏感的高估值标的。而今年,这部分因素一定程度上得到了边际弱化,所以对于估值体系我们会在这个基础上做区间的放大。

总之,我们将综合各个维度的考量,构建一个投资组合。这是我们投资框架的大致介绍。

最后,我想对德邦大健康产品这个产品稍微进行一些补充。虽然从名字上看,这个产品可能与医药主题有些相似之处,但实际上它是一个比较宽泛的主题基金。除了与大健康相关的投资,如医药保健、生活用品等,我们的大健康产品还包括其他方面,例如住房和环保等方面的投资。我们的大健康产品定位是一个相对宽主题类的均衡产品

"按照您自上而下的框架能否介绍一下去年您是如何根据当时的宏观经济条件进行行业配置的?"

黎莹:我们去年年初以来将整体估值向下进行了一定的收缩,因为考虑从2021年底以来国内经济可能面临一些边际压力,但整体钟摆的极端位置不如当时美联储防水带来的极端位置。对于后面实际利率整体上行的预期,对于利率相关的敏感因子可能压力会比较大,所以一定程度上做了这样一个配置上的变化。

今年,对于整体宏观上的判断和感受,第一,整体美债定价已经预期到了5%以上的位置,即使到3月、9月,它们的价格往上加或者在高位徘徊,其边际影响已经弱化。第二,而国内经济处于从衰退向复苏的过程中,对于权益类资产和风险类资产,整体形势都比较有利。因此,在仓位和结构上,我们可能会一定程度上稍微进行进攻型更强的配置,并略微提高估值体系的容忍度

"选股中重点会参考哪些方面?"

黎莹:我举个例子。比如说,去年我们配置了比较多的资产,如整体的一些出行板块。虽然出行板块包括机场、酒店、景区和航空,但我们只配置了两个方向,主要是关注确定性和底部资产评估较硬的机场和酒店。这样的配置考虑实际上隐含了我们的一些考虑。

第一,我们希望配置的资产是底部测算相对比较实的,因为这是我们考虑的底线。这个底线来源于几个方面,其中一个是核心的竞争能力,没有因为短期因素的变化而发生变化。例如,机场基于高净值人群的垄断地位,我们认为不管是免税还是其他因素,都可能不会影响它的底部测算。另一个方面是产业链中的强势地位,例如机场在产业链中的扣减率。这对于评估这类资产的底部非常有帮助。类似于酒店的头部,品牌效应和规模也是非常重要的考虑因素。优势在逆势的扩张中也能较好地去评估,即使在疫情较严峻的时期,这些底部资产也比较容易评估。

同时,反观像,当时无论是航空还是景区,在汇率、油价和其他一些方面,受到疫情影响、更偏向同质化的相对不是特别友好的这类模式,我们认为下行到底部时很难摸清,基于此类情况,我们需要建立对资产底部的评估,这是第一个方面。

第二个方面,我们需要结合目前资产所处的短周期位置,例如之前疫情对这类细分板块的影响,如果我们看好此轮放开,需要考虑的无非是介入的位置和时间成本的平衡。

然后针对第二个方面,我们可能会持有一些偏向周期的资产配置。我们一般不太喜欢使用笼统的分析,我们需要将行业拆分成更细分的行业,因为不同细分行业对应的模式,和在产业链中的竞争地位其实存在很大差异。对于我们周期的配置,我们更倾向于选择头部公司,这些公司具有成本优势和周期成长属性,因此在每个周期的底部,其盈利评估相对清晰可见。成本优势意味着在行业整体下行亏损到周期底部的时候,仍有一定的超额利润的存在。具有比较好的周期成长的属性则意味着在每一轮周期出清之后,下一轮的上行过程中公司的扩张能够上一个台阶。这是我们会从大的周期板块所挑选的具有这些特质的公司,并尽可能地在相对底部的位置介入。这样做的原因是,整体下行风险和上行弹性相对友好,这是我们考虑的重要因素之一。

"您之前提到目前比较看好经济的复苏以及盈利修复的机会。能否详细介绍一下您认为哪些细分行业更具有投资机会?"

黎莹:我认为从方向性肯定是朝经济复苏这个方向发展。虽然在幅度上大家的看法存在分歧和不确定性,但我们更多地会基于两个点来选择方向。

第一个点是标的所在的细分行业是在过去整体头部市占率空间较大的行业,我们认为这些行业具有相对足够的中期展望,即使短期节奏稍微落后一些,也不妨碍它们未来或逐步壮大的路径。

第二个点是这些行业在过去两三年中已经进行了较充分的出清,这意味着即使需求相对不强,整体利润弹性也能够得到较充分释放。同时,考虑到短期阶段性因素,大家对于这一类资产的定价相对不足,这也为我们选择这些行业提供了更多机会。虽然整体复苏幅度可能有所偏弱,但我们相信有一些个股,无论从中期还是短期的维度来看,都具有较好的上行空间,这是我们会选择的方向。

[访谈日期:2023年3月7日]

2. 基金概况

2.1 基金经理所管基金业绩概况

截至2023-03-31黎莹女士在管基金总规模18.3亿,自基金接管之日起,黎莹女士名下基金收益及排名表现如下。其中,德邦大健康的管理时间相对较长,为灵活配置型基金,是最具有代表性的一只基金。

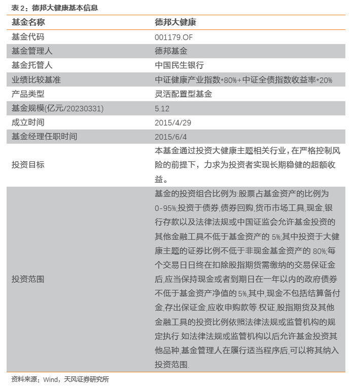
2.2 基金基本信息介绍

德邦大健康(001179.OF)成立于2015-04-29,灵活配置型基金。黎莹女士自2015-06-04开始接管该基金,截止2023-3-31,基金规模约5.12亿。

3. 基金业绩

考虑基金接管之后的建仓期间,对新接管基金的基金业绩有效起始日期修正为基金接管日期的3个月之后。通过统计在各个阶段基金的收益情况,可以看到基金业绩管理能力突出。

3.1 以同类排名后35.8%的最大回撤,获取同类排名前9.1%的收益

德邦大健康有效起始日期2015-09-02至2023-05-28,基金年化绝对收益14.12%,同类基金排名43/477(前9.1%),年化超额收益14.61%,同类基金排名24/475(前5.1%);同时,基金最大回撤为30.34%,位于同类基金的后35.8%,相对最大回撤为16.03%,排名位于同类基金后17.3%,基金对回撤的控制能力较为出色。

有效起始日期以来,德邦大健康以同类基金排名后35.8%的最大回撤,获取了同类基金排名前9.1%的绝对收益。

[数据来源:Wind,天风证券研究所]

整体而言,基金夏普比排名在各年度能够较为稳定地保持在同类前列。分年度看,德邦大健康收益风险比率排名在2017年表现最好,2017年基金夏普比率为2.99,位于同类基金前2.5%,年化收益率为39.58%,位于同类基金前2.4%,最大回撤为5.89%,位于同类基金后56.7%。

3.2 基金净值大幅跑赢基准曲线,相对强弱曲线平稳倾斜向上

下图绘制了有效起始日期以来基金的净值曲线、相对强弱曲线、动态最大回撤曲线以及动态相对最大回撤曲线。可以看到,德邦大健康具有较为稳定的业绩表现,基金净值大幅跑赢基准曲线,相对强弱曲线平稳倾斜向上。2019年以来,基金的最大回撤保持在20%以内。

3.3 相似基金中收益率、夏普比率以及Calmar比最高

我们从收益率相关性角度从全市场灵活配置型基金中分别筛选了与德邦大健康同时期相关性较高的几只基金,结果如表5所示。可以发现,除B基金之外的与德邦大健康相似度最高的8只基金中德邦大健康在相似度最高的几只基金中的收益率较高

3.4 月度胜率62.6%,具有较持续地获取超额收益的能力

分月来看,德邦大健康在91个月中有57个月跑赢基准,月度胜率为62.6%。基金具有较持续地获取超额收益的能力。

4. 基金业绩归因

4.1 基金经理选股择时能力:2017、2020年内正向选股能力显著,2018年熊市期间展现正向择时能力

根据T-M模型的分析结果,德邦大健康在2017年、2020年以及2021年一季度展现了显著的正向的选股能力,在2017年四季度以及2018年期间展现了正向的择时能力。

4.2 不同市场环境适应能力:市场小涨或偏向均衡/价值风格情况下表现较为出色,能够较好适应市场不同时期大小盘风格变化

计算沪深300指数滚动20日的收益,根据指数收益率的大小划分子样本,分别考察市场收益在不同区间内产品的绝对收益及相对其业绩基准超额收益。

根据图5,德邦大健康自有效起始日期以来,当市场20日涨跌幅达到1%以上至10%以下的情况下,基金排名表现更好,同类同期排名可上升至前30%左右。

滚动20日计算巨潮大盘指数以及巨潮小盘指数的收益率之差来代表不同的大小盘市场风格。同时滚动20日计算巨国证价值指数以及国证成长指数的收益率之差来代表不同的价值成长市场风格。根据图6以及图7,德邦大健康在不同大小盘风格下收益表现良好,同类平均排名均在50%以内,在不同价值成长风格下同类平均排名在前60%以内在市场风格偏向大盘或均衡/价值风格下基金收益排名表现较为优异,平均位于同类同期前20%-40%之间。

4.3 基于持仓的超额收益分解:选股超额收益明显,相似基金中选股、配置效应整体偏高

根据Brinson,Hood & Beebower (BHB,1986)的观点,基金相对于基准的超额收益即为主动管理的收益,超额收益的来源有三部分:

  • 配置:超配或者低配行业板块带来的超额收益。

  • 选股:在行业类别内部,超配或者低配个股带来的超额收益。

  • 交互作用:超配有正向选股能力的行业类别、低配负向选股能力的行业类别。

因此,基金的超额收益可以按照下图进行分解:

分行业来看,基金在环保、机械设备、建筑装饰以及食品饮料等行业的行业内选股超额收益大多为正。

下图筛选了净值走势与德邦大健康相似度较高,同时基金规模大于2亿元,且现任基金经理接管时间不晚于德邦大健康基金的4只基金。其中,横轴代表基金在不同年报/半年报时点附近基金的配置效应,横轴代表同样时间段内基金的择券效应,而标记点大小则代表基金的交互效应。

可以看到,大部分情况下,德邦大健康基金分布在相似基金中偏右上角位置,代表基金相对其他4只基金能够获取更高的选股效应以及配置效应

4.4 基金持仓个股收益:基金持仓周期相对较长,且具有较好的长期选股能力

下图对基金在年报、半年报和季报所公布过的所有持股信息进行了汇总,假设基金对每只个股在财报公布日开始持有,保持至个股连续出现最晚时点的下一季度末,计算区间内个股持仓的年化收益贡献。以下罗列了在持仓假设下基金持有时间最长的15只个股,以及在财报中出现两次以上且年化收益贡献最大的个股。

可以看到德邦大健康中持有时间最长的15只个股中有9只个股收益贡献为正。其中,格力电器、美的集团的连续持有期数达到21期,近5年时间,而对于伊利股份、海螺水泥、中国巨石等个股的持有时间也在2年左右。基金持仓周期相对较长,且具有较好的长期选股能力。

[由于假设股票持仓一直保持持有至最后出现时点的下一季度末,实际情况下的股票买卖时机可能存在一定差异,实际个股的收益贡献结果会因此有所差别]

在财报中出现次数超过两期的个股中,对基金收益贡献最大的行业有建筑材料、电力设备、食品饮料等行业,收益贡献较高的个股包括北新建材、正泰电器以及中国巨石等等。

5.基金持仓偏好及风险控制

5.1. 基金持仓风格:2017年至今配置主要保持在大盘风格,其中对成长价值风格的分配较为均衡

2017年之前,基金配置以中小盘成长风格为主,2017年之后,基金配置主要保持在大盘风格,其中成长价值分配较为均衡。2020年以来,基金主要风格配置仍然保持在大盘风格内,同时增配了中小盘风格,2020年至2021年期间,该部分中小盘风格配置以中盘价值和小盘成长为主,2022年至今,该部分配置则以中盘成长和小盘价值风格为主。

下图展示了德邦大健康PE以及PB估值水平在各年报/半年报时期与同类灵活配置型基金的对比,总体而言,除2015至2017年期间,以及2020、2021年年报期间,基金PE估值在大部分年报/半年报期内相比同类基金偏低。

德邦大健康PB估值在2019年之前与同类基金相比偏高,2019年之后同类基金PB估值中位数有所抬升,而德邦大健康整体PB估值仍然稳定保持在3倍左右区间,略低于同类中位数水平。

德邦大健康ROA以及ROE水平自2015只2019年期间呈现逐渐上升的趋势,2019年至今有所下降,基金整体的ROA以及ROE水平相比同类基金中位数偏高。

5.2 行业选择偏好:2022年年报前三大行业为医药生物、建筑材料以及轻工制造

依据申万行业一级分类,对基金半年报和年报公布的持股进行行业归类,可以发现,基金整体对医药生物、家用电器、建筑材料以及食品饮料等行业的配置比例较高,自有效起始日期以来,基金对医药生物行业的配置总体较高,行业持仓比例占总资产比例平均约22.48%。

2021年年报期间,基金对家用电器行业的配置有所下降,对医药生物行业的配置则有所上升。2022年中报期间基金提高了对建筑材料行业的配置,并在2022年年报期间提高了对轻工制造、机械设备、石油石化以及农林牧渔行业的配置,同一时期,基金对房地产行业以及公用事业行业的配置有一定程度的下降。

2022年年报期间,基金配置最高的前三大行业分别为医药生物、建筑材料以及轻工制造,配置占比分别为19.7%、17.1%以及7.7%。

5.3. 基金资产配置、持股集中度、换手率

5.3.1. 基金资产配置变化:大部分时间内保持在80-90%之间,2017年权益仓位有显著下调

通过德邦大健康每季度公布的财报数据,2017年一季报以及二季报期间,基金权益仓位有较为显著的下调,下调至66%。其他大部分时间内,基金仓位配置在80%至90%区间范围内。

5.3.2. 持股集中度:平均56.4%,略低于同类中位数

再来看基金持股集中度,可以注意到德邦大健康持股集中度偏低,约有56.4%左右的股票持仓集中在前十大重仓股,低于同类基金57.4%左右的中位数水平,2023-03-31基金股票持仓中约有53.4%的比例集中在前十大重仓股。

5.3.3. 换手率:平均1.2倍,相比同类偏低

本文选择年报和中报的报告期买入股票总成本和卖出股票总收入的平均值与对应报告期基金持有股票日均资产净值的比值,计算基金的半年期双边平均换手率。

整体来看,德邦大健康与同类基金相比换手率偏低,基金平均半年期双边换手率约1.2倍左右

6. 总结

黎莹硕士毕业于复旦大学基础医学专业,有着近13年证券基金从业经验、以及近8年投资管理经验,目前担任德邦基金权益投资总监。她名下多只基金在管理期间都获取了显著的超额收益,相对同类排名表现优异。

她的配置框架结合了自下而上和自上而下两个方面,其中,自下而上角度着重关注公司的经营质量以及公司未来的定价展望。其中,经营质量重点关注公司真实经营性现金流和资产负债表,剔除存在财富风险的公司。公司未来的定价展望则主要围绕公司商业模式和产业阶段对应的供需关系。重点关注商业模式清晰、中期行业格局确定性较高,同时处于成长中后期以及成熟阶段的公司机会。

德邦大健康有效起始日期至2023-03-31期间,年化绝对收益14.12%,同类基金排名43/477(前9.1%),年化超额收益14.61%,同类基金排名24/475(前5.1%);同时,基金最大回撤为30.34%,位于同类基金的后35.8%,相对最大回撤为16.03%,排名位于同类基金后17.3%,基金对回撤的控制能力较为出色。基金月度胜率为62.6%,具有较持续地获取超额收益的能力。

根据Brinson归因以及TM分析,基金选股效应显著。同时,基金在市场小涨、或市场偏向均衡/价值风格情况下表现出色,能够较好适应市场不同时期大小盘风格变化。在相似度较高的几只基金中,德邦大健康的收益率、夏普比率以及Calmar比率均为最高。同时,在对基金进行归因分解后,基金的选股效应以及配置效应整体高于其相似基金。

2017年至今基金配置主要保持在大盘风格,其中对成长价值风格的分配较为均衡,同时,基金持仓周期相对较长,且具有较好的长期选股能力。根据基金财报,基金权益仓位大部分时间内保持在80-90%之间,2017年权益仓位曾下调至66%;基金持股集中度平均56.4%,略低于同类中位数;换手率平均1.2倍,相比同类偏低。

根据最新年报数据,基金前三大行业为医药生物、建筑材料以及轻工制造。今年,在仓位和结构上,黎莹女士及其团队表示,可能会一定程度上进行进攻性更强的配置,并略微提高估值体系的容忍度。同时总体看好经济复苏以及盈利修复机会下整体头部市占率空间较大,过去两三年中已经进行了充分的出清、利润弹性较高的细分行业。推荐看好相关板块及风格的投资者关注。

加载中...