新浪财经

预见2023:《2023年中国石化物流行业全景图谱》(附市场规模、竞争格局和发展前景等)

前瞻网

关注

转自:前瞻产业研究院

行业主要上市公司:宏川智慧(002930.SZ);恒基达鑫(002492.SZ);密尔克卫(603713.SH);君正集团(601216.SH);永泰运(001228.SZ)等

本文核心数据:中国石化物流行业重点政策;中国石化物流行业市场规模

行业概况

1、定义

石化工业,即石油化学工业,是指以石油和天然气为原料的化学工业,为能源、交通、纺织、轻工、机械、电子、建材等工业和人民日常生活提供配套和服务,是国民经济的重要支柱产业,对促进国民经济产业升级和拉动经济增长起到举足轻重的作用。

物流行业,是指将运输、储存、装卸、搬运、包装、流通加工、配送、信息处理等基本功能根据实际需要有机结合的活动集合。物流行业是由物流资源产业化而形成的一种复合型或聚合型产业。

而石化物流,是连接石化工业产品供应方和需求方的纽带,为包括成品油、醇类、芳烃、酯类、醚类、酮类及其他化学品在内的石化产品提供运输、仓储、装卸、配送、信息平台等服务的体系。与其他行业的物流相比,石化物流活动的活动总量更大、运营成本更高、活动更专业化。

2、产业链剖析:产业链条长

作为物流行业的重要分支,石化物流是指石化产品从生产者到消费者之间的物理经济活动,包括运输、仓储、装卸搬运、流通加工、配送、回收、信息活动等过程的有机结合,最终实现物的价值增值和组织目标。

石油物流上游参与者主要为石化品生产商、石化品运输车生产商与石化品包装容器生产商。其中石化品生产商主要代表企业有中石化、中石油、桐昆集团、万华化学等;石化品运输车生产商主要有福田戴姆勒汽车、湖北同威专用汽车、湖北楚胜汽车等;石化品包装容器生产商代表有永新股份紫江企业、陕西科龙塑业等。

中游石化物流运输商主要分为化工旗下物流子公司、央企型危化品物流企业与第三方物流公司,代表企业分别有浙江巨化物流、中远海化工物流与密尔克卫等。

行业发展历程:互联网为石化物流发展注入新动力

2000年以前,物流行业整体发展较快,细分市场较不明确;2000-2010年期间开始明确细分物流领域的概念,石化物流应运而生,发展出原油物流、成品物流、液体化工物流、和危险品物流等细分领域;2010年起,石化物流行业受石化市场的发展推动,另外国家政策层面开始鼓励物流行业的互联网技术融合发展,大型石化物流企业亦开始领头利用自身的研发优势与互联网技术融合发展;自2015年以来,随着中国对石化产品的需求不断增大,中国原油加工的能力也日益增强,石化工业产品对外出口量也逐渐增大,石化物流的需求也随之增大,在这样的大环境下,有部分其他行业的企业跨界或转型至石化物流行业。与此同时,在经过大型企业2010-2014年与互联网融合的尝试后,石化物流行业整体加快与之融合步伐,但目前仍存在一些阻碍。

行业政策背景:政策加持,行业发展更规范

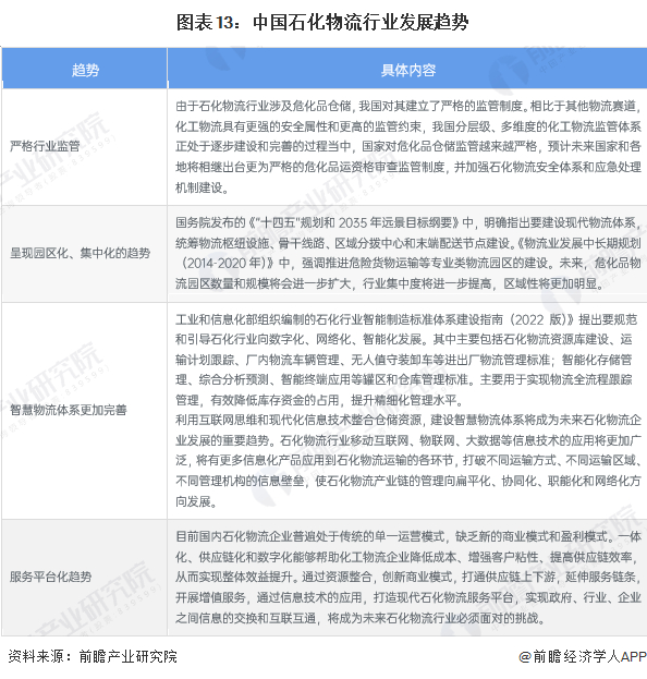
当前中国石化物流行业相关的发展政策以指导和规范类为主。石化产品中大部分产品被列为危化品,石化物流行业政策主要集中在对石化产品中的危化品的运输和储存上;同时,政策鼓励利用当前的人工智能、物联网技术在石化物流上发挥作用,引导石化物流行业发展向数字化、信息化、高端化发展,推动“互联网+”技术在石化物流各环节的应用,鼓励传统石化物流行业转型升级、提质增效。

我国“十四五”规划发布后,从海洋经济和公共安全保障两方面对石化物流提出发展要求。海洋生态环境上,要防范海上溢油、危险化学品泄露等重大环境风险,重点地区危险化学品生产企业搬迁改造。公共安全保障方面,要提高石化行业,特别是危险化学品领域安全整治,提高安全生产水平。

行业发展现状

据中物联危化品物流分会数据,从化工物流行业头部企业人员规模来看,人员规模在100人以上的企业占比达到98%,同比增长1%,人员规模低于100人的企业仅占2%。

在四个领域的头部企业中,综合服务型企业人员规模低于其它三类。

同时在中物联危化品物流分会调研中,46%的头部企业反应基层从业人员尤其是驾驶员短缺,老龄化问题仍然严峻,行业专业管理人员缺乏的问题也很突出。

据中物联危化品物流分会数据,2021-2022年中国化工物流头部企业类别占比最多的企业类别是道路运输服务企业,其次为综合服务企业和仓储服务企业。

据中国物流与采购联合会发布的《中国物流与采购》期刊,随着我国化工行业的快速发展以及石油化工产业链的不断延伸,危化行业物流需求急剧增加,目前我国石油和化工产品品种超4.2万个,其中80%以上是危化品。据危化品物流协会数据,2022年我国危化品物流市场规模2.41万亿元,前瞻初步统计,2022年,中国石化物流市场规模为2.8万亿元。

行业竞争格局

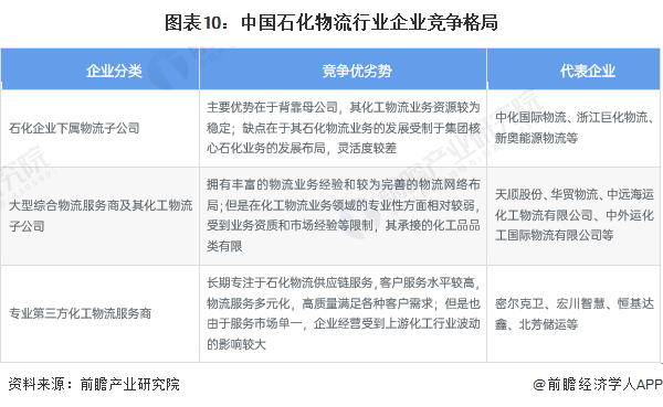
目前,国内石化物流行业企业竞争呈现“三足鼎立”的格局:石化企业下属物流子公司、大型综合物流服务商及其化工物流子公司、专业第三方化工物流服务商。近年来,随着物流行业整体朝向专业化的第三方物流服务方向发展,在石化物流领域涌现出密尔克卫、宏川智慧、恒基达鑫等一批优秀的专业第三方化工物流服务商,凭借着专业化、高水平的石化物流服务,竞争优势愈发突出,发展势头不容小觑。

据中物联危化品物流分会数据., 2021-2022中国化工物流头部企业主要集中在华东地区。华东地区领跑全国化工物流行业的发展。具体到省市来看,江苏省化工物流头部企业数量分布最多。

行业发展前景及趋势预测

1、石化行业发展带动石化物流行业规模扩大

当前化工行业结构调整、市场日益集中、竞争不断加剧的情况下,化工企业对物流环节的专业化需求增加,越来越多的石油化工综合型企业将物流环节的业务剥离,而选择第三方专业物流服务商。第三方物流的产生是社会专业化分工的体现,石油化工行业企业通过将非核心业务外包给专业公司,可以更倾向于将有限的资源集中发展核心业务。因此,石化物流行业的发展前景广阔。前瞻预计到2028年,中国石化物流市场规模将突破4.7万亿元,2023-2028年均复合增长率约8%。

2、石化物流行业发展趋势

更多本行业研究分析详见前瞻产业研究院《中国石化物流行业发展前景与投资战略规划分析报告》。

同时前瞻产业研究院还提供产业大数据、产业研究报告、产业规划、园区规划、产业招商、产业图谱、智慧招商系统、IPO募投可研、IPO业务与技术撰写、IPO工作底稿咨询等解决方案。

更多深度行业分析尽在【前瞻经济学人APP】,还可以与500+经济学家/资深行业研究员交流互动。

加载中...