新浪财经

【全网最全】2023年羽绒服装产业上市公司全方位对比(附业务布局汇总、业绩对比、业务规划等)

前瞻网

关注

转自:前瞻产业研究院

行业主要上市公司:波司登(03998)、森马股份(002563)、华孚时尚(002042)、海澜之家(600398)、华茂股份(000850)、红豆股份(600400)、美邦服饰(002269)、雅戈尔(600177)、七匹狼(002029)等

本文核心数据:羽绒服上市企业营收;热力地图;业务概况;业务占比;毛利率;线下门店数量;线上营收占比

1、羽绒服装产业上市公司汇总

羽绒服装制造是我国纺织服装、服饰业的重要组成部分。目前,我国羽绒服装产业的上市公司数量较多,分布在各产业链环节。其中,涉及羽绒服装产业链的上市公司包括:波司登、森马股份、华孚时尚等。

2、羽绒服装行业上市公司业务布局对比

从我国羽绒服装上市企业的羽绒服装业务布局情况来看,部分企业采用羽绒服装组合其他品类服饰的销售模式以拓宽对消费者的覆盖面,大部分品牌定位从中低端到高奢系列均有涉及,我国服饰行业已形成布局分工较为成熟的产业链。从区域分布来看,以华东地区为主要集中地。

3、羽绒服装行业上市公司羽绒服装业务业绩对比

目前,波司登在我国羽绒服装市场的占有率持续居于领先地位,旗下羽绒服品牌包括波司登、雪中飞、冰洁等,满足不同客户群体的需求。2021/22年波司登实现营业收入162.14亿元,毛利率达60.06%;海澜之家2022年羽绒业务实现营收18.67亿,毛利率达到38.24%。大部分企业相关板块的的毛利率均达到40%以上,森马服饰、海澜之家毛利率达到70%以上,而红豆股份、美邦服饰的毛利率偏低,未达到40%。

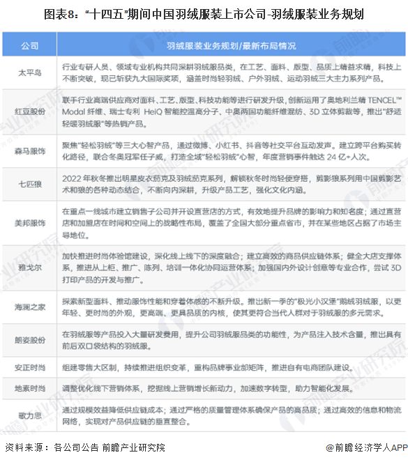
4、羽绒服装行业上市公司羽绒服装业务规划对比

羽绒服装制造是我国纺织服装、服饰业的重要组成部分。“十四五”期间,我国鼓励在服装、家纺等消费品领域培育一批高端品牌,羽绒服装相关企业纷纷相应号召,深化打磨专业产品力,做出相应的战略升级。

更多本行业研究分析详见前瞻产业研究院《中国羽绒服行业产销需求与投资预测分析报告》。

同时前瞻产业研究院还提供产业大数据、产业研究报告、产业规划、园区规划、产业招商、产业图谱、智慧招商系统、IPO募投可研、IPO业务与技术撰写、IPO工作底稿咨询等解决方案。

更多深度行业分析尽在【前瞻经济学人APP】,还可以与500+经济学家/资深行业研究员交流互动。

加载中...