新浪财经

2023年中国稀土行业技术环境分析 国家鼓励稀土加快产业与新一代信息技术融合应用【组图】

前瞻网

关注

转自:前瞻产业研究院

行业主要上市公司:北方稀土(600111);中国稀土(000831);广晟有色(600259);厦门钨业(600549);中科三环(000970);英洛华(000795)等

本文核心数据:稀土行业代表性企业研发投入;稀土行业与新一代信息技术融合现

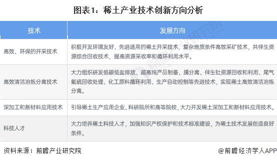
中国稀土产业技术创新方向分析

国家鼓励稀土行业的技术创新,支持稀土基础研究、前沿技术研究、产业关键技术研发与推广应用,推动建立以企业为主体、市场为导向、产学研相结合的技术创新体系。

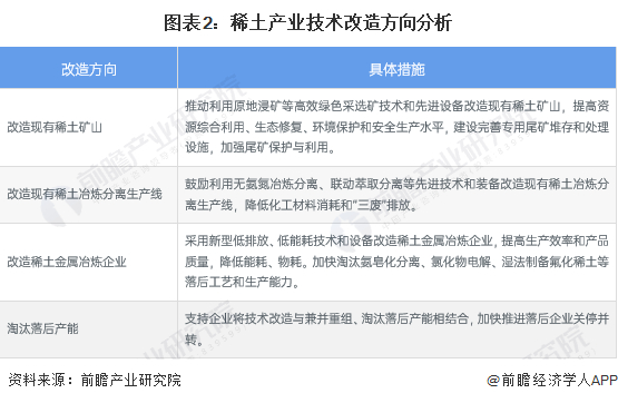
中国稀土产业技术改造方向分析

近年来,国家加快推进企业技术改造,具体措施如下:

中国稀土行业技术创新政策规划

稀土作为重要的矿产资源,是发展战略性新兴产业不可或缺的关键元素,目前,中国已是全球最重要的稀土生产国、应用国和出口国。据工信部发布的《“十四五”原材料工业发展规划》,从提升产业技术创新能力、推动产业绿色智能转型和统筹利用国内国际两种资源这三个方面对稀土行业的技术创新进行了指导,重点在于加快稀土行业与5G、人工智能等新一代信息技术的融合应用。

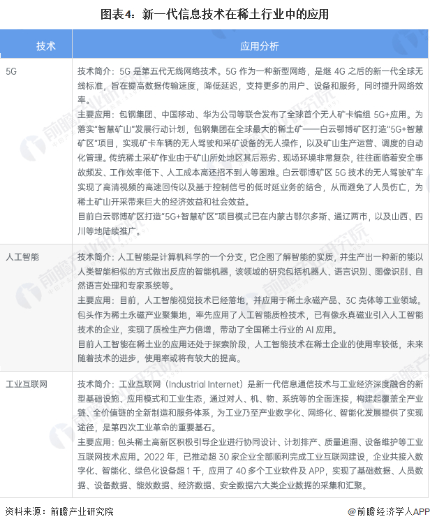
中国稀土行业与新一代信息技术融合现状

随着5G、人工智能、物联网、大数据、云计算、虚拟现实与增强现实等新技术的快速发展、不断成熟并加速在各行业的应用,在国家政策的鼓励下,稀土行业也加快应用新一代信息技术,布局数字化转型。目前,稀土行业中应用较多的新一代信息技术包括5G、人工智能技术、工业互联网。主要的新一代信息技术在稀土行业中的应用如下:

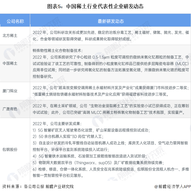
中国稀土行业代表性企业研发动态

在国家政策的鼓励下,中国稀土行业企业不断强化关键核心技术,目前中国稀土行业代表性企业最新研发动态如下:

更多本行业研究分析详见前瞻产业研究院《中国稀土产业发展前景预测与投资战略规划分析报告》。

同时前瞻产业研究院还提供产业大数据、产业研究报告、产业规划、园区规划、产业招商、产业图谱、智慧招商系统、IPO募投可研、IPO业务与技术撰写、IPO工作底稿咨询等解决方案。

更多深度行业分析尽在【前瞻经济学人APP】,还可以与500+经济学家/资深行业研究员交流互动。

加载中...