新浪财经

【最全】2023年柴油机产业上市公司全方位对比(附业务布局汇总、业绩对比、业务规划等)

前瞻网

关注

转自:前瞻产业研究院

行业主要上市公司:潍柴动力(000338);潍柴重机(000880);全柴动力(600218);云内动力(000903);新柴股份(301032);苏常柴A(000570);中国动力(600482);动力新科(600841);华丰股份(605100)

本文核心数据:注册资本;柴油机业务毛利率;柴油机业务营业收入;柴油机产量;柴油机销量

1、柴油机产业上市公司汇总

柴油机是用柴油作燃料的内燃机,根据《国民经济行业分类(GB/T4754-2017)》,柴油机产业属于通用设备制造业中的锅炉及原动机制造业下面的内燃机及配件制造业。目前,我国柴油机产业上市公司数量较多,分布在各产业链环节。其中,柴油机生产企业包括:潍柴重机(000880);全柴动力(600218);云内动力(000903);新柴股份(301032);苏常柴A(000570);中国动力(600482);动力新科(600841);华丰股份(605100)等。

注:表格中标“*”的,使用的是2021年的数据。

2、柴油机行业上市公司基本信息对比

从柴油机产业的上市企业布局和已有公开信息分析,注册资本最多的是潍柴动力,而成立时间最早的是潍柴重机,招投标信息最多的也是潍柴动力。

从柴油机产业的上市企业已有的公开信息分析,专利信息、员工总数、研发人员最多的都是潍柴动力,分别为13242条、46442人和13950人。

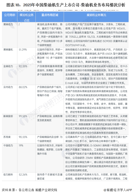
3、柴油机产业上市公司业务布局对比

柴油机产业的上市公司中,潍柴动力和潍柴重机的柴油机业务布局最广,其重点布局在国内,但同时在全球110多个国家和地区均有布局。

4、柴油机产业上市公司柴油机业务业绩对比

从柴油机业务营收来看,中国动力、动力新科和全柴动力处于前列。从柴油机产销来看,潍柴动力是我国柴油机产业的龙头。

5、柴油机行业上市公司柴油机业务规划对比

为国家扩大内需和加快实施“十四五”重大工程、“一带一路”的发展机遇,多家柴油机产业上市公司提出了“十四五”期间的发展规划。其他柴油机产业上市公司业提出了2023年和未来一段时间柴油机业务的发展布局:

更多本行业研究分析详见前瞻产业研究院《中国柴油机行业市场前瞻与投资战略规划分析报告》。

同时前瞻产业研究院还提供产业大数据、产业研究报告、产业规划、园区规划、产业招商、产业图谱、智慧招商系统、IPO募投可研、IPO业务与技术撰写、IPO工作底稿咨询等解决方案。

更多深度行业分析尽在【前瞻经济学人APP】,还可以与500+经济学家/资深行业研究员交流互动。

加载中...