新浪财经

血亏70亿,“中国版优衣库”濒临退市

财经自媒体

关注

来源:投资家

作者:朱末

眼看它起高楼,眼看它楼塌了。

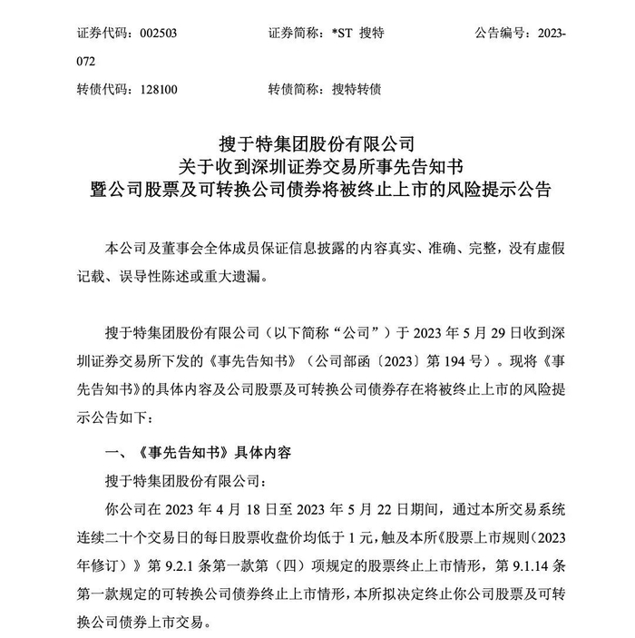
拉夏贝尔之后,又一快时尚服装品牌即将退出A股舞台。5月29日晚间,休闲服饰品牌“潮流前线”母公司搜于特发公告称,公司收到深圳证券交易所下发的《事先告知书》,公司股票及可转换公司债券,存在被终止上市的风险。

在停牌之前,搜于特已经连续15个跌停,股价只有0.42元/股,总市值仅12.82亿元。过去有多风光,如今就有多落魄,巅峰时期的“潮流前线”,因为踩准“韩流”风口而受到年轻人的疯狂追捧,不仅被誉为“中国版优衣库”,其创始人更是一跃成为东莞首富,炙手可热。

然而,随着韩流文化的逐渐没落,搜于特的业绩也出现了断崖式下跌,深陷巨额债务泥淖。2020年至2022年,搜于特营业收入分别为86.27亿元、51.76亿元、14.38亿元,分别同比下滑33.37%、39.9%、72.22%;净利分别亏损17.71亿元、34.10亿元、19亿元,三年累计亏损超70亿元。

目前,“潮流前线”天猫旗舰店的所有商品均已下架,而在此之前,店铺内上架了约64件商品,没有一件有销量。这幅门可罗雀的景象,放在过去简直不能想象。

时移世易,沧海桑田。曾经叱咤风云,一度超过李宁、七匹狼、森马等同行的的搜于特,却没能将优势保持下去,精心构筑的庞大服装帝国,还是走向了土崩瓦解的结局。

01

靠“韩流”异军突起

搜于特迎来高光时刻

所有的创业故事,开头都是hard模式。

2005年,摸爬于广东老家普宁和广州白马服装批发市场做布料生意的马鸿,萌生出了向服饰零售领域探索的念头。多年的服装档口经验,给予了马鸿跃跃欲试的底气,“搜于特”就此成立。

说起来,马鸿入场的时机并不讨巧。当时的中国服装零售行业已经形成了百舸争流的格局,包括美特斯邦威、真维斯、森马在内的品牌相继横空出世,在市场上争抢“山头”。

硬碰硬必然行不通,差异化路线才有可能突围,马鸿想到了借势“韩流”的策略。恰逢千禧年后,《浪漫满屋》《我的女孩》等韩剧热播,韩流文化正盛,成为那个时代的“流量密码”。

马鸿瞄准机会,创立了零售品牌“潮流前线”,并重金请来宋慧乔、陈慧琳、谢霆锋等一众明星代言,将潮流前线打造成了国内第一个“韩流品牌”,就连LOGO都改成了韩语,全身心地All in韩流。

同时,为了远离一二线城市大品牌的围剿,马鸿喊出了“品牌下乡”的口号,选择专攻三四线下沉市场。在无数小镇青年眼里,当年的“潮流前线”拥有足够的时尚度,深谙消费者心理的搜于特,每年设计新款超过5000个,彻底打响了三四线市场的知名度。

值得一提的是,搜于特在运营模式上也十分超前,摒弃“先建厂、后建店、再创品牌”的传统模式,改将生产线全部外包,从而集中财力、物力和资源投入到品牌推广、研发设计和营销渠道建设等环节。

这种轻资产模式,和日本优衣库的运作模式相仿——先从前端设计与后端零售渠道切入,以剥离生产的方式,构建把握微笑曲线两端的护城河。看起来冒险,实际却抓住了服装行业的精髓,轻装上阵的搜于特,拳脚施展起来更加游刃有余。

事实证明,搜于特的“押宝”赌对了。凭借明星效应及加码设计的豪赌,“潮流前线”在短时间内迅速崛起,于全国30多个省市开了2000多家专卖店,风头强劲。

2010年,搜于特的年营收达到6.3亿元,顺利登陆深交所,成为东莞首家上市服装企业;2012年,搜于特的销售收入超过16亿元,创始人马鸿首次登上福布斯中国400富豪榜,跃升为当时的东莞首富。

为了继续扩张自己的服装帝国,马鸿又先后收购了“ELLE”、“纤麦”、“熙世界”、“云思木想”、“茵曼”在内的服装品牌,还推出了帕讯、芒斯特、米蜜儿、佩寇妮等10个潮流子品牌。

除此之外,搜于特还收购了一些非服装行业的资产。比如入股灵寿在线教育培训平台北京中研瀚海、入股中国最大跨境电商平台之一的广州市拉拉米信息科技有限公司等,为日后的大展宏图提供了无限的想象空间。

此时春风得意的搜于特并没有注意到,一场始料未及的行业地震正在悄然来临。

02

转型供应链埋祸根

潮流前线沦为弃子

2014年,服装行业迎来寒冬期。

在电商和人力成本等因素的影响下,整个中国服装行业哀鸿遍野,大量中小服饰纺织企业关门倒闭,就连头部品牌波司登、朗姿等也纷纷撤店收缩。

在这场风暴里,潮流前线也未能独善其身。愈发内耗的大背景下,搜于特不再坚持服装道路,改为大力发展供应链业务,甚至把口号从“成为国内领先、国际知名的青春休闲服品牌企业”,变成了“成为中国具有领先优势的时尚生活产业综合服务提供商”。

转型后的三年时间里,搜于特一口气开出了12家供应链管理企业,“跨行牛犊不怕虎”的搜于特,很快东山再起。2016年~2017年,搜于特的营业收入分别为63.24亿元、183.49亿元,同比增长218.93%、190.14%,净利润分别为3.62亿元、6.13亿元,同比增长86.48%、69.43%.

到2018年,搜于特的业绩达到顶峰,全年实现营业收入154.09亿元,其中供应链管理业务实现业务收入154.09亿元,占全年公司营业总收入的83.20%。凭借耀眼的成绩,搜于特不仅一举打败了李宁、七匹狼,还首次入榜“《财富》中国500强”,位列第402位。

眼看着服装供应链生意为自己带来了新的增长极,被追捧声围绕的搜于特开始膨胀。对曾经捧在手心上的“潮流前线”越来越忽视,不仅放弃了自主品牌设计,到后来干脆砍掉货品生产模式,改为外部采购成品。

这波操作直接将“潮流前线”做成了“四不像”的大卖场。消费者不是人傻钱多的“冤大头”,面对质量和风格一落千丈的潮流前线,消费者不再买账,换来的结果是“潮流前线”服装营收下滑18%,营收占比降到了8%。

面对颓势,搜于特做出过努力,但不多。为了补救,急于求成的搜于特借鉴起了ZARA、H&M等海外快时尚品牌,有样学样地打造了线上“搜特商城,还走起了“快反”模式。

所谓的“快反”模式,通俗来讲就是紧跟当季时尚潮流,以相对平价的价格大量上新,实现以销定产、以产定购的反应机制,有效快速地把资金和货品周转利用起来,从而将市场消费信息及时转化成商品销售出去。

但这种超前供应,极其考验公司的运营调控能力,一旦有环节跟不上,就会引发恶性循环。更何况,已经志不在此的搜于特,对于趋势的把握度大不如前,市场不认可,高库存现象必然会出现。

正所谓怕什么来什么,品牌没了昔日的光环,搜于特的库存很快就飙升到了惊人的75%。根据其财报显示,搜于特的服装存货周转天数达到3358天,库存库龄主要为2年以上的货品,压力巨大。

没有对比就没有伤害,同行太平鸟的存货周转天数为168天,森马服饰的库存周转天数为185天,搜于特一步步亲手把自己推到了悬崖边。

前半局青云直上的搜于特,做梦也没有料到,下半局会输得那样惨。

03

主营业务宣告折戟

债台高筑全面溃败

天有不测风云。2018年开始,纺织行业原材料价格大跌,毛利率腰斩,成了压倒搜于特的致命“稻草”。

事实上,一切并非没有预兆。搜于特从事的供应链管理业务,主要是依靠为客户提供原材料采购和仓储配送业务为主,其实就是通过做物料交易,来从中赚取差价收益,高垫资、壁垒低,业绩增速看起来很快,但“赚的都是辛苦钱”。

何况,这项业务的毛利率本就本就不高。除了在2015年达到9%,之后便连年下滑,到2020年后更是呈负值。

根据年报数据显示,2015-2022年,搜于特供应链管理业务的毛利率分别为9.17%、7.70%、6.93%、5.27%、4.00%、

-1.10%、-3.3%、-9.01%,亏损之巨大可想而知。而服装的毛利在2015年高达41%,即便去年末也有10%。

本来凭借着规模效应,搜于特还能苦苦支撑,但突如其来的新冠疫情,让供应链管理业务的上游供应商及下游客户复工复产延迟,搜于特的处境越发雪上加霜。

2020-2022年,搜于特净利润分别亏损17.71亿元、34.1亿元、19亿元,三年亏损超70亿元,甚至盖过了搜于特上市13年的总盈利。

屋漏偏逢连夜雨,主营业务折戟,“潮流前线”又因款式陈旧、久不上新而无人问津,搜于特面临大批量关店。截至2022年12月31日,潮流前线门店只剩下105家尚存,与最高点时的2000多家,再不可同日而语。

与此同时,由于资金流动性紧张,搜于特还陷入了严重的债务危机,多家金融机构已提起诉讼或仲裁,并申请财产保全。

截至2022年6月,搜于特公司及子公司逾期债务合计35.26亿元,被冻结的资金金额合计1370.73万元,分别占公司2021年经审计净资产3.37亿元的1047.21%、4.07%。公司合计冻结银行账户86个,多宗土地、房产、车辆被司法查封。

根据媒体报道,2022年11月,由于搜于特不能清偿到期债务且明显缺乏清偿能力,债权人向法院申请对搜于特进行重整及预整;2023年4月,亚太(集团)会计师事务所向公司出具了持续经营重大不确定性的保留意见审计报告。

进入5月,伴随着搜于特即将被强制退市的公告传来,一代服饰大王画下了休止符。且鉴于搜于特存在重大退市风险,搜于特的重整事项并未获得中国证券监督委员会批复支持,法院不予支持,希望破灭。

就这样,搜于特“全面溃败”。有人说搜于特是败于后期跨界转型,舍本逐末削弱了优势;也有人说,搜于特一味停留在舒适区,太过短视断送了前途。

其实,一切归咎到底,还是搜于特没有坚持做好“对”的事。顺应韩流是“对”,开辟差异化市场也是“对”,但有了起色的搜于特却忘了初心,在错误的道路上越走越远。

不管是放弃自主品牌设计沦为服饰卖场,还是为求转型模糊了原有特色,搜于特的所作所为,都与消费者的需求背道而驰,直到被彻底抛弃。

搜于特的大起大落,虽然意难平,但何尝不是自己打烂了一手好牌。搜于特的命运,也给其他企业敲响了警钟,不能给消费者持续提供价值、解决痛点的企业,终究只能昙花一现,无法长久。

(本文图片来自网络)

参考资料:

1.金错刀《三年 70亿!中国优衣库,彻底困在广东》

2.正商参阅《东莞首富栽了!三年亏掉70亿》

3.天下网商《三年亏70亿,前东莞首富的公司要退市了》

加载中...