新浪财经

2023年中国羽绒服装行业发展现状分析 市场在竞争中趋于成熟【组图】

前瞻网

关注

转自:前瞻产业研究院

行业主要上市公司:波司登(03998)、森马股份(002563)、华孚时尚(002042)、海澜之家(600398)、华茂股份(000850)、红豆股份(600400)、美邦服饰(002269)、雅戈尔(600177)、七匹狼(002029)等

本文核心数据:中国羽绒服进出口额;羽绒服品牌关注度;羽绒价格;羽绒服产销量

1、中国羽绒服装行业趋于成熟

我国的羽绒服装市场于70年代萌芽。2001年至2011年,随着羽绒服的逐渐普及,消费者的需求与日俱增。波司登在市场中快速崛起并占据市场份额成为行业龙头。此外,雅鹿、雪中飞、鸭鸭等羽绒服装厂同样为行业的中坚力量,市场格局基本形成。2012年始,随着市场的逐渐扩大,丰富多元的羽绒服不断推陈出新侵占市场份额,本土的羽绒服品牌受到冲击,龙头企业波司登同样受到严厉打击。2016年至今,高奢品牌加拿大鹅等进入中国市场,进一步提高了消费者对羽绒服时尚性和功能性的要求,市场在激烈的竞争中逐渐趋于成熟。

2、中国羽绒服装行业注册浪潮已退去

根据中国企业数据库企查猫,目前中国羽绒服装行业的主要企业共有8008家。其中以2006-2011年为主要注册热潮,从2012年开始羽绒服装企业注册数量开始逐渐下降,到2022年仅注册64家。虽然羽绒服行业的进入壁垒并不高,但目前羽绒服装行业发展较为成熟,企业间的竞争进入品牌强化、产品技术创新的竞争,故羽绒服装行业的新进入者大大降低。

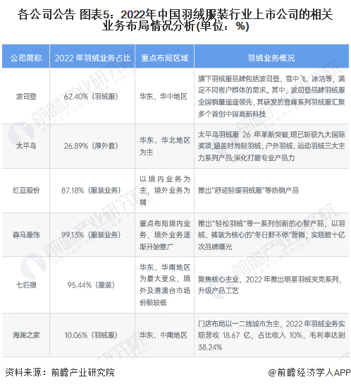
3、中国羽绒服装行业市场竞争格局逐渐形成

从我国羽绒服装上市企业的羽绒服装业务布局情况来看,部分企业采用了羽绒服装组合其他品类服饰的销售模式以拓宽对消费者的覆盖面,大部分品牌定位从中低端到高奢系列均有涉及,我国服饰行业已形成布局分工较为成熟的产业链。目前,我国羽绒服装市场中游的参与者主要有四大派系,分别是国际高端品牌、快时尚品牌、专业羽绒服品牌、休闲运动品牌。

根据中国品牌评级权威机构Chnbrand发布的2023年(第十三届)中国品牌力指数SM(C-BPI)羽绒服/棉衣品牌榜,波司登以C-BPI得分563.7分排名第一,且其已经榜上蝉联5年。分列二三的为休闲运动品牌耐克、阿迪达斯。羽绒服/棉衣品牌榜排名前十二的企业中可以看出,优衣库、北面、加拿大鹅、耐克、阿迪达斯五家为外国品牌,其余七家为中国本土企业。国产羽绒服在国外品牌的冲击下逐渐调整定位对标海外品牌,由此大大提升了消费者对其产品的认可度,这些品牌逐渐构成行业发展的中坚力量。

羽绒服/棉衣品牌榜排名前十二的企业中可以看出,优衣库、北面、加拿大鹅、耐克、阿迪达斯五家为外国品牌,其余七家为中国本土企业。国产羽绒服在国外品牌的冲击下逐渐调整定位对标海外品牌,由此大大提升了消费者对其产品的认可度,这些品牌逐渐构成行业发展的中坚力量。

4、多数羽绒服装企业力求品牌化创新

近几年来,随着国际品牌进入中国市场,我国羽绒服品牌开始重新思考品牌的定位与价值。多数企业针对羽绒服装进行技术创新与突破,对羽绒服装的业务布局从面料选择到款式设计都进行了品牌化的革新。

以上数据参考前瞻产业研究院《中国羽绒服行业产销需求与投资预测分析报告》。

同时前瞻产业研究院还提供产业大数据、产业研究报告、产业规划、园区规划、产业招商、产业图谱、智慧招商系统、IPO募投可研、IPO业务与技术撰写、IPO工作底稿咨询等解决方案。

更多深度行业分析尽在【前瞻经济学人APP】,还可以与500+经济学家/资深行业研究员交流互动。

加载中...