新浪财经

扣非三年连亏19亿,董监高大换血,机器人:老牌劲旅疲态尽显,高研发竟成拖累?

市场资讯 2023.06.15 18:56

  来源:市值风云 

曾经的一线头牌,对同行不屑一顾,如今已掉至10名开外。

作者 | 塔山

编辑 | 小白

近期,A股市场上对机器人概念股的炒作此起彼伏,市值风云APP上的机器人概念板块指数也是蹭蹭上涨。

(来源:市值风云APP)

说到机器人板块,当然得聊聊“机器人”本人。

2009年,沈阳新松机器人自动化股份有限公司(300024.SZ,新松机器人,公司)以“机器人”之名在深交所创业板上市。

营收被反超,已不做“大哥”好多年

公司实际控制人为中科院沈阳自动化研究所(沈阳自动化所),持股比例为25.43%。

(来源:2022年报)

公司董监高中大部分都有沈阳自动化所背景,前任董事长于海斌还是自动化所的所长。现任董事长为胡琨元,同样也是沈阳自动化所背景。

(来源:2020年报)

头顶中科院光环,各种政策资源倾斜,新松机器人曾是国内最大的工业机器人研发与制造企业,连证券名称都只有“机器人”三个字,大哥气质可谓是表露无遗。

据招股书披露,当年公司几乎没把国内同行当竞争对手。

(来源:招股书)

2022年上半年,中国市场工业机器人出货20强榜单中,埃斯顿(002747.SZ)排名第一,其次为埃夫特(688165.SH)、新时达(002527.SZ)等厂商。

曾经的一线头牌—新松机器人仅排在第16位。结合历史数据,公司掉队也有些年头了。

(2022年上半年中国市场工业机器人出货20强,来源:MIR)

2022年,公司营收为35.8亿元,产品包括工业机器人、自动化装备、系统集成产品、半导体装备等,其中工业机器人营收为11.7亿元。

(来源:2022年报)

2019年,受汽车与3C行业需求放缓影响,公司营收出现了上市以来的首次下滑。2020年营收下滑主要受疫情影响。

近两年营收维持增长。2023年一季度营收为7.1亿元,同比增长45%。单看营收,似乎还过得去。

(制图:市值风云APP)

但是对比同行,差距就出来了。

2019年,埃斯顿营收约为公司的一半;2022年,埃斯顿营收已经超过了公司。

由于四家可比公司收入结构存在差异,如果只对比工业机器人业务,2022年埃斯顿工业机器人及成套设备营收为28.6亿元,处在领先地位。

(制图:市值风云APP)

短短几年时间,埃斯顿就实现了反超,风云君认为背后的原因大概有这么几个方面:

(1)埃斯顿自2016年上市后,借助资本市场力量,围绕机器人产业链持续进行外延并购;

(2)不断加强上游核心零部件自给和下游系统集成能力,并逐渐形成了如今的全产业链布局,由此也具备了成本优势和供应链安全优势;

(3)在光伏、新能源汽车等高景气度行业积极布局,凭借性价比和交期优势争取到了市场份额。

早在2016年,埃斯顿就基本完成了工业机器人核心部件的布局。

(来源:埃斯顿2016年报)

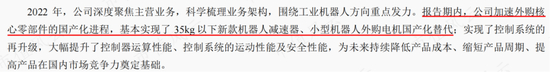
而新松机器人直到2022年,才基本实现35kg以下新款机器人减速器、小型机器人外购电机的国产化替代。

(来源:公司2022年报)

(来源:公司2020年报)

疫情叠加业务变革,扣非连续三年亏损

新松机器人的掉队也并非一朝一夕。事实上,近几年公司也在谋求变革。

2020年,公司对整体业务战略进行了调整,撤销了服务机器人部门,不再考虑人形服务机器人产业化。同时将医疗机器人并入中央研究院,原有产品和技术不再进行产业化。

另外,将下游市场重点转向工程机械、新能源、信创、动力总成等领域,放弃了低端自动化装配检测等业务。

动力总成客户包括一汽集团、法雷奥及长城汽车,并没有典型的新能源汽车客户。

(来源:公司2020年报)

从后续业绩情况来看,上述举措也取得了一定成果,2021年公司自动化装配及系统集成业务营收增速达到了77%。

业务调整之下,管理层也出现了明显变动,2020年有多位高管离任。

(来源:2020年报)

2022年,包括董事长在内的董监高基本上换了个遍。

(部分内容,来源:2022年报)

一方面受疫情影响,另外一方面叠加业务变革,近几年公司的盈利能力下滑严重。

毛利率从2018年开始下滑,2021年跌至7.6%,2023年一季度毛利率为13.3%,仍处在较低水平。

2020年至今,经调整营业利润率始终为负数。

(制图:市值风云APP)

以2020年为例,毛利率大幅下滑的原因主要包括:

(1)受疫情影响部分项目无法正常验收以及拖期严重,部分项目因需求变更导致成本提升,而人工成本并未减少;

(2)对于部分项目,公司为抢占市场份额,主动降低报价以获取订单。

另外,2020年开始公司按照新收入准则将定制化项目从按照履约期间确认收入变更为按照履约时点确认收入。

导致当期确认的收入增加约4亿元,毛利减少约0.7亿元。

(来源:上市公司公告20210517)

同行业可比公司中,对于系统集成业务的收入确认,有按照履约期间确认收入的,也有按照履约时点确认收入的。

由于公司历史上存在项目交付后未及时跟进验收、项目拖期、客户终止等情形。风云君认为,对于系统集成业务的收入确认,按照最终验收时点一次性确认相对更为稳健。

经调整营业利润率转负,除了受毛利率下滑影响外,还有两个主要因素:

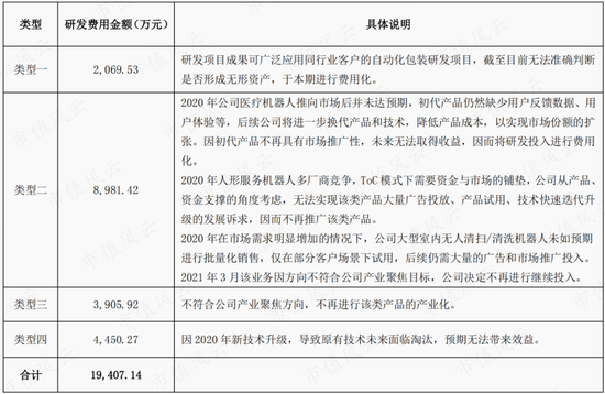
(1)2020年公司对产业应用研发项目的研发支出进行了费用化处理;

(2)计提了专项减值损失。

2020,公司对研发项目进行了全面盘点,部分项目不再考虑产业化推广,这部分研发支出于当期结转研发费用。

由此导致当期研发费用增至4.5亿元,增幅达189%。

(来源:上市公司公告20210517)

2020年至2022年,公司资产减值损失分别为3.8亿元、3.3亿元、1.5亿元,其中主要为存货跌价损失。

以2020年为例,主要为亏损项目和合同终止项目导致。

(1)受疫情影响部分项目拖期产生亏损,这部分存货跌价准备金额为1.97亿元;

(2)部分项目合同终止,由此计提存货跌价准备金额为0.73亿元;

(3)不再产业化的医疗机器人等库存商品存在减值情形,该部分存货跌价准备金额为0.43亿元。

(来源:2020年报)

(来源:上市公司公告20210517)

2020年至2022年,公司扣非归母净利润连续三年出现大额亏损。2023年一季度,扣非归母净利润亏损0.8亿元。

不过,2022年归母净利润倒是勉强转正,这一点下文会再提及。

(制图:市值风云APP)

历史上多数年份,现金流情况均不理想,自由现金流持续流出。

自2009年上市以来,公司累计募资近36亿元,累计分红仅2.76亿元。

(制图:市值风云APP)

研发效益低,人均薪酬垫底

抛开疫情因素,上述情况也充分暴露了新松机器人的历史问题,比如,业务管理不规范、研发成果转化率低等。

在可比公司中,新松机器人的研发投入金额相对较高,2019年和2020年均高达4.6亿元。

(制图:市值风云APP)

从研发投入占营收的比例来看,除2019年和2020年外,其他年份公司的研发投入营收占比均低于埃斯顿。

(制图:市值风云APP)

此外,公司还将部分研发投入进行了资本化处理,在四家可比公司中,新松机器人的研发投入资本化比例大致最高,而埃夫特和新时达的研发投入则全部费用化。

(制图:市值风云APP)

从人员结构上看,历史上公司研发人员数量占比均在60%以上,大幅高于其他三家可比公司。

(制图:市值风云APP)

一般而言,持续的高研发投入会带来毛利率的提升。而反观公司,研发人员数量占比最高且研发投入不低,但毛利率却持续下行。

2018年以来,新松机器人毛利率持续下滑,埃斯顿毛利率仍然维持在相对高位。

(制图:市值风云APP)

公司的现金循环周期也远高于同行,反映其运营效率明显偏低。

(制图:市值风云APP)

作为行业老牌工业机器人大厂,公司员工总数一直是四家可比公司中最高的。

2020年开始,公司员工总数持续小幅减少,竞争对手埃斯顿则大幅扩张。

(制图:市值风云APP)

据披露,2020年公司严格进行定岗定编,对技术团队人员配置也进行了优化。

(来源:上市公司公告20210517)

2016年至2022年,机器人的人均创收和人均薪酬在四家可比公司中基本垫底。

以2020年为例,埃斯顿人均创收为100万元,而机器人的人均创收61.7万元;埃斯顿人均薪酬为30万元,机器人的人均薪酬为14.7万元。

近两年公司情况有所改善,但与竞争对手仍存在明显的差距。

(制表:市值风云APP)

“低买高卖”半导体资产,中芯系接盘谋上市

上文提到,2022年公司归母净利润实现了转正,背后主要在于投资收益的贡献,而这又跟公司的半导体业务有关。

在半导体领域,公司最早主要聚焦于洁净机器人,后续逐步拓展到其他品类。

2013年,公司真空机械手及半导体设备前端模组(EFEM)成功销售到台湾,并获得台积电(TSMC)认可。

(来源:2013年报)

2017年,半导体业务取得突破,洁净机器人打破国外垄断并成功进入显示面板领域。

(来源:2017年报)

2018年,公司正式成立半导体装备事业部,部分产品通过北方华创(002371.SZ)等客户验证。

另外,参股公司沈阳新松投资管理有限公司(新松投资)完成了对SYNUS Tech Co.,Ltd.(SYNUS)80%股权的收购,收购价格约为6.4亿元。

新松投资原为公司全资子公司,后通过引入外部投资者,变为参股40%公司,沈阳产投旗下的达锐投资持有新松投资60%股权。沈阳产投为沈阳市人民政府直属国有独资公司。

(来源:2018年报)

SYNUS是韩国上市公司SHINSUNG E&G CO.,LTD.(SHINSUNG,011930.KS)分立的工厂自动化业务主体。

SHINSUNG在半导体和面板领域位居全球前五。SYNUS是全球排名领先的AMHS(半导体物料搬运系统)供应商。

(来源:上市公司公告20180119)

2022年10月,公司以2.36亿元收购达锐投资所持有的新松投资60%股权,同时以1.47亿元从SHINSUNG手中收购了SYNUS剩余20%的股权。至此,SYNUS成为公司全资孙公司。

另外,公司新设立全资子公司苏州新施诺半导体设备有限公司(新施诺),其主要作为AMHS(半导体物料搬运系统)业务独立经营平台。

随后,公司向新施诺注入AMHS业务相关资产,包括:

(1)公司AMHS业务相关的无形资产,该部分资产估值为8197万元;

(2)新松投资所持有的SYNUS 100%股权,价格为8.98亿元。

2022年12月,公司以10.7亿元向交易对手方转让了新施诺65%的股权。

以2022年6月30日为评估基准日,新施诺评估值为13.6亿元,增值率为38.6%。经协商,本次交易以16.5亿元估值作为定价依据。

一买一卖之间,新施诺的估值高出新松投资9亿元。

(1)2022年4月末,公司在收购新松投资60%股权的时候,新松投资估值为4.5亿元,其主要资产为SYNUS 80%股权;

(2)2022年6月末,公司在出售新施诺65%股权的时候,新施诺估值为13.6亿元,其主要资产为SYNUS 100%股权,以及上市公司注入的无形资产,评估值为0.8亿元。

据披露,这次交易由中芯聚源牵头实施,并由聚源振芯等5家投资平台为主要战略投资方,该5家战略投资方均由中芯聚源控制或能施加重大影响。

中芯聚源是中芯国际联合管理团队发起设立的专注于集成电路领域的投资机构,截至2022年11月底,中芯聚源累计已投资超过260家半导体企业。

(来源:上市公司公告20221205)

此次股权转让完成后,公司只持有新施诺35%的股权,新施诺不再并表。

公司在取得SYNUS 100%股权后,短时间内又出售SYNUS股权且丧失对其控制权。对这种蜜汁操作,深交所下发了关注函。

公司的解释是为新施诺独立资本运作奠定基础,换句话说:这就是准备独立上市的代价。

(来源:上市公司公告20221212)

由于上述交易,2022年公司实现投资收益近7亿元。

投资收益包括处置长期股权投资产生的投资收益以及丧失控制权后剩余股权按公允价值重新计量产生的利得。

(来源:2022年报)

目前,公司半导体相关产品主要包括大气机械手、真空机械手、EFEM(前道设备)、真空传输平台等。

(来源:2022年报)

不考虑合并范围变化部分,近两年半导体装备业务营收增速较高,2022年营收为2.4亿元。不过目前半导体装备营收占比较低,毛利率还不稳定。

(制表:市值风云APP)

加载中...