【干货】中国烧碱行业产业链全景梳理及区域热力地图
前瞻网
转自:前瞻产业研究院
行业主要上市公司:主要有镇洋发展(603213.SH);鄂尔多斯(600295.SH);北元集团(601568.SH);华塑股份(600935.SH);氯碱化工(600618.SH)等
本文核心数据:核心业务收入、产销量、毛利率
烧碱产业链全景梳理:下游应用广泛
烧碱行业是以原盐和电为原料生产烧碱的产业,后续通过添加其他物质与之发生反应得到更多的烧碱产品。烧碱产品种类多,关联度大,其下游产品达到上千个品种,具有较高的经济延伸价值,它广泛应用于轻工、纺织、造纸等国民经济各命脉部门,在我国经济发展中具有举足轻重的地位。
目前,我国烧碱产业链上游主要由中泰化学、滨化股份、鲁北化工等企业进行原材料供应。中游主要由上海烧碱化工股份有限公司、安徽华塑股份有限公司、江西世龙实业股份有限公司、浙江嘉化能源化工股份有限公司、宜宾天原集团股份有限公司、沈阳化工股份有限公司、浙江镇洋发展股份有限公司、内蒙古鄂尔多斯资源股份有限公司、内蒙古君正能源化工集团股份有限公司等公司进行细分产品供应。
烧碱产业链区域热力地图:广东和山东地区企业集聚
根据中国烧碱工业协会的数据显示,受运输成本影响,烧碱产能区域性分布特点显著。从生产区域分布来看,华东、华北、西北地区为我国烧碱主要生产区域,2021年,三地区烧碱产能分别占比47.39%、18.44%、15.72%,共计81.55%。
从烧碱行业上市公司的地区分布来看,内蒙古自治区烧碱行业的上市企业数量最多,其中不乏鄂尔多斯(600295.SH)、君正集团(601216.SH)等中游环节优势企业。新疆和浙江两地的烧碱产业的上市企业数量亦较多,前者有新疆天业(600075.SH)、中泰化学(002092.SZ)等中游环节优势企业,后者有镇洋发展(603213.SH)、嘉化能源(600273.SH)等中游上市企业。
注:颜色越深代表数量越多。
烧碱代表性企业经营情况:行业龙头营收规模优势明显
有关烧碱业务的业绩情况,2022年上半年,鄂尔多斯(600295.SH)的核心业务营收和毛利水平均较高,分别为181.20亿元和89.46%。2021年,产销规模以中泰化学(002092.SZ)较高。
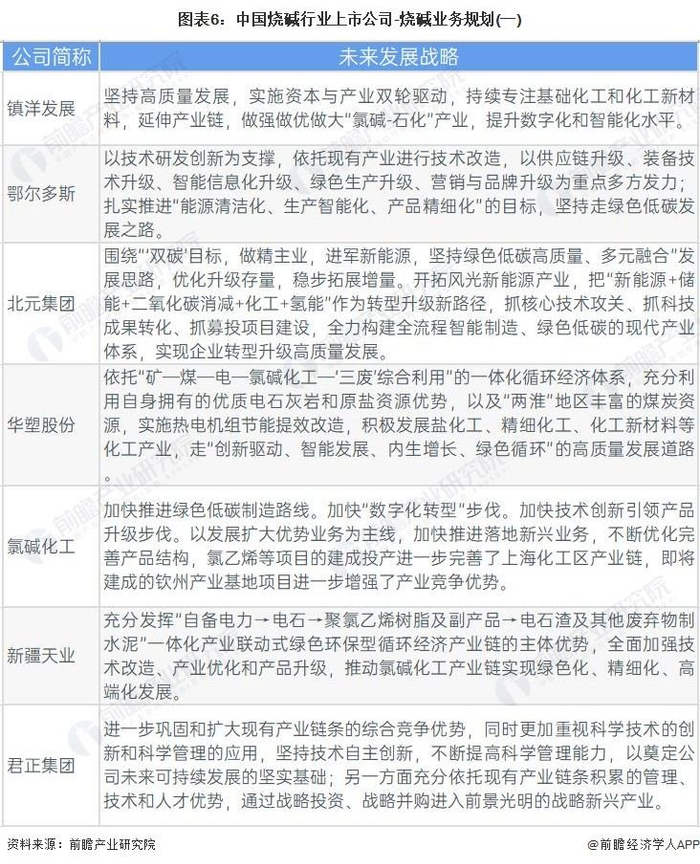
烧碱代表性企业未来规划情况:行业出清落后产能,企业绿色发展
近年来,我国陆续推出政策鼓励传统制造业绿色化、智能化发展。故各大上市企业纷纷布局智能工厂、减碳环保产业模式等。
更多本行业研究分析详见前瞻产业研究院《中国烧碱(氢氧化钠)行业市场前瞻与投资战略规划分析报告》。
同时前瞻产业研究院还提供产业大数据、产业研究报告、产业规划、园区规划、产业招商、产业图谱、智慧招商系统、IPO募投可研、IPO业务与技术撰写、IPO工作底稿咨询等解决方案。
更多深度行业分析尽在【前瞻经济学人APP】,还可以与500+经济学家/资深行业研究员交流互动。