新浪财经

【报告】上市银行洞察系列七、加强智能获客,打造银行新零售增长引擎

德勤Deloitte

关注

德勤中国金融服务业研究中心于2023年4月28日发布《凝心聚力 奋进新征程:中国银行业2022年发展回顾及2023年展望》报告,通过系统分析中国上市银行的盈利能力、资产情况、负债情况和资本实力,梳理并观察其业务发展情况、经营模式及监管环境变化,进而展现中国银行业在2022年取得的成就并展望未来发展的方向。此外,报告深度解析了2023年银行业战略部署、银行资产碳核算的方法与实践、关联交易数智化管控模式的分析、对年报展示的分析、未来财务管理转型探究、打造高质量监管数据治理体系、新场景下的银行业运营韧性的应对思路探讨、风险报告数字化转型研究、以及商业银行并购重组的理性关注等重点和热点话题,提供了独到的见解与洞察。我们相信,这份研究报告将会为国内商业银行在“十四五”的新征程上开新局、谱新章提供有价值的参考。

报告目录

报告选取的国内具有代表性的10家商业银行,及6家境外全球系统重要性银行名单(排序不分先后)

境内银行

境外银行

中国工商银行股份有限公司

中国建设银行股份有限公司

中国农业银行股份有限公司

中国银行股份有限公司

中国邮政储蓄银行股份有限公司

交通银行股份有限公司

招商银行股份有限公司

兴业银行股份有限公司

中信银行股份有限公司

平安银行股份有限公司

摩根大通集团

美国银行集团 

富国银行集团

花旗集团

汇丰控股有限公司 

日本三菱日联银行股份有限公司

零售业务整体放缓,银行加强智能获客,打造新零售增长引擎

2022年,宏观经济复苏放缓,且复苏区域、行业不平均的情况仍较显著,居民的就业和收入均受到不同程度的影响,消费动能有所放缓。在此背景下,央行加大稳健货币政策实施力度,发挥结构性货币政策工具精准导向作用,境内商业银行坚持以客户为中心,践行服务普惠民生的初心使命,强化零售业务精细化分类管理及数字化经营能力,推动零售金融业务高质量发展。

零售营收增速放缓,盈利贡献占比下降

从10家境内大型商业银行2022年披露的分部业务总营收占比情况来看,零售金融业务条线总营收贡献平均占比为50%。国有六大行除中国银行外,零售业务总营收贡献均超40%,其中邮储银行的零售业务条线的总营收贡献度达70%。股份制商业银行中,招商银行和平安银行零售业务总营收贡献也均在50%以上,中信银行零售业务条线的总营收贡献度也达到40%。2022年度10家境内大型商业银行零售业务总营收平均增速为6%,较上年下降3个百分点。除中国银行外,其余9家境内大型商业银行的零售业务营收增速较2021年均呈下降趋势。综合来看,2022年10家境内大型商业银行零售业务总营收增速放缓,占比与年初持平。

图:零售业务总营收分析

从10家境内大型商业银行2022年披露的分部业务利润占比情况来看,零售金融业务条线利润贡献平均占比为44%,较上年下降4个百分点。受宏观经济环境影响,零售业务资产质量承压,部分银行加大零售资产核销及拨备计提力度,导致零售业务利润贡献同比下降。2022年,交通银行、邮储银行、中信银行和平安银行零售业务利润占比均较上年有所下降,其中邮储银行的零售业务条线的利润占比下降幅度最大,较上年下降22个百分点至34%,其次为平安银行,零售业务条线的利润贡献度下降至44%,较上年下降16个百分点。

图:零售业务利润占比分析

10家境内大型商业银行2022年零售业务利润平均增速为-2%,变动呈分化趋势,其中招商银行的增速最快,达到21%,中国银行的增速也达到了20%;而邮储银行和中信银行零售业务利润较上年大幅下降,降幅分别为31%和23%。综合来看,10家境内大型商业银行零售业务利润总额和占比均呈下降趋势。

图:零售业务利润总额分析

手机银行用户规模扩大,活跃度不断提升

2022年各家银行聚焦服务人民群众对美好生活的向往,持续推动产品创设和精细化管理,利用金融科技提升经营效率,零售客户数量及活跃度持续增长。手机银行作为银行零售业务的重要前端渠道,在数字经济驱动下不断发展。各行积极构建数字化获客模型,竞相通过优化用户体验、升级功能服务、开放场景生态,探索和打造新的获客增长点。2022年年报披露显示,除建设银行、交通银行与邮储银行外,工商银行、农业银行、中国银行、招商银行、兴业银行与平安银行的手机用户数量增速均保持在7%以上,其中农业银行和兴业银行增速较快,分别达到15%和14%。

整体规模方面,工商银行、农业银行手机银行月活用户数(MAU)破亿,移动端月活分别达到1.74亿户和1.72亿户。邮储银行个人手机银行用户达到3.44亿户,MAU突破0.49亿户。中国银行手机银行用户数量及规模明显小于其他国有大行,在2022年持续进行零售数字化转型,用户增长率达8%。招商银行旗下的招商银行APP月活用户达0.67亿户,在股份制银行中处于领先地位。兴业银行手机银行MAU增速最快,达34%,2022年月活用户为0.21亿户。除手机银行外,部分银行在年报中还披露了卡生活类APP的MAU,其中招商银行的掌上生活APP月活用户数为4,384.13万户,交通银行的买单吧APP月活为2,543.73万户,兴业银行的兴业生活APP月均MAU突破1,200万户。

图:手机银行用户数

左右滑动查看

线上线下渠道协同互联,持续提供优质金融服务

2022年,各行伴着金融科技发展浪潮,充分发挥数字化获客与服务的优势,多场景、多渠道、高效率、高质量向客户提供金融服务,使银行能够帮助消费者更好地管理金融生活,激活业务发展新动能。

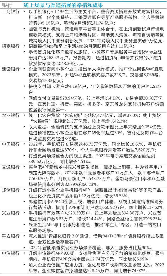
线上场景活跃提升,银企协作稳步发展

互联网时代,各行为客户提供的场景持续丰富,通过联合支付机构等方式拓宽线上交易渠道、创新线上金融服务,商业银行线上业务发展形势良好。

近年来,各行纷纷运用大数据深挖用户需求,为用户提供更精准的个性化服务,创新各类细分金融产品,将特色金融服务融入用户的日常生活之中,多家银行的渠道交易额屡创新高。

表:各行线上场景与渠道拓展的举措和成果

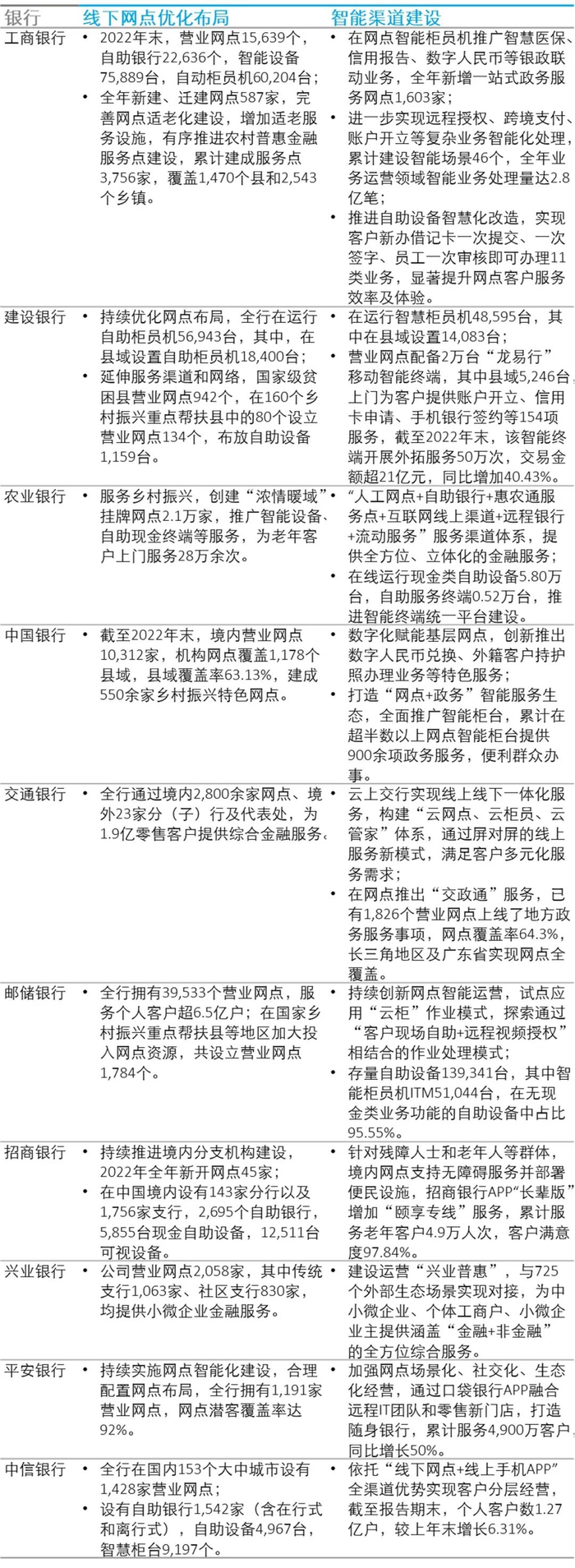
线下渠道持续优化,提升线上线下协同效应

在线上场景多样化发展的同时,各行线下网点也纷纷转型,打造智能网点运营,提升网点经营效能,优化网点布局,开拓智能渠道,强化线下网点与线上渠道的协同效应,进一步提升综合服务能力。

表:各行线下网点优化布局及智能渠道建设情况

消费场景迭代升级,零售风险管理不容忽视

消费贷聚焦优质客群及场景

2022年,境内大型商业银行中,工商银行、农业银行、建设银行、邮储银行、招商银行、中信银行单独公布了消费贷数据。这六家银行2022年消费贷整体规模为16,434.87亿元,比2021年增加1,552.28亿元,同比增长10%。

得益于消费贷业务发展策略的优化,招商银行、建设银行和工商银行消费贷余额增长较快,分别较上年末增长30%、27%和25%。招商银行通过抓住经济复苏有利形势,加强数字化获客和产品创新,把握消费回暖机遇促进消费贷增长;建设银行坚持创新驱动业务发展,扩大个人消费贷款市场领先优势,持续优化消费贷产品功能,创新推广“建易贷”产品,截至2022年末,“建易贷”余额515.09亿元,带动消费贷持续发展;工商银行以客户为中心加强个人贷款业务统筹,多渠道加大消费经营贷款产品的市场拓展力度,持续优化数字普惠产品体系,满足客户多样化融资需求,促进消费持续恢复。

表:消费贷余额分析

消费贷进一步加强风险管控措施

在防疫政策放开,着力进行经济建设的背景下,各家银行以客户为中心加强个人贷款业务统筹,推动消费金融成为零售业务的重要增长点,加快消费贷款产品的优化创新,满足客户生活全方面的各类融资需求,提升消费信贷服务水平,促进消费持续恢复。

各行个人消费贷款资产质量变动状况呈分化趋势,邮储银行、招商银行和工商银行个人消费贷款不良贷款率有所上升,其中邮储银行个人其他消费贷款不良贷款率较2021年末上升0.59个百分点,较为显著,招商银行和工商银行个人消费贷款不良贷款率较2021年末分别上升0.06和0.05个百分点;建设银行、农业银行个人消费贷款不良率有所下降,分别下降0.09和0.08个百分点。与此同时,各家银行对消费信贷业务进一步加强风险管控,持续强化消费贷款风险监控。通过完善个人贷款风险管理体系、加强贷后风险监测及预警等手段,及时获取消费贷款风险变化情况,推动消费信贷业务健康发展。

表:消费贷资产质量情况及风险管控措施

信用卡业务持续完善平台场景搭建

信用卡业务作为零售信贷投放的增长主力之一,也是各家银行近年来信贷业务发展的重点领域。线上平台的完善和消费场景的搭建,极大地促进了信用卡业务的发展,但由于获客难度加大以及受疫情影响,信用卡消费体量增长较往年有所放缓。

截至2022年12月31日,除建设银行外,其他银行信用卡结存卡量较2021年均实现稳步增长。其中,兴业银行2022年新增卡量660.41万张,增幅较大,高达11.06%。2022年信用卡累计发卡量上亿的商业银行包括工商银行、建设银行、中国银行、中信银行和招商银行,其中,工商银行以1.65亿张的发卡量位居榜首。

图:各行信用卡发卡量比较

从信用卡消费总额来看,2022年,招商银行以4.84万亿元的信用卡消费额继续位居第一,同比增长1.52%。六大行中,交通银行以3.06万亿元的信用卡消费额名列榜首,同比增加1.44%,其次为建设银行,信用卡消费额为2.92万亿元,同比下降3.95%。工商银行和平安银行2022年信用卡消费额同比降幅较大,降幅分别为10.55%和10.54%。

图:各行信用卡消费总额比较

就信用卡透支余额来看,建设银行和招商银行卡透支余额分别位居国有大行和股份制银行首位。2022年末建设银行卡透支余额9,249亿元,较2021年末增长3.20%;招商银行卡透支余额8,845亿元,增长5.25%。除招商银行增速较高外,邮储银行2022年信用卡透支余额增速为4.23%。与此同时,工商银行、平安银行、中信银行及交通银行信用卡透支余额有所下降。2022年末工商银行卡透支余额6,402亿元,较上年末下降7.54%;平安银行透支余额5,787亿元,较2021年末降幅6.88%。

图:各行信用卡透支余额数据比较

财富管理规模高速增长,私人银行业务备受青睐

共同富裕是重大的国家愿景,也是各大银行面临的重大机遇。随着居民金融素养的不断提升以及资管新规等政策的逐步落地,财富管理已成为商业银行业务发展升级的重要方向。各行积极布局包括私人银行在内的财富管理业务,使其在银行的零售版图中占据越来越重要的地位。私人银行业务正在逐步转型中,各行逐渐强化与子公司、第三方合作机构的业务协同,强化资产配置能力,全面推广公私融合获客模式,构建私人银行客群增长新曲线。

在财富管理的经营理念下,国有大行零售客户资产管理规模具有较为明显的领先优势,整体AUM保持较高增速。截至2022年末,工商银行零售客户资产规模总额高达18.66万亿元,位列各银行之首;建设银行零售客户资产总规模突破17万亿元,邮储银行零售客户资产总规模突破13万亿元,达到13.89万亿元。从增速来看,除交通银行外,国有大行零售客户资产规模增速均超过10%,其中中国银行增速最快,AUM同比增长18.18%;其次为建设银行,AUM同比增长13.33%。

股份制商业银行在寻求业务发展新驱动的同时,以财富管理为核心的零售业务增长后劲正在被释放。2022年,4家股份制银行财富管理业务高速增长,零售客户资产管理规模平均增速达到14.02%。具体来看,招商银行个人客户资产总规模突破12万亿元,领跑股份制商业银行,位居第一,同比增长12.68%;中信银行零售客户资产规模为3.91万亿元,位居第二,同比增速超过招商银行,达到12.36%;平安银行和兴业银行零售客户资产规模均超过3万亿元,分别为3.59万亿元、3.37万亿元,兴业银行同比增长为18.33%,增长动力强劲。

各家银行年报披露的私人银行数据也均显示出明显增长趋势,其中招商银行私人银行AUM规模最大,达3.79万亿元,也是唯一一家突破3万亿元的银行,同比增幅达11.74%,同时招行对于私人银行客户的门槛为1,000万元以上,户均总资产达到2,813.38万元,远高于其他银行,较上年末增加32.95万元。除招商银行外,工、农、中、建四大行AUM均在前列,可见四大行在私人银行领域的基础牢固。其中,农业银行的私行AUM和客户人数增速显著高于其他银行,分别为19.57%、17.65%,2022年农业银行加快总行级私人银行中心和分行级财富管理中心建设,家族信托业务规模较上年末净增301亿元,落地袁隆平慈善信托等多单具有较强社会影响力的公益信托,私行营销及服务能力不断提升。平安银行私行发展速度保持同业较高水平,2022年末私人银行AUM同比增长15.30%,增速位列大型商业银行前列,私行业务在其零售板块的地位举足轻重。

表:零售客户和私人银行客户数据分析

除了零售客户资产规模外,其客户数量增减亦能反映银行的零售金融优势与潜力所在,是财富管理攻坚战的奠基石。

表:2022年及2021年零售客户数量比较

国有大行客户群体基础雄厚,2022年零售客户数均保持稳定,其中农业银行零售客户数达到8.62亿户,位于行业顶端;交通银行同比增幅3.29%,在国有大行中实现最高增速。股份制商业银行零售客户规模虽小于国有大行,但同比增幅较高。其中,兴业银行零售客户数呈现出两位数的增长态势,同比增加15.82%;招商银行、中信银行和平安银行增速稳定,分别实现同比增长6.36%、6.31%和4.12%,招商银行零售客户数突破1.8亿户,中信银行和平安银行均突破1.2亿户,零售客户规模持续发展。

2022年,国内外宏观经济下行压力大,实体经济未从根本上摆脱困境,“大零售”发展速度整体放缓。从2022年各行披露的年报来看,零售业务虽在商业银行整体营收中占比略有下降,但依旧是各行重点发展的领域。财富管理在严峻的市场环境中“逆流增长”,各行以数字化转型为抓手,坚持以客户需求为中心的服务理念,完善产品配置体系,积极面对消费增长略显疲软的态势,逐步将财富管理发展为重要的零售业务增长引擎。随着稳经济和恢复扩大消费政策落地显效,各行将持续大力发展零售业务,进一步推进和探索零售银行的发展之路。

联系人

曾浩

德勤中国金融服务业

银行业及资本市场主管合伙人(中国大陆)

电话:+86 21 6141 1821

电子邮件:calzeng@deloitte.com.cn

沈小红

德勤中国金融服务业研究中心主管合伙人

德勤中国金融服务业审计及鉴证合伙人

电话:+86 21 2312 7166

电子邮件:charshen@deloitte.com.cn

加载中...