新浪财经

生态环保REITs实操手册!

园园ABS研究

关注

基础设施REITs试点申报辅助手册之城镇污水处理及垃圾焚烧发电专篇

第一章  申报条件

一、资产类型

生态环保基础设施。包括城镇污水垃圾处理及资源化利用环境基础设施、固废危废医废处理环境基础设施、大宗固体废弃物综合利用基础设施项目。

二、资产运营成熟度

1.项目运营时间原则上不低于3年。对已能够实现长期稳定收益的项目,可适当降低运营年限要求。

2.项目现金流投资回报良好,近3年内总体保持盈利或经营性净现金流为正。

3.因特许经营项目经营业态等原因,现金流提供方较少,重要现金流提供方应当资质优良,财务情况稳健。

4.申报发行基础设施REITs的特许经营权、经营收益权类项目,基金存续期内部收益率(IRR)原则上不低于5%

三、资产规模

1.首次发行基础设施REITs的项目,当期目标不动产评估净值原则上不低于10亿元。

2.发起人(原始权益人)具有较强扩募能力,以控股或相对控股方式持有、按有关规定可发行基础设施REITs的生态环保基础设施资产原则上不低于拟首次发行基础设施REITs资产规模的2倍。

四、资产权属及合规性

1.基础设施项目权属清晰、资产范围明确,发起人(原始权益人)依法合规直接或间接拥有特许经营权。项目公司依法持有拟发行基础设施REITs的底层资产。

2.土地使用依法合规:

(1)对项目公司拥有土地使用权的PPP(含特许经营)类项目起人(原始权益人)和基金管理人应就土地使用权作出包含以下内容的承诺:项目估值中不含项目使用土地的土地使用权市场价值,基金存续期间不转移项目涉及土地的使用权(政府相关部门另有要求的除外),基金清算时或特许经营权等相关权利到期时将按照特许经营权等协议约定以及政府相关部门的要求处理相关土地使用权。

(2)对项目公司不拥有土地使用权的项目。应说明土地使用权拥有人取得土地使用权的具体方式、出让(转让)方和取得时间等相关情况,土地使用权拥有人与项目公司之间的关系,以及说明项目公司使用土地的具体方式、使用成本、使用期限和剩余使用年限,分析使用成本的合理性,并提供相关证明材料。

3.依法依规取得固定资产投资管理相关手续。主要包括:

(1)项目审批、核准或备案手续。

(2)规划、用地、环评、施工许可手续。

(3)竣工验收报告(或建设、勘察、设计、施工、监理“五方验收单”,或政府批复的项目转入商运文件)。

(4)外商投资项目应取得国家利用外资有关手续。

(5)依据相关法律法规应办理的其他必要手续。

(6)2015年6月以前采用BOT、TOT、股权投资等模式实施的特许经营类项目,应符合当时国家关于特许经营管理相关规定。2015年6月以后批复实施的特许经营类项目,应符合《基础设施和公用事业特许经营管理办法》(国家发展改革委等6部委第25号令)有关规定。

(7)2015年6月以后批复实施的非特许经营类PPP项目,应符合国家关于规范有序推广PPP模式的规定,已批复PPP项目实施方案,通过公开招标等竞争方式确定社会资本方,并依照法定程序规范签订PPP合同。

(8)收入来源以使用者付费(包括按照穿透原则实质为使用者支付费用)为主。收入来源含地方政府补贴的,需在依法依规签订的PPP合同或特许经营协议中有明确约定。

(9)项目运营稳健、正常,未出现暂停运营等重大问题或重大合同纠纷。

项目投资管理手续的合法合规性,应以办理时的法律法规、规章制度、国家政策等为判定依据。项目无需办理上述手续的,应说明有关情况,并提供证明材料。项目投资管理手续缺失的,应依法依规补办相关手续,或以适当方式取得相关部门认可;如现行法律法规、规章制度、政策文件等明确无需办理的,应对有关情况作出详细说明,并提供项目所在地相关部门或机构出具的证明材料。

五、资产可转让性

1.发起人(原始权益人)、项目公司相关股东已履行内部决策程序,并协商一致同意转让。

2.对于项目公司拥有土地使用权的PPP(含特许经营)类项目,如相关规定或协议对项目公司名下的土地使用权、建筑物及构筑物转让或相关资产处置存在任何限定条件、特殊规定约定的,相关有权部门(自然资源主管部门)应对项目以100%股权转让方式发行基础设施REITs无异议,确保项目转让符合相关要求或相关限定具备解除条件。

3.对PPP(含特许经营)类项目,PPP(含特许经营)协议签署机构、行业主管部门(水务行业主管部门、城管执法部门等)应对项目以100%股权转让方式发行基础设施REITs无异议。

六、对原始权益人的要求

1.有一定知名度和影响力的行业龙头企业的项目。

2.发起人(原始权益人)、项目公司、基础设施运营管理机构近3年在投资建设、生产运营、金融监管、市场监管、税务等方面无重大违法违规记录。项目运营期间未出现安全、质量、环保等方面的重大问题或重大合同纠纷。

第二章  部分核心问题的解决思路

一、项目合规性问题

多数环保基础设施存在固定资产投资手续不完整的问题,根据国家发改委发改投资〔2021〕958号文要求:“依法依规取得固定资产投资管理相关手续。主要包括:1.项目审批、核准或备案手续。2.规划、用地、环评、施工许可手续。3.竣工验收报告(或建设、勘察、设计、施工、监理“五方验收单”,或政府批复的项目转入商运文件)。4.外商投资项目应取得国家利用外资有关手续。5.依据相关法律法规应办理的其他必要手续。项目投资管理手续的合法合规性,应以办理时的法律法规、规章制度、国家政策等为判定依据。项目无需办理上述手续的,应说明有关情况,并提供证明材料。项目投资管理手续缺失的,应依法依规补办相关手续,或以适当方式取得相关部门认可;如现行法律法规、规章制度、政策文件等明确无需办理的,应对有关情况作出详细说明,并提供项目所在地相关部门或机构出具的证明材料。”

根据国家发改委发改投资〔2023〕236号:“严把投资管理合规性。投资管理手续是否合规,应以项目投资建设时的法律法规和国家政策作为主要判定依据。项目投资建设时无需办理但按现行规定应当办理的有关手续,应按当时规定把握,并说明有关情况;项目投资建设时应当办理但现行规定已经取消或与其他手续合并的有关手续,如有缺失,应由相关负责部门说明情况或出具处理意见;按照项目投资建设时和现行规定均需办理的有关手续,如有缺失,原则上应由相关负责部门依法补办,确实无法补办的应由相关负责部门出具处理意见。如项目曾进行改变功能用途的重大改扩建,应主要依据改扩建时的相关手续办理情况判断其投资管理合规性。”针对环保基础设施REITs中各项固定资产投资手续的缺失,应积极与当地各证件主管部门沟通,原则上缺失手续均需要进行补办,此外:

(1)土地权属登记:生态环保特许经营项目适用958号文“土地使用依法合规:(2)对项目公司拥有土地使用权的PPP(含特许经营)类项目;(3)对项目公司不拥有土地使用权的项目”两种情形,针对项目公司不拥有土地使用权的项目,项目公司在特许经营期内使用土地的合理性主要通过特许经营协议中的相关约定进行论述,土地原则上应登记在特许经营协议政府部门签署方名下,针对土地未登记在政府方名下的,可与当地自然资源主管部门、特许经营协议政府部门签署方、土地使用权人等多方充分沟通,按规定报有权部门审核批准后,通过划拨用地行政划转等方式完成土地使用权人变更登记至特许经营协议政府部门签署方。

(2)特许经营权有效性:根据国家发改委发改投资〔2021〕958号文要求:“PPP(含特许经营)类项目还需满足以下条件:(1)2015年6月以前采用BOT、TOT、股权投资等模式实施的特许经营类项目,应符合当时国家关于特许经营管理相关规定。2015年6月以后批复实施的特许经营类项目,应符合《基础设施和公用事业特许经营管理办法》(国家发展改革委等6部委第25号令)有关规定。(2)2015年6月以后批复实施的非特许经营类PPP项目,应符合国家关于规范有序推广PPP模式的规定,已批复PPP项目实施方案,通过公开招标等竞争方式确定社会资本方,并依照法定程序规范签订PPP合同。

因此,针对2015年6月以前完成立项及特许经营协议签署的项目,应根据要求取得县级以上地方人民政府批复同意特许经营项目实施的文件;针对2015年后实施的特许经营项目,则应严格根据《基础设施和公用事业特许经营管理办法》要求取得授权有关部门或单位作为实施机构负责特许经营项目有关实施工作的文件,以及通过招标、竞争性谈判等竞争方式选择特许经营者的证明文件。

(3)部分缺失证照豁免补办:根据236号文要求“项目投资建设时无需办理但按现行规定应当办理的有关手续,应按当时规定把握,并说明有关情况;项目投资建设时应当办理但现行规定已经取消或与其他手续合并的有关手续,如有缺失,应由相关负责部门说明情况或出具处理意见”。

根据广东省人民政府办公厅秘书处2008年印发的《广东省固定资产投资项目节能评估和审查暂行办法》自2008年9月1日起“全省范围内需审批、核准的固定资产投资项目(含新建、改建、扩建项目)依照本办法进行节能评估和审查”,根据2016年国家发展改革委令第44号《固定资产投资项目节能审查办法》“年综合能源消费量不满1000吨标准煤,且年电力消费量不满500万千瓦时的固定资产投资项目,以及用能工艺简单、节能潜力小的行业(具体行业目录由国家发展改革委制定并公布)的固定资产投资项目应按照相关节能标准、规范建设,不再单独进行节能审查。”因此,省内生态环保项目2008年9月1日前完成立项的可豁免办理节能审查意见,2008年至2016年完成立项的项目需编制节能审查报告,若年综合能源消费量不满1000吨标准煤且年电力消费量不满500万千瓦时,则可豁免办理节能审查意见,沟通由对应的发改主管部门出具说明。

根据自然资源部自然资规〔2019〕2号《关于以“多规合一”为基础推进规划用地“多审合一、多证合一”改革的通知》,2019年之前的项目用地若建设项目选址意见书、建设项目用地预审意见二者缺一或建设用地规划许可证、建设用地批准书二者缺一的,根据目前多证已合并的实施情况,可沟通当地自然资源主管部门出具说明。

二、资产可转让性问题

生态环保项目主要需解决的可转让性问题如下:

三、资产重组问题

生态环保项目多数单独设立项目公司经营标的资产,一般通过反向剥离人员及其他不属于标的资产组的资产完成重组,原因有二:

(1)标的资产以独立项目公司进行运营,直接以原有项目公司进行资产重组发行REITs,可采用项目公司过往经营数据编制备考报表,并且无需考虑内部重组过程中产生的税费;

(2)特许经营项目若变更项目实施主体,需要与特许经营协议甲方重新签署补充协议,成本较高。

四、资产估值逻辑

生态环保项目采用DCF模型估值,需充分考虑运营收入、运营成本、折现率、剩余特许经营期限、税收政策对于估值的影响。其中,运营收入主要由处理量、产能利用率、服务费单价、调价机制、并网电量、售电单价等因素决定;运营成本主要由材料费、人工费、电费、维修费等因素决定;折现率则根据环保行业比较法采用税前加权平均资本成本(WACCBT)进行确定,一般保持在8%-10%之间;多数生态环保项目享受增值税即征即退政策,会对项目资产估值产生一定影响。

另外,根据国家发改委发改投资〔2023〕236号:“申报发行基础设施REITs的特许经营权、经营收益权类项目,基金存续期内部收益率(IRR)原则上不低于5%”。因此,在申报生态环保特许经营项目时应注意不再核查“未来三年净现金流分派率原则上不低于4%”的要求。从监管要求来看,基础设施REITs应更加关注基金产品层面的收益水平,在计算内部收益率时,需充分考虑项目公司EBITDA、股东借款利率、产品管理费、产品托管费、基金运营成本等要素,保证其内部收益率满足不低于5%的基本要求。

第三章  可参考的案例

一、原始权益人介绍

中航首钢绿能REIT原始权益人为首钢环境产业有限公司(以下简称“首钢环境”)。首钢环境为首钢集团全资子公司,是首钢发展新产业、打造城市综合服务商的重要平台,致力于为用户提供全循环、全流程、全功能的定制化城市固废解决方案。

2005年,首钢总公司率先在国内冶金行业中成立了专门推进钢铁企业环保产业发展的机构“环保产业事业部”。2007年,总公司进一步整合环保资源,将环保职能管理、技术研发、项目开发、环保设施专业运营纳入环保产业事业部,初步形成了首钢环保产业一体化管理的体制框架。2011年,总公司对现有资源进行深度优化,组建了“能源环保产业事业部(能源环保部)”,成为集能源、环保专业管理和能源环保产业拓展于一体的综合部门。为进一步实现首钢环保产业的规范管理与迅速发展,2014年1月,首钢能源环保产业事业部正式转变为首钢环境产业有限公司。首钢环境产业有限公司由首钢总公司2014年1月10日出资设立,实缴注册资本16000万元人民币,注册地址为北京市石景山区首钢厂区(75)首都钢铁总公司行政处4号楼一层。

二、资产规模及收益情况

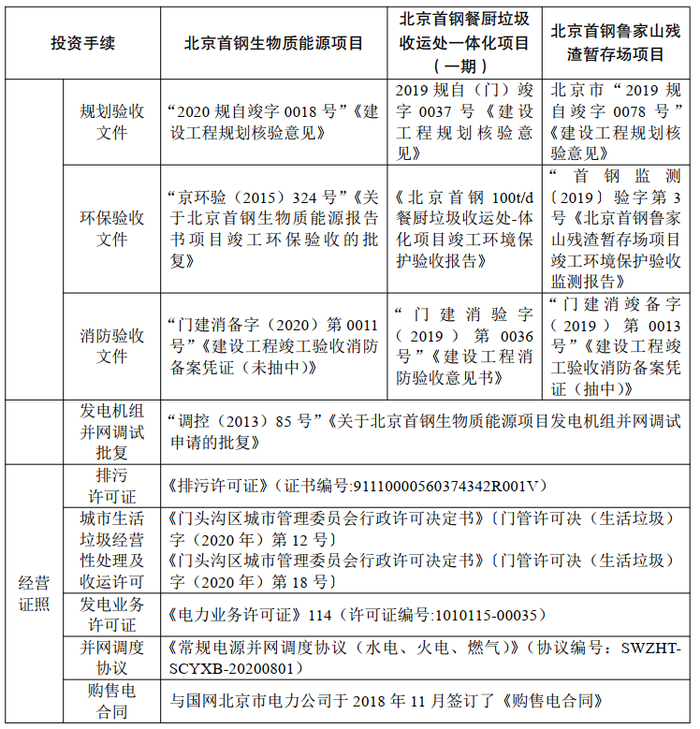
三、资产权属及合规性

四、原始权益人自持比例及出/并表情况

本次基础设施REITs原始权益人首钢环境产业有限公司自持基金份额20,000,000份,占比20.00%,原始权益人的关联方北京首钢基金有限公司自持基金份额20,000,000份,占比20.00%,原始权益人选择出表

五、募集资金投向

回收资金主要用于北京首钢新能源发电项目(生活垃圾二期)项目、永清县生活垃圾焚烧发电厂项目(一期),项目总投资为22.63亿元。北京首钢新能源发电项目(生活垃圾二期)项目预计配套资金8.82亿元,永清县生活垃圾焚烧发电厂项目(一期)预计配套资金0.78亿元,均以项目资本金方式投入。

六、其它重点关注事项

根据《可再生能源电价附加资金管理办法》规定,可再生能源电价附加属于可再生能源发展基金,是国家为支持可再生能源发电、促进可再生能源发电行业稳定发展而设立的政府性基金。补助资金由可再生能源电价附加收入筹集。项目公司电价构成中,国补部分回收的确定性较高。但自2019年至今,项目公司国补收入回款周期较前期拉长且无明确的回款期限,实际回款情况可能与现金流预测产生偏差,影响投资者当期预期收益。

加载中...