【干货】生物科研试剂行业产业链全景梳理及区域热力地图
前瞻网
转自:前瞻产业研究院
行业主要上市公司:义翘神州(301047);诺唯赞(688105);阿拉丁(688179);百普赛斯(301080);优宁维(301166);泰坦科技(688133)等
本文核心数据:中国生物科研试剂产业链全景图;中国生物科研试剂区域格局;中国生物科研试剂上市企业业务布局
生物科研试剂产业链全景图谱
从产业链结构来看,生物科研试剂产业链上游为生化原料、试剂、设备、耗材及包装材料供应商,中游为生物试剂生产商,下游的应用领域包括生物药及诊断试剂的研发与生产等,最终用户覆盖了药企、生物科技公司及科研机构。
生物科研试剂行业具有产品种类极其繁多且专业性强的特征,上游生产商受制于技术、资源及成本等因素,单一生产商只能提供有限产品;上游企业产品价格主要受市场供求关系的影响。
上游行业高端的生物化学仪器、设备及耗材生产商主要依靠进口。该等供应商多为原材料或设备的知名供应商或经销商,可供应生命科学及生物医药领域的通用性原材料或设备,因此行业内众多企业均自上述供应商处进行采购。主要企业有泰林生物、新华医疗、迦南科技等企业。中游为生物科研试剂研发生产企业,主要有国外企业赛默飞、伯乐生物等,国内企业义翘神州、百普赛斯等。生物科研试剂下游主要客户有实验室、研究所、高校等单位,相关产业包括医学产业、药学产业、检验学产业、卫生防疫产业等,下游产业的快速发展带动生物科研试剂市场的发展。
生物科研试剂产业区域分布
从上市公司归属地来看,上海、江苏和浙江一带的生物科研试剂上市公司较多,北京地区也有较多生物科研试剂企业。其中,上海地区上市企业分布最密集,代表企业有毕得医药、泰坦科技、阿拉丁、优宁维等;江苏省则有诺唯赞、近岸蛋白等企业。
生物科研试剂上市企业业务布局对比
从业务布局来看,中国生物科研试剂上市公司大多以生物试剂为主营产品,业务占比整体超过50%,已形成较为完善的产品研发生产路线,是我国生物科研试剂行业的佼佼者;区域布局方面,大多企业均积极布局国内外市场,其中,义翘神州、百普赛斯两家企业在国外竞争力较高,境外业务占比甚至超过60%。
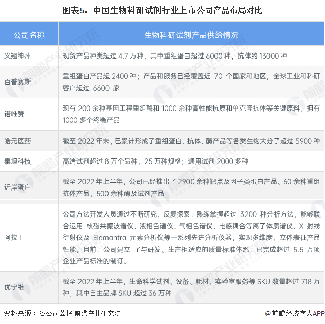
生物科研试剂上市企业产品布局对比
从产品布局来看,我国生物科研试剂上市企业均有千种以上的产品储备,各企业也正积极进行产品研发,行业产品供给能力不断提升。如义翘神州拥有重组蛋白产品超过6000种,抗体约13000种;生物科研试剂经销商优宁维拥有的SKU数量超过718万种。
更多本行业研究分析详见前瞻产业研究院《中国生物医药行业发展前景预测与投资战略规划分析报告》。
同时前瞻产业研究院还提供产业大数据、产业研究报告、产业规划、园区规划、产业招商、产业图谱、智慧招商系统、IPO募投可研、IPO业务与技术撰写、IPO工作底稿咨询等解决方案。
更多深度行业分析尽在【前瞻经济学人APP】,还可以与500+经济学家/资深行业研究员交流互动。