因预售资金监管不审慎等 中信银行宁波分行合计被罚60万元
金融一线
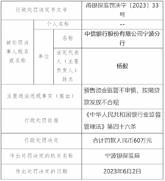
6月9日金融一线消息,据国家金融监督管理总局网站发布的行政处罚信息公开表显示,中信银行宁波分行因预售资金监管不审慎、按揭贷款发放不合规,被监管合计罚款人民币60万元。
另外,缪平对所在机构预售资金监管不审慎行为负有直接管理责任,被监管警告。
6月9日金融一线消息,据国家金融监督管理总局网站发布的行政处罚信息公开表显示,中信银行宁波分行因预售资金监管不审慎、按揭贷款发放不合规,被监管合计罚款人民币60万元。
另外,缪平对所在机构预售资金监管不审慎行为负有直接管理责任,被监管警告。