新浪财经

聚焦中国产业:2023年珠海市特色产业之储能产业全景分析(附产业空间布局、发展现状及目标、竞争力分析)

前瞻网

关注

转自:前瞻产业研究院

行业主要上市公司:爱旭股份(600732.SH);珠海冠宇 (688772.SH)等

本文核心数据:产业空间布局;发展现状及目标;竞争力分析

1、珠海市储能产业空间布局

为推进珠海市储能产业的快速发展,珠海市三个行政区均有布局储能项目。其中,斗门区布局了爱旭太阳能电池、鸿钧异质结新型高效太阳能电池等项目,香洲区布局力合科创(珠海)光电产业园、珠海发电厂储能项目、博创新型储能产业园、光储充空直柔建筑示范场景等项目,金湾区布局了埃克森新能源(珠海)储能电池项目、高栏港LNG项目、广东高景太阳能50GW大尺寸单晶硅片(三期)等项目。

2、珠海市储能产业发展现状

(1)总体规模:发展势头强劲

根据电力网的数据,珠海市2022年光伏和新型储能产业实现产值502亿元,同比增长81.8%,由此可以反推出2021年光伏和新型储能产业的产值为276.13亿元,一年内实现产值增长225.87亿元,可见珠海市储能产业发展势头强劲。

(2)企业规模:近两年企业数增长迅速

近两年储能产业相关企业数量增长迅速,根据企查猫所查询的珠海市储能产业相关企业数量,珠海市储能相关企业共698家,其中2019年以来新成立的企业数量共421家。其中,2019年、2020年和2021年分别成立了企业49家、40家和36家, 2022年新增企业数最多,为195家。截止至2023年5月,2023年珠海市储能相关企业新增数量已达到101家,有望超过2022年新增企业数,可见近两年来珠海市储能产业相关企业数量迅速增长。

此外,企业构成上,珠海市储能产业相关企业有72家规上企业,35家专精特新企业以及54家高新技术企业。

从行政区分布看,698家企业中有80.52%的企业注册地址在香洲区,而金湾区和斗门区仅分别占总数的9.17%和10.32%。.

根据企查猫查询的珠海市储能产业代表企业有科创储能、鹏辉能源、瓦特电力、华冠科技等,按注册地看多数企业分布在香洲区(高新区),具体的地区分布如下:

(3)产业链布局分析:已形成较完整产业链

目前,储能产业链主要分为上游零部件,中游集成安装以及下游应用三个方面,而珠海市在产业链的上中下游均有企业布局,已形成较完整的产业链,如上游零部件企业有鹏辉能源、华冠科技等,中游集成安装企业有冠宇电池、泰坦智能等,下游应用企业有格力能源、科创储能等,具体产业链全景图谱如下:

3、珠海市储能产业竞争力分析

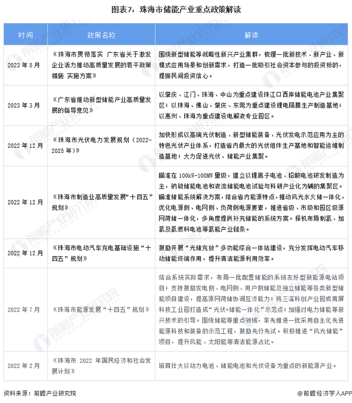
(1)政策支持:出台力度加大

珠海市自2012年“十二五”规划期间便提及过储能产业,2022年以来相关政策出台力度逐渐加大。2022年7月,珠海发布《珠海市能源发展“十四五”规划》,多次提及储能产业的发展方式。2023年3月广东省发布《广东省推动新型储能产业高质量发展的指导意见》,明确了珠海市储能产业的发展方向。

(2)资源优势:粤港澳大湾区重要节点城市,“5.0产业新空间”逐渐崛起

珠海具有独特的区位优势,作为最早的经济特区之一,粤港澳大湾区重要节点城市,珠江口西岸核心城市,东望香港,南邻澳门,是中国大陆唯一一座与港澳直接陆路相连的城市。

区位优势的优越也需要空间的支撑。2022年4月,珠海市产业发展大会明确提出两年内珠海将统筹建设2000万平方米的高质量标准厂房——“5.0产业新空间”项目正式启动。“5.0产业新空间”具有低租金(不超过20元/月·平方米)、高标准(模块化、定制化)、规模化(不少于5万平方米)、配套全(生产与生活并重)、运营优(专业化团队)五大优势,有利于珠海市产业的聚集,加速珠海市产业集群的构建。富山工业城、三溪科创小镇、平沙电子电器产业园、珠海西站电子信息产业园、大湾区智造产业园都是“5.0产业新空间”的典型案例,珠海市可借此吸引优质储能相关企业入驻,完善珠海市储能产业的布局。

(3)创新能力:近年来有所增强,有一定发展空间

根据智慧芽所查询的广东省涉及储能的97595条专利中,广东省内专利申请数量排名前五的城市分别是深圳(44223条)、广州(16604条)、东莞(9758条)、珠海(5486条)和佛山(5339条)。珠海排名第四,可见其创新能力在广东省内也具有一定的发展空间。

从申请年份来看,珠海市2016年以来专利申请数量逐渐增加,2016-2020年专利申请量逐年上涨并在2020年达到顶峰(891条),可见近年来珠海市储能产业创新能力的进步。

4、珠海市储能产业发展目标

省级层面,根据《广东省推动新型储能产业高质量发展的指导意见》,珠海将重点建设珠江口西岸储能电池产业集聚区、锂电隔膜生产制造基地以及电解液专业园区。市级层面,根据《珠海市制造业高质量发展“十四五”规划》、《珠海市能源发展“十四五”规划》,建立以锂离子电池、铅酸电池研发制造为主,钠硫储能电池和液流储能电池试验与科研产业化为辅的集聚区,优化电源侧、电网侧、负荷侧电源要素,推进省级、市级和园区级源网荷储一体化,多角度提供补充储能的系统方案。支持鼓励发电侧、电网侧、用户侧储能及独立储能等各类新型储能项目建设,提高源网荷储协调互济能力。

更多本行业研究分析详见前瞻产业研究院《城市产业画像系列:2023年珠海市产业全景分析报告》。

同时前瞻产业研究院还提供产业大数据、产业研究报告、产业规划、园区规划、产业招商、产业图谱、智慧招商系统、IPO募投可研、IPO业务与技术撰写、IPO工作底稿咨询等解决方案。

更多深度行业分析尽在【前瞻经济学人APP】,还可以与500+经济学家/资深行业研究员交流互动。

加载中...