【最全】2023年中国烧碱行业上市公司全方位对比(附业务布局汇总、业绩对比、业务规划等)
前瞻网
转自:前瞻产业研究院
行业主要上市公司:主要有镇洋发展(603213.SH);鄂尔多斯(600295.SH);北元集团(601568.SH);华塑股份(600935.SH);氯碱化工(600618.SH)等
本文核心数据:上市公司营业收入;上市公司烧碱业务毛利率;上市公司烧碱业务营收占比等
1、烧碱行业上市公司汇总
烧碱行业原材料、中游产品生产以及下游应用领域的上市企业数量众多,中游企业包括新疆天业(600075.SH)、烧碱化工(600618.SH)、华塑股份(600935.SH)等。具体上市公司信息如下:
从整体营收表现来看,2022年前三季度中泰化学(002092.SZ)以411.32亿元的总营收成为烧碱行业中游收入最高的上市企业,其次为鄂尔多斯(600295.SH),2022年前三季度营业总收入为279.67亿元。
从烧碱行业上市公司的地区分布来看,内蒙古自治区烧碱行业的上市企业数量最多,其中不乏鄂尔多斯(600295.SH)、君正集团(601216.SH)等中游环节优势企业。新疆和浙江两地的烧碱行业的上市企业数量亦较多,前者有新疆天业(600075.SH)、中泰化学(002092.SZ)等中游环节优势企业,后者有镇洋发展(603213.SH)、嘉化能源(600273.SH)等中游上市企业。
2、烧碱行业上市公司基本信息对比
从烧碱行业的上市企业布局和已有公开信息分析,注册资本最多和招投标信息最多的上市企业为君正集团(601216.SH);而成立时间最早的是烧碱化工(600618.SH)。
从烧碱行业的上市企业已有的公开信息分析,专利信息相对较多的企业是中泰化学(002092.SZ),其中发明专利101条;员工总数最多的是鄂尔多斯(600295.SH),员工总数为21055人。
3、烧碱行业上市公司业务布局对比
从业务布局来看,核心业务占比方面,镇洋发展(603213.SH)、鄂尔多斯(600295.SH)、北元集团(601568.SH)、华塑股份(600935.SH)均在90%以上,表明上述企业的业务较为集中;重点布局区域方面,各大上市企业多以境内业务为主;核心业务概况方面,中泰化学(002092.SZ)离子膜烧碱产能146万吨/年。
注:核心业务占比统计时间范围为2022年上半年;重点布局区域统计时间范围为2021年。
4、烧碱行业上市公司核心业务业绩对比
有关烧碱业务的业绩情况,2022年上半年,鄂尔多斯(600295.SH)的核心业务营收和毛利水平均较高,分别为181.20亿元和89.46%。2021年,产销规模以中泰化学(002092.SZ)较高。
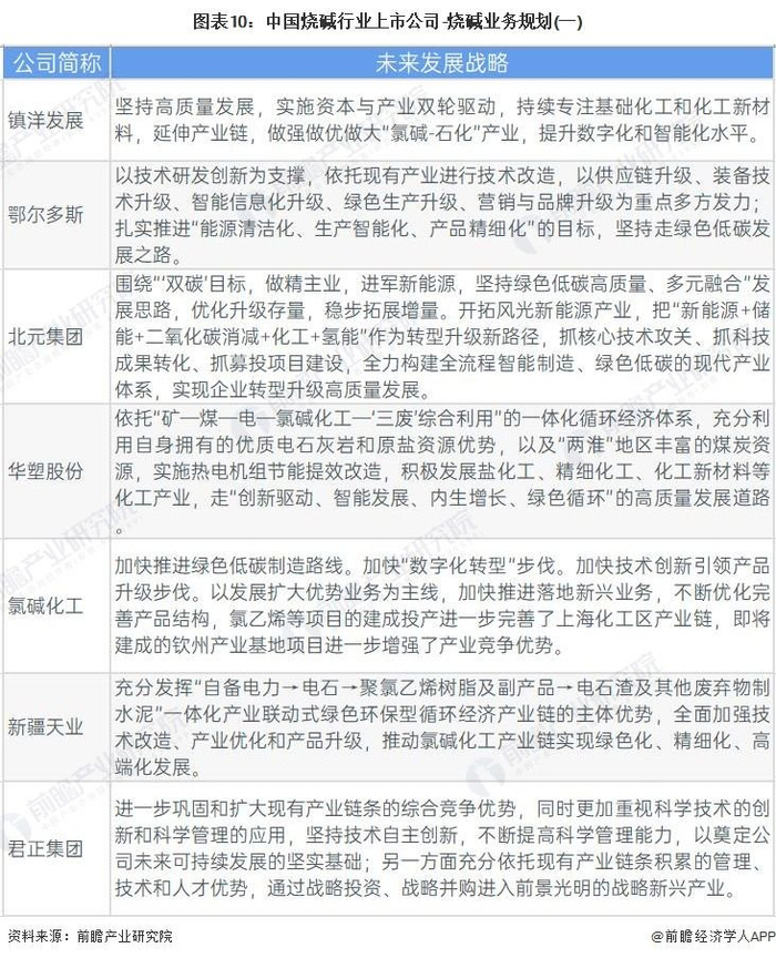
5、烧碱行业上市公司核心业务规划对比
近年来,我国陆续推出政策鼓励传统制造业绿色化、智能化发展。故各大上市企业纷纷布局智能工厂、减碳环保产业模式等。
更多本行业研究分析详见前瞻产业研究院《中国烧碱(氢氧化钠)行业市场前瞻与投资战略规划分析报告》。
同时前瞻产业研究院还提供产业大数据、产业研究报告、产业规划、园区规划、产业招商、产业图谱、智慧招商系统、IPO募投可研、IPO业务与技术撰写、IPO工作底稿咨询等解决方案。
更多深度行业分析尽在【前瞻经济学人APP】,还可以与500+经济学家/资深行业研究员交流互动。