半个创投圈集中来了趟重庆,怎么投医疗?
界面新闻
近期,重庆成立了总规模高达2000亿元的产业投资母基金,一时间成为创投圈焦点。
生物医药是这支基金的重点投资领域之一,按照《重庆市生物医药产业“十四五”规划》,至“十四五”末,全市生物医药产业规模力争突破2000亿元。
在此之前,重庆就已制定了多项扶持政策,重庆生物医药产业越发受到创新企业、投资机构关注。长岭资本、深创投、华盖资本、高瓴创投等机构均已在渝投资创新项目。
目前,重庆已成为生物医药创投举足轻重的一部分。那么,重庆产业现状与前景如何?投资机构看好哪些细分领域,在重庆实施怎样的投资策略?动脉网将从多角度对这些话题进行探讨,以期为行业带来参考。
一直以来,重庆医药工业实力不容小觑,总产值、营收、利润等稳步增长。据官方数据显示,重庆医药制造业规模以上企业总产值已由2017年的566亿元增长至2021年的674亿元,利润总额也相应增长。
医药制造业规模以上工业增长情况,数据来源:历年《重庆统计年鉴》
目前,重庆已培育出多家龙头企业,10余家公司在A股上市;此外,西山科技上市在即,智翔金泰也已通过科创板注册。
龙头企业中,智飞生物年收入达382.6亿元(2022年),在重庆投资设立了宸安生物、智翔金泰、智睿生物医药产业园等主体;博腾股份在重庆建立了博腾生物医学研究院,在重庆长寿开办工厂……龙头企业对地方产业的研发技术、人才培养、生态链构建等方面都有带动作用。
基于以往的产业沉淀,重庆还形成了多个生物医药产业集聚区,包括两江新区、西部科学城重庆高新区、重庆国际生物城、大渡口生物医药产业园等。
其中,位于重庆巴南的重庆国际生物城,是首批国家战略性新兴产业集群建设工程之一,已聚集108个项目。
资金方面,重庆设立了多支引导基金,撬动社会资本,对包括生物医药在内的新兴产业进行投资;除了刚刚成立的母基金之外,此前还设立了重庆科技成果转化基金、重庆两江科创基金等。
近几年来,重庆通过密集的政策大力促进生物医药产业加速。
重庆生物医药相关政策,资料来源:政府网站
《重庆市生物医药产业“十四五”规划》提出,力争到2025年,在研创新药物超过100个,其中50个获得临床批件;5个新药品种获批上市,治疗性生物药实现零的突破;建成1个国家级生物医药产业集聚区和若干生物医药特色产业园区。
为了进一步提高创新积极性、加快产品研发进度,重庆设置了对项目或产品的资金奖励。2022年,《重庆市加快生物医药产业发展若干措施》提出了创新产品在研发、产业化、海外市场拓展各环节的奖励办法,对创新药每个奖励1000万元,第三类医疗器械每个奖励100万元。
2023年,重庆市药品监督管理局关于印发新的医疗器械审批程序,针对符合条件的第二类医疗器械(含体外诊断试剂),进一步优化医疗器械审评审批流程,提升审批效率。
无论从产业基础还是政策支持力度来看,重庆生物医药产业领域均形成了特有优势。随着近两年来重庆国际免疫研究院、重庆中医药学院、重庆中国药科大学创新研究院等科研机构和高校的开办、运营,重庆生物医药产业将有更强的科研能力和更充足的高端人才。
在天超资本管理合伙人王玥月看来,与沿海城市相比,重庆对医疗企业的政策支持更加丰厚,也能更快地推动医疗产品审批和上市,医疗产业发展巨大,天超资本的服务企业中也有不少意向回流内陆、落户重庆。“我们为此在重庆设立了办事处,作为连接东西部的枢纽,一方面与两江新区、高新区、渝北区、巴南区等保持密切的沟通联系,扶持当地企业做大做强;另一方面导入东部优秀资源,更好地协助服务当地企业。”
近期,重庆设立总规模达2000亿元产业投资母基金,生物医药是重点投资领域之一。母基金的成立吸引了君联资本、中金资本、高瓴、红杉中国、达晨财智、深创投、IDG资本、华盖资本、毅达资本等百余家领军投资机构的关注,有媒体称“半个创投圈都来了重庆”。
事实上,重庆生物医药产业已经越来越多地受到各地投资机构关注。据企业或机构发布的公开消息显示,近3年来,永仁心医疗、摩方精密、西山科技、森梅医疗等公司相继获得知名机构投资。
重庆部分企业融资情况(企业、机构披露),数据来源:动脉橙
整体上看,创新价值显著或产品经过长周期市场验证的医疗器械,受到投资机构高度关注。
山外山在IPO之前,于2020年获得由高瓴创投领投的战略投资。作为血透行业龙头企业,山外山依托20多年的技术创新和服务升级来提升核心竞争力,打破了进口垄断。成立时间更早的西山科技已成为微创手术医疗器械细分领域龙头企业,其产品包括神经外科、耳鼻喉科、骨科、乳腺外科等科室的手术动力设备及耗材。
永仁心医疗、摩方精密等成立时间更短的企业,核心产品创新点显著,也获得资本青睐。
2019年,永仁心医疗研发生产的植入式左心室辅助系统EVAHEART通过创新医疗器械特别审批程序注册上市;该产品为进展期难治性左心衰患者血液循环提供机械支持,即心脏移植前或恢复心脏功能的过渡治疗以及长期治疗,已在国内多家顶级医院实现临床应用。继2021年被维梧资本控股收购之后,2023年,永仁心医疗又获近亿美元融资,从创新产品延伸至心衰重症治疗健康产业平台。
摩方精密的主营业务是超高精密3D打印,应用行业包括医疗器械。据了解,摩方精密可以生产最高精度达到2μm并实现工业化的3D打印系统;在精密医疗器械领域,摩方精密自主研发了生物兼容性材料,具有优异的生物相容性、机械性能及耐老化性;已与知名医疗器械企业合作,研发精密给药系统,能提高给药效率,同时进入以往难以进入的人体组织器官。由此,摩方精密先后获得深创投、建银国际等知名机构的投资。
重庆企业也受到产业投资方的关注。如科兴中维投资永仁心医疗,从疫苗延伸至人工心脏领域;此外,因明生物投资了誉颜制药,康赛生物投资了贝拓生物。对企业而言,产业投资方不仅能带来资金,还能形成业务协同。
除了“官宣”的融资信息之外,据企查查工商数据显示,智翔金泰曾获东方富海、朗玛峰创投等的投资;金派生物获华东医药投资。总的来说,在全国生物医药的投资版图中,重庆已成为不可或缺的一部分。
在浓厚的创新氛围下,重庆创新药物和器械研发正在加速中。
截至目前,重庆共有20多个1类创新药获批临床,多个创新医疗器械纳入国家药监局特别审批通道或重庆市药监局的优先审评程序,创新产品覆盖从研发到注册上市的各个关键阶段,具备诸多价值。
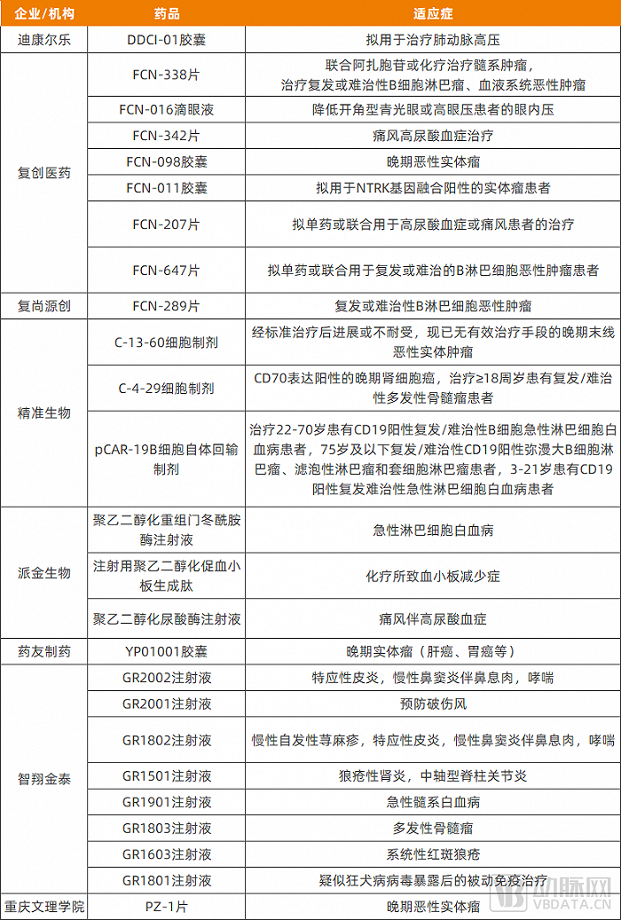
重庆已获批临床的部分1类创新药,资料来源:国家药审中心
2022年以来重庆纳入国家药监局特别审批或市级优先审批的医疗器械,资料来源:药监局
重庆创新产品陆续在各细分领域展露头角,甚至斩获第一。
据智翔金泰招股书显示,公司开发了重组全人源抗抗狂犬病病毒G蛋白双特异性抗体注射液GR1801。GR1801 是全球首个用于狂犬病被动免疫的双特异性抗体,同时靶向 G 蛋白 位点 I 和 III,分子设计满足 WHO 关于抗狂犬病病毒抗体开发的建议——采用针 对不同抗原位点的多株单抗组合成“鸡尾酒式”组合制剂,以保证对不同病毒株或病毒的不同基因型的有效性。
这不仅是全球首个用于狂犬病被动免疫的双特异性抗体,也是国内企业首家进入临床的抗狂犬病病毒G蛋白双特异性抗体。GR1801可同时靶向G蛋白位点I和III,分子设计满足WHO关于抗狂犬病病毒抗体开发的建议。
2022年9月,精准生物在研产品C-13-60细胞制剂获批临床,该产品是靶向CEA的CAR-T细胞注射液,其适应症针对结直肠癌、胃癌和食管癌等。据精准生物的公开资料显示,C-13-60细胞制剂是国家药品审评中心受理的我国首个靶向CEA的CAR-T产品。
器械方面,已获批的永仁心医疗人工心脏、润泽医药多孔钽骨填充材料,也具有领先性。
产品是否为“全球新”,是否在细分领域内第一或位于第一梯队,研发进度是否可观、是否显著超过同类产品,是投资机构判断项目的重要标准。重庆在各细分领域力争上游,将具备更强的投资价值。
企业创新方向在满足临床需求,紧跟前沿趋势,体现国产品牌价值。与创新药重点领域相似,重庆主要的1类创新药聚焦于恶性肿瘤及其他难治性疾病。医疗器械方面,以技术壁垒高的高端医疗器械、国内和海外均有巨大市场空间的产品为主要研发方向。
此外,类器官等前沿领域也是重庆创新企业关注的方向。近年来,伴随着FDA的多项大动作,类器官与器官芯片吸引了大量的行业关注。在重庆,嘉士腾医药搭建了覆盖肿瘤类器官药敏分析、类器官辅助新药研发、类器官培养基等的产品和服务体系;普罗布诺则拥肿瘤3D体外类器官培养、药物靶点及小分子药物高通量筛选、临床前药物检测评价等技术,并正在构建西南地区最大的3D肿瘤类器官库。
部分创新企业可依托投资方的技术、资金和资源等优势。获批临床的1类创新药方面,复星医药旗下的复创医药、复尚源创、药友制药,以及智飞生物旗下的精准生物贡献了绝大对数产品,来自母公司的研发能力能为新药研发提供有力支持,为研发及后续商业化的成功提供保障。
“出海”是近年来的行业热词。据动脉网统计,从国内A股上市医疗器械公司业绩来看,业绩亮眼的企业的共同点在于海外营收占比超过40%。截至目前,重庆企业也已打下一定的出海基础。
自主品牌出海方面,截至目前,海扶医疗研发的聚焦超声消融手术高端大型医疗设备“海扶刀”出口全球市场已突破30个国家和地区。金山科技的胶囊内镜等产品已销往80多个国家和地区。
综合来看,在已有的制造业水平上,重庆研发创新脚步加快,企业投资价值越发显现。
就业岗位能直接体现地方产业发展特征。
2022年,智联研究院发布的《生物医药/医疗人才需求与发展环境报告》显示,2022年1月至4月,重庆的生物医药/医疗职位同比增速达29.2%,领先全国。另据公开数据显示,重庆一家研究机构曾开出100万+年薪招聘课题负责人。
这组数据侧面体现了发展生物医药的决心和动力,快马加鞭奔跑下,还有哪些细分领域空间大?
以往,重庆已有较好的疫苗产业基础。毅达资本创始合伙人黄韬称,结合重庆的生物医药集群、人才基础优势,将深度关注新型疫苗、抗体药物、重组蛋白和多肽药物和基因和细胞治疗等生物医药领域。
原料药产业是重庆医药产业的重要支柱型子行业,原料药工业基础优势明显,也将重点关注原料药领域,寻找借助原料药产业集群优势发展的优质项目。
“我们还会持续聚焦具有较高的临床价值的新型药物和技术等,并聚焦合成生物学、脑科学、柔性数字医学、再生医学、纳米抗体、新型佐剂和给药系统等精准医疗前沿细分领域。”黄韬表示。
华盖资本医疗基金董事总经理刘玺谈到,未来将从推动产业链升级和解决实际临床需求出发,重点围绕创新型生物技术和重大疾病领域进行投资布局,包括但不限于抗体、重组蛋白、多肽药物、新型疫苗、基因细胞治疗、高端制剂等重点方向。“我们希望能够给予具有高质量发展潜力的生物医药企业更多的支持和赋能,投资标的地域不限,既包括在渝企业,也包括外地优质企业的引入和落地。”
当然,生物医药产业的发展壮大无法一蹴而就,还需创新企业、科学家、金融机构、政府部门等的持续合理。刘玺认为,生物医药产业的生态建设都是高投入、高产出和长周期的过程,未来重庆在原始创新能力、产业链建设和人才培养吸纳方面,都需要政府、企业和资本方的合力推动与加强。