新浪财经

快看!武汉各区对口入学划片更新中……

武汉发布

关注

转自:武汉发布

家里有娃要升学的家长

可真为孩子操碎了心

从5月初就期待

武汉2023年入学招生政策以及学区划片

小编为您带来最新学区划片消息

2023武汉各区学区划片陆续公布!

你中意的学区今年调整了吗?

娃到底能去哪所学校就读?

小升初上哪所中学?

各区学区划片

看这里

武汉经开区

小学

初中

东湖生态旅游风景区

小学及初中

(一)武汉市张家铺学校

1.小学部

东湖生态旅游风景区青王路沿线地区,含龚家岭社区、先锋社区、新武东社区、滨湖社区、鼓架社区、东风社区、建强社区、东湖一渔场、东湖二渔场及白马洲村部分(含辖区子女和外来务工人员子女)。

2.初学部

张家铺学校小学部六年级毕业生。

(二)武汉市东湖实验学校

1.小学部

东湖景园小区辖区内子女;东湖庭园小区辖区内子女。

2.初中部

华侨城小学六年级毕业生;东湖小学辖区内六年级毕业生。

(三)东湖风景区东湖小学

迎宾大道以东,东湖生态旅游风景区双湖桥以北,梨园医院以南含东湖名邸、黄鹂小区、楚世家、东湖林语、东湖山庄、和盛世家(含辖区子女和外来务工人员子女);东湖景园小区外来务工人员子女;东湖庭园小区外来务工人员子女;华侨城小区外来务工人员子女。

(四)东湖风景区华侨城小学(华中师范大学附属华侨城小学)

华侨城小区辖区内子女。

江岸区

小学

初中

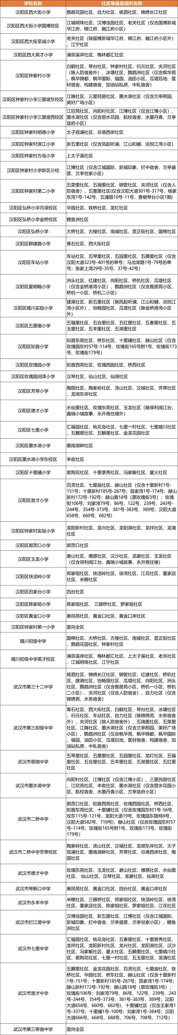
汉阳区

小学及初中

武昌区

小学及初中

武昌区片区划分查询系统:http://xxrxcx.wuchangedu.cn

使用方法:

可在搜索栏直接搜索某小学,只要在查询栏输入小学名字,就会显示出该校周边地图。如果想确认自己所在小区是否对口某所小学,只需在地图上点击市民所在小区即可。

同样可在搜索栏点击某初中,获取对口小学。

比如搜索“武昌区三角路小学” ,就会显示出该校地址及周边小区。点击某小区比如“绿地铭创”,即显示对口学校是武昌区三角路小学。

比如点击“武汉市第二十五中学” ,就会显示该校对口小学是“武昌区付家坡小学”

特别说明:当图示与学校公示不相符时,以学校公示为准。

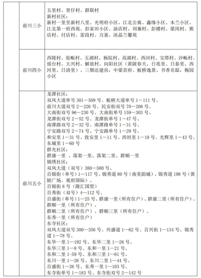
江夏区

小学

一、纸坊城区

1.一小

(1)龙井路以东—文化大道以西—兴新街以南—纸坊大街以北;

(2)纸坊大街以南—宁安路以东—滨湖春天小区以西(含滨湖春天小区);

(3)青龙山林场。

2.二小

 (1)兴新街以南—龙井路以西—老武装部以东—纸坊大街以北;

(2)纸坊大街以南—宁安路以西—三潭路世纪华庭小区西边路为界;

(3)兴新街以北—古驿道以西—熊廷弼街(路)以南—新北路以东。

3.三小(咨询电话:87028778)

 (1)熊廷弼路以南—新北路以西—兴新街以北;(铁路以西,以畔山御景小区为划分线,畔山御景以南为三小招生区域,以北为实验小学招生区域)

(2)兴新街以南—老武装部以西—纸坊大街以北;

(3)纸坊大街以南—三潭路世纪华庭小区西边路为界。

4.齐心小学教育集团(咨询电话:87968371) 

江夏大道以东—纸坊大街以北—江花大道以西—大花山以南

5.明熙小学教育集团(咨询电话:86638836) 

 (1)江夏大道以西—纸坊大街以北—北华街以南—文化大道以东。

(2)兴新街以北—沙羡街以南—古驿道以东—文化大道以西。

6.实验小学教育集团(咨询电话:81801139) 

(1)谭鑫培路以南—武昌大道以东—北华街以北—文化大道以西

(2)谭鑫培路至八分山福泽街以南—武昌大道以西—畔山御景小区以北(含畔山御景小区)

(3)北华街以南—武昌大道以东—熊廷弼路以北—古驿道以西

(4)北华街以南—古驿道以东—沙羡街以北—文化大道以西

(5)北华街以北—兴苑街以南—江夏大道以西—马山路以东

(6)文化大道以东—谭鑫培路以南—马山路以西—北华街以北

备注:上列(1)(2)(3)(4)范围属于实验小学教育集团招生范围。上列(5)(6)范围,家长可自愿选择实验小学教育集团古驿路校区或东湖路学校就读。

7.东湖路学校(咨询电话:50779950)

 (1)江夏大道以西—谭鑫培路以南—马山路以东—兴苑街以北

(2)北华街以北—兴苑街以南—江夏大道以西—马山路以东

(3)文化大道以东—谭鑫培路以南—马山路以西—北华街以北

备注:①上列范围(1)是东湖路学校一年级招生范围。上列(2)(3)范围,家长可以自愿选择在东湖路学校或实验小学教育集团古驿路校区就读。②本届一年级新生在东湖路学校分校区入学就读,地址:江夏区纸坊街花山社区东湖路2号(江夏区住建局综合楼)。

8.文化路小学(咨询电话:52304358) 

(1)武昌大道以东—谭鑫培路以北—污水处理厂以西—星光大道以南;

(2)武昌大道以西—谭鑫培路至八分山福泽街以北—星光大道以南;

9.东林小学(特校)(咨询电话:65381062) 

(1)纸坊大街以南—滨湖春天小区以东(不含滨湖春天小区);

(2)东林村。

10.新华联青年城、花山郡片区属于庙山招生范围。

二、庙山园区

以“四环线”为界,“四环线”以南的适龄儿童在庙山小学就读,“四环线”以北的适龄儿童在庙山二小就读。

三、大桥园区

1.大花岭小学(咨询电话:027-81946667 ) 

京广线以东、湖景北路以南、星光大道以北的大桥区域,不含汤逊湖壹号小区、菩提苑小区、福志友缘小区、金悦府小区、联投龙湾一、二、三期小区。

2.文化大道小学(咨询电话:027-81380137-802)

汤逊湖壹号小区、菩提苑小区、福志友缘小区、金悦府小区、联投龙湾一、二、三期小区。

3.康宁路学校(咨询电话:027-87985348)

京广线以西、兴军路-黄家湖东路以南、星光大道以北的大桥区域,含何家湖村、豹山村、龚家铺村、邢远长村、柏木岭村西片还建小区、工业园及区域楼盘。

4.实验小学军运村校区

京广线以西、兴军路-黄家湖东路以北的大桥区域,含柏木岭村未拆迁区域及还建小区一期、二期。

说明:电话咨询时间为工作日8:30—11:30、14:30—17:00之间。

四、藏龙岛园区

1.划片范围:江夏开发区藏龙岛高新技术产业园两所小学划片界线为:杨桥湖以北,流芳路以西为藏龙二小招生范围;其它区域为藏龙小学招生范围。

2.附划片图:

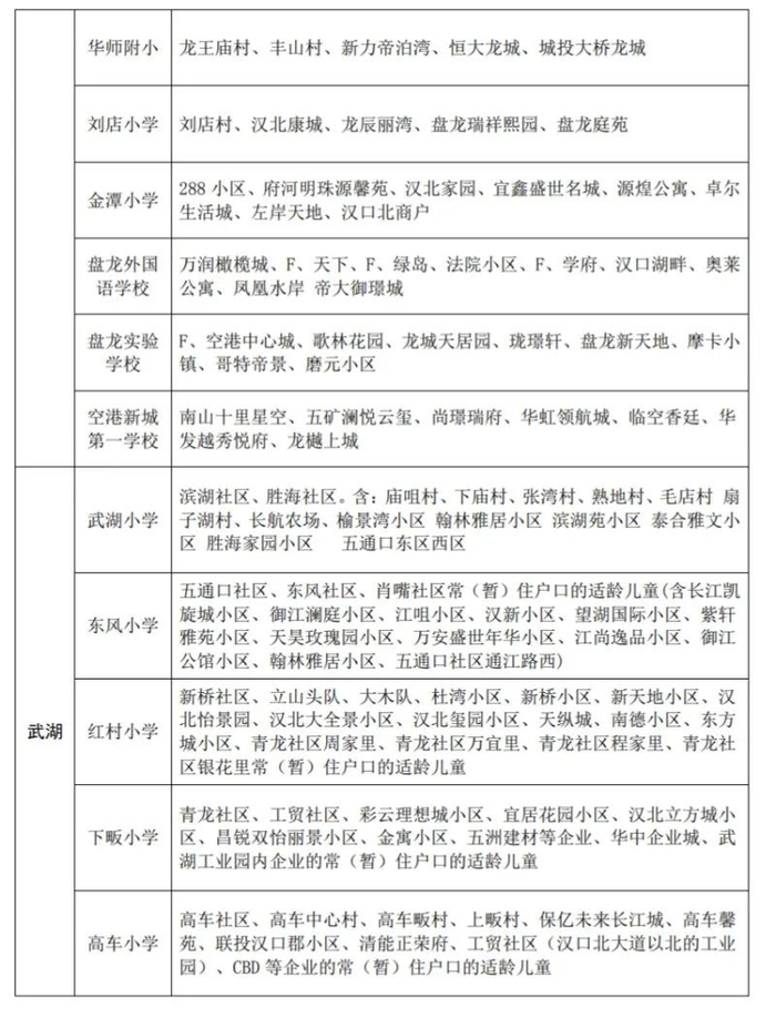
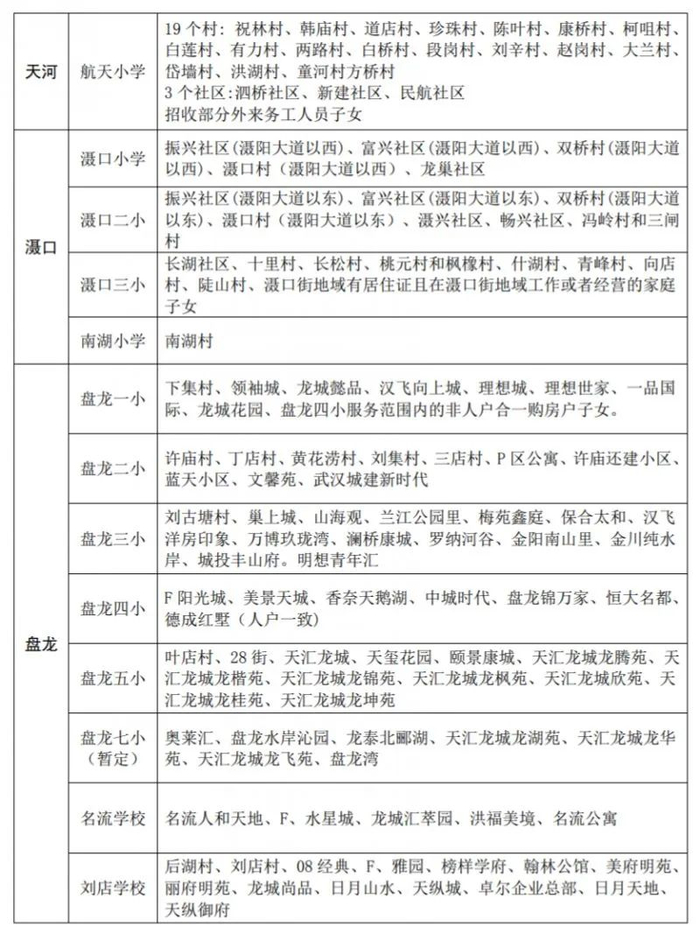
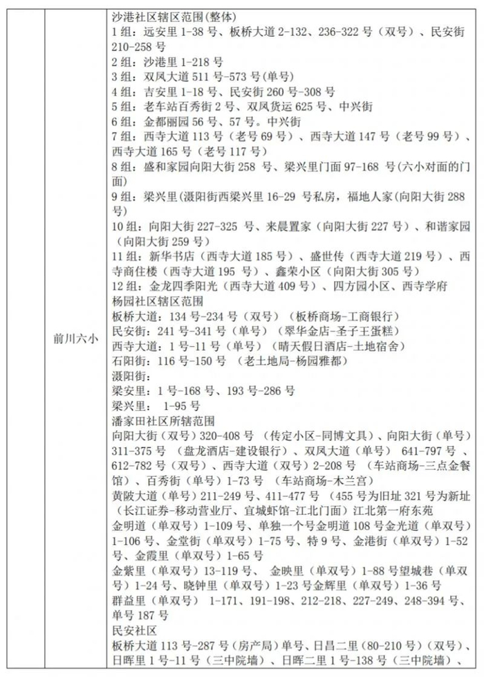
黄陂区

小学

初中

目前仅公布部分区域

各区学区公布时间不一致

尚未看到的学区

小布也会持续关注更新!!!

加载中...