新浪财经

【最全】2023年中国合成树脂行业上市公司全方位对比(附业务布局汇总、业绩对比、业务规划等)

前瞻网

关注

转自:前瞻产业研究院

行业主要上市公司:中国石化(600028)、中国石油(601857)、上海石化(600688)、圣泉股份(605589)、彤程新材(603650)等

本文核心数据:合成树脂上市公司基本信息和经营情况;合成树脂上市公司业务布局;合成树脂上市公司产销情况和市场份额

合成树脂行业上市公司汇总

合成树脂行业产业链条较长,且上游原材料种类多样,下游应用领域丰富,不同的原材料或不同的应用领域对应不同的合成树脂产品,因而生产合成树脂的企业数量较多,整体来看,我国合成树脂行业上市公司数量较多,部分企业已成为一种或多种合成树脂产品的龙头企业。目前,我国合成树脂行业主要上市公司有:

石油化工原材料:沈阳化工(000698.SZ)、华锦股份(000059.SZ)、茂化实华(000637.SZ)等;

石油化工原材料+合成树脂产品:宝丰能源(600989.SH)、中国石化(600028.SH)、中国石油(601857.SH)、上海石化(600688.SH)等;

合成树脂产品:宏昌电子(603002.SH)、彤程新材(603650.SH)、永悦科技(603879.SH)、圣泉集团(605589.SH)、上纬新材(688585.SH)、光华股份(001333.SZ)、星辉环材(300834.SZ)等;

合成树脂加工制品:鹿山新材(603051.SH)、佛塑科技(000973.SZ)、道恩股份(002838.SZ)等。

从企业区域分布来看,中国合成树脂上市公司主要分布在广东、江苏、上海、浙江等地区,主要系合成树脂下游是以塑料制品、涂料等为主营业务的轻工业,应用领域较多,在工业、制造业发达的地区需求较大。其中,广东地区的上市公司数量最多,代表企业有茂化实华、宏昌电子、星辉环材等;江苏地区代表企业有永悦科技、兴业股份等。

合成树脂行业上市公司业务布局对比

从企业业务布局来看,中国石化和中国石油是我国生产合成树脂的重要企业,两家企业合成树脂产量占全国产量的25%以上,但企业业务较多,合成树脂业务占比不高;圣泉集团、彤程新材、星辉环材等企业合成树脂业务占比均在60%以上,其中圣泉集团的酚醛树脂、呋喃树脂产销量规模位居国内第一、世界前列;区域布局方面,我国合成树脂上市企业主要在国内开展业务,部分企业有少量的海外业务。

合成树脂行业上市公司业绩对比

从合成树脂上市企业披露的产销数据来看,中国石化是我国合成树脂产品产销量最高的企业,2022年,其合成树脂产品产量达1854.4万吨,销量为1747.1万吨。中国石油合成树脂产品产量为1162万吨,其次为中泰化学,合成树脂产品产量为191.52万吨。

注:此处统计数据为各企业合成树脂相关产品的产销数据,如圣泉集团统计酚醛树脂和铸造用树脂产销数据。

据国家统计局统计数据,2022年,我国合成树脂产量达11366.9万吨,结合各上市企业披露的合成树脂产品产销数据,中国石化合成树脂产品产量达1854.4万吨,占比达16.31%;中国石油合成树脂产量占比为10.22%,二者占据我国合成树脂市场份额的25%以上,行业龙头地位明显。

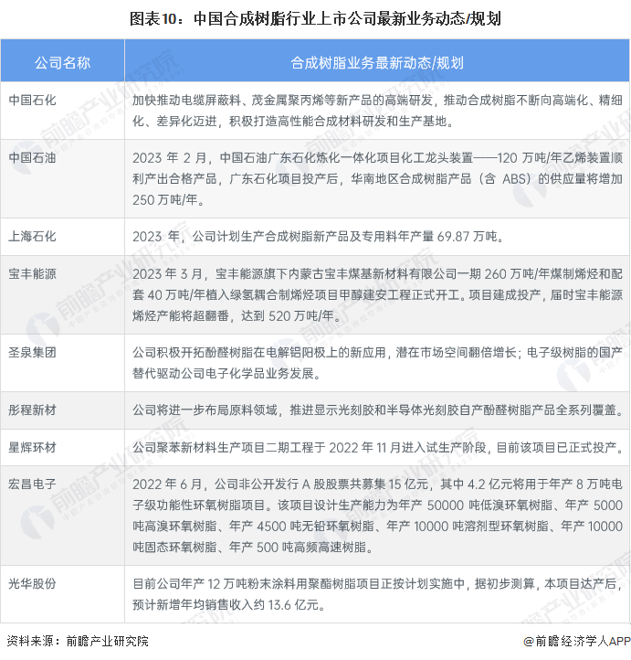
合成树脂行业上市公司最新业务动态/规划

从企业最新业务动态或规划来看,各企业积极开发建设合成树脂生产项目,增强企业合成树脂产品的供给能力。如中国石油的广东石化项目,项目投产后可为企业增加250万吨/年的合成树脂产品产量;宏昌电子在2022年6月非公开发行了A股股票,使用4.2亿元的募集资金投资年产8万吨的电子级功能性环氧树脂项目。

更多本行业研究分析详见前瞻产业研究院《中国合成树脂行业市场前瞻与投资规划分析报告》,同时前瞻产业研究院还提供产业大数据、产业研究、产业规划、园区规划、产业招商、产业图谱、产业链咨询、技术咨询、IPO募投可研、IPO业务与技术撰写、IPO工作底稿咨询等解决方案。

更多深度行业分析尽在【前瞻经济学人APP】,还可以与500+经济学家/资深行业研究员交流互动。

加载中...