新浪财经

7天暴涨50%!妖股成了“工具人”,高管涉嫌大搞利益输送

财经自媒体

关注

来源:投资家

作者 | 锐眼哥

当下的A股市场,整体上有些乏善可陈。

当中特估和AI两大核心主线板块陷入沉寂之后,指数别看没跌多少,个股的赚钱效应却急速降低。

目前活跃的都是些零散的概念股,比如医药、充电桩等。

20cm涨停,业绩也大增

5月22日,充电桩、虚拟电厂概念的友讯达(300514.SZ)强势拉出20cm涨停,成为短线热门股。

5月23日早盘,友讯达再度高开大涨近7%,随后跳水走低,收盘下跌超过5%。

这意味着,最近7个交易日内,友讯达最高涨幅一度达到50%!

友讯达的大涨是受到了“有关部门征求《电力需求侧管理办法(征求意见稿)》《电力负荷管理办法(征求意见稿)》意见,鼓励推广新型储能、分布式电源、电动汽车、空调负荷等主体参与需求响应”一事的刺激。

友讯达的主营业务是物联网解决方案,拥有无线传感网络、低功耗传感网络、双模异构通信等技术,产品广泛用于电力设备的联网、监控、管理中。

所以友讯达身上的概念也非常多,包括物联网、虚拟电厂、5G、智能电网、边缘计算、传感器等。

友讯达其实业绩也还不错,今年4月9日发布的2022年业绩快报如下:

去年营收入10.22亿元,同比增加17.98%;

净利润约9876万元,同比增加71.56%;

基本每股收益0.4938元,同比增加71.58%。

考虑到即使大涨之后,友讯达市值也仅为30亿左右,因此超过10亿元的营收和近1亿元的净利润也还算不错。

然而业绩高增长不代表股价会暴涨,A股很多时候并不是业绩推升股价,而是概念推升、热点事件推升。

消息推升股价,多重概念于一身

友讯达自5月15日以来涨幅超过了40%,这跟公司放出的消息或许有关。

5月12日,友讯达的投资者关系记录表显示,公司充电桩超声波模组目前已经完成研发和测试,而且通过了相关认证,已形成小规模试用,目前还未形成规模销售,不过MCF相关产品已经实现规模销售。

5月13日、14日是周末,因此这条消息公布之后,5月15日友讯达的股价大涨超过8%,5月16日早盘暴涨超过16%,收盘大涨超过9%。

笔者注意到,在5月16日开盘前还有这样一则消息:“华北能源监管局预计华北地区电力存在250万千瓦缺口,建议从5个方面加快推进华北区域虚拟电厂建设和需求侧管理工作。”

因此,最近友讯达不仅占达沾上了充电桩概念,还有虚拟电厂概念。

双重概念于一身之后,友讯达明显加速上涨!

老板不断减持,董事大笔套现

股价上涨之后减持是A股公司“万年不变”的老套路。笔者注意到,在这波大涨之前,友讯达就有高管不断减持公司股票。

早在2022年8月30日,友讯达就发布公告称,持股24.19%的控股股东、实际控制人崔涛计划减持公司股份不超过300万股(占公司总股本1.5%)的股份。

此后,友讯达发布了多个崔涛减持的公告。

9月22日,友讯达公告称,收到崔涛出具的《股份减持计划实施进展告知函》,其于2022年9月22日减持公司股份约9.91万股,结合其一致行动人崔霞等,累计减持公司股份200万股,占公司总股本的1%。

9月26日,崔涛减持1万股;9月27日,崔涛减持7万股;9月29日,崔涛减持17.41万股。

9月30日,持股9.61%的特定股东云南华诚盛达企业管理有限公司计划减持公司股份不超过840.35万股(占公司总股本4.2%)。

对了,此公司还是9月22日友讯达减持公告里崔涛的一致行动人。

从友讯达相关资讯可以看出,崔涛的减持太频繁了,根本数不过来,除了减持,还是减持。

2023年之后,崔涛还是继续不断减持,隔几天就减,每次基本都是减个几万股。至于他为何这么操作,这就是个迷了。

4月28日这天,友讯达股价大涨超过18%,紧接着,收盘之后又传出减持消息。

不过这次减持的不是崔涛,而是崔霞。崔霞本人持有友讯达1296万股(占公司总股本6.48%),她计划6个月内减持公司股份不超过324万股(占公司总股本1.62%)。

从高管列表可以看出,崔霞60岁,崔涛58岁。公开信息显示,二人是姐弟关系,且二人持股数量都相当多,而其他高管却没有持股。

作为公司的董事长和总经理,崔涛必然对公司的经营情况了如指掌,也会很清楚公司2022年的业绩会大幅度增长,那么他为何还要不断减持公司股票呢?尤其是在这一波大涨40%多之前不断以小额度、多频次的方式卖掉股票?

这里面有什么因果关系呢?难道仅仅是他本人单纯地想改善生活从而减持了?还是友讯达本身确实存在着外部人不知道的问题?

监管函直指问题,信息披露违规

笔者注意到,在崔涛不断减持股份期间,友讯达还收到了深交所的监管函。

2023年2月22日,友讯达发布了相关公告。原来,在2022年8月18日至11月7日,友讯达及全资子公司武汉友讯达科技有限公司向海南意德、海南晟华和海南梅里酒店提供了630万元借款。

海南意德、海南晟华是搞建筑装饰的公司,资产负债率超过70%,是典型的高负债公司。但友讯达在提供这笔贷款时,没有按规定履行审议程序和信息披露义务。

而海南梅里酒店是崔霞配偶及其家族成员共同控制的公司的全资子公司,因此对梅里酒店的借款属于上市公司不得提供财务资助的情形。

从这件事上不难看出,友讯达的内部治理存在严重的问题,最典型的就是信息披露违规。此外,崔霞一方存在利用上市公司重要股东的身份为自己另外谋取利益的行为。

如果友讯达成了重要股东们大搞资金转移、资本运作的工具,那么离被掏空也就不远了。

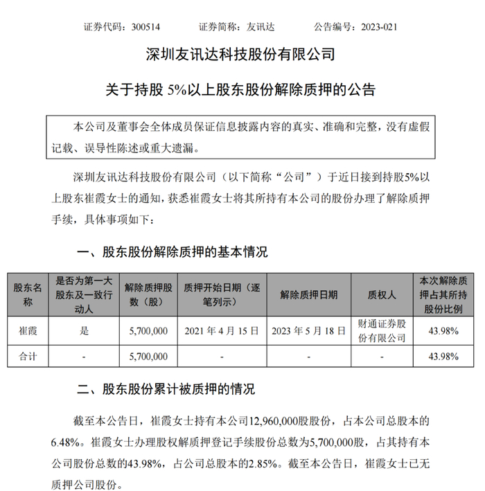
在5月22日股价20cm涨停后,友讯达又发布了崔霞的股份解除质押的公告。5月18日之后,崔霞质押的570万股股份将全部解除质押,占到她持股比例的43.98%。

这意味着,崔霞又有了一大批可以在高位减持套现的“子弹”了!

加载中...