新浪财经

2023年中国智能物流行业发展现状及痛点分析 行业保持高速增长态势【组图】

前瞻网

关注

转自:前瞻产业研究院

行业主要上市公司:东杰智能(300486)、佳顺智能(834863)、机器人(300024)、怡亚通(002183)、中储股份(600787)、诺力股份(603611)、飞力达(300240)、嘉诚国际(603535)、天顺股份(002800)、今天国际(300532)、德马科技(688360)、音飞储存(603066)、华鹏飞(300350)、兰剑智能(688557)等。

本文核心数据:中国智能物流行业进出口总额;中国智能物流行业市场规模

中国智能物行业发展历程

中国智能物流行业发展共经历了三个阶段,分别是机械化阶段、自动化阶段和智能化阶段。

在机械化阶段,物流机械设备被相继发明出来并投入物流活动当中,但计算机还很少应用到物流管理中来,全自动控制的系统寥寥无几,自动化立体库在有限的几个领域得到应用;在自动化阶段,自动化立体库逐步展开应用,AGV技术和一系列管理系统诞生;在智能化阶段,以工业4.0为契机的生产物流系统大规模应用,机器人、无人机、“货到人”等技术相继涌现,各项传统科技与新兴科技开始整合。在这个阶段,互联网、大数据、云计算、人工智能等现代信息技术成为主流。

中国智能物流行业发展现状

1、中国智能物流行业技术发展现状

在技术水平上,目前中国大部分的智能物流产品基本能够自给自足,但是部分技术难度特别高的设备需要外购。由于国内智能物流软件定制化程度较高,因此国内智能物流软件和系统解决方案一般也由国内解决方案提供商开发提供。

我国智能物流行业的关键技术发展现状情况如下:

2、中国智能物流行业对外贸易现状

根据海关总署查询的数据显示,2017-2021年,我国智能物流行业进出口总额及出口总额整体呈现上升趋势,2021年为最高值,实现进出口额31.09亿美元、出口金额24.85亿美元和贸易顺差18.61亿美元。2020年,由于全球疫情的原因,智能物流行业进出口总额下降,2021年,由于疫情得到有效控制,国外智能物流产品需求回升,智能物流行业出口额达到24.85亿美元,较2020年增长60.32%。2017-2021年,智能物流行业进口金额呈先上升后下降的趋势。

2022年,我国智能物流行业进出口总额达39.69亿美元,实现贸易顺差32.47亿美元。

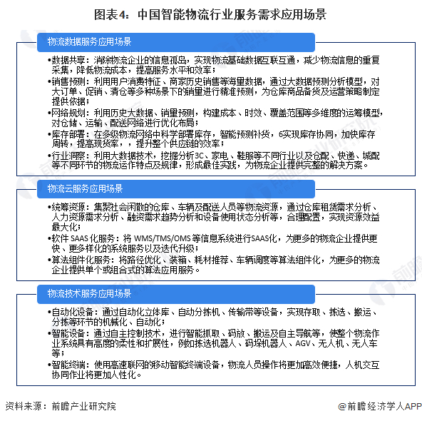
3、中国智能物流行业市场需求现状

智慧物流是中国制造2025战略的重要基石。随着物流业的转型升级,物流企业对智慧物流的需求越来越强烈、越来越多样化,主要包括物流数据、物流云和物流技术三大领域的服务需求。

三个部分是有机结合的整体,物流数据是“智慧”形成的基础,物流云是“智慧”运转的载体,物流技术是“智慧”执行的途径。

根据网经社发布《中国物流和科技行业数据报告》显示,中国智能物流市场持续高速增长,近十年来平均增长速度高于20%,另外,物流数智化再升级空间巨大,目前我国整体物流自动化平均水平在20%左右,对比发达国家的80%尚有巨大可开发空间。2020年中国智能物流行业市场规模整体接近6000亿元,前瞻初步统计,2022年我国智慧物流行业市场规模突破8500亿元。

中国智能物流行业发展痛点

目前,中国智能物流行业存在着物流数据管理智能化程度低、物流数据共享程度低和行业人才相对匮乏的痛点。

更多本行业研究分析详见前瞻产业研究院《中国智能物流行业市场前瞻与投资战略规划分析报告》,同时前瞻产业研究院还提供产业大数据、产业研究、产业规划、园区规划、产业招商、产业图谱、产业链咨询、技术咨询、IPO募投可研、IPO业务与技术撰写、IPO工作底稿咨询等解决方案。

更多深度行业分析尽在【前瞻经济学人APP】,还可以与500+经济学家/资深行业研究员交流互动。

加载中...