新浪财经

港股双柜台模式引市场关注 机构称此举有助于提升市场吸引力

市场资讯 2023.05.23 14:22

来源:财联社

近日“港币-人民币双柜台模式”引发市场关注。例如港交所在19日正式推出港币-人民币双柜台模式。

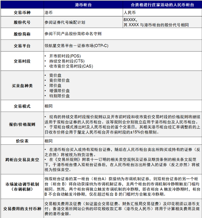
对于“港币-人民币双柜台模式”,中金在昨日发布研报,称该模式是整个港币-人民币双柜台交易流程、庄家活动及结算模式的统称。双柜台模式下,合资格证券同时拥有港币和人民币两个交易柜台,投资者可以分别以港币和人民币两个币种进行买卖和结算。

两个柜台下的证券属于同一类别证券,因此两个柜台的证券可以在不改变实益拥有权的情况下相互转换,并且设有双柜台庄家机制解决流动性及双柜台间价差问题。

双柜台模式的历史

港币-人民币双柜台模式可以追溯到2021年10月香港特区2021年《施政报告》中就提出进一步扩大跨境人民币资金双向流通管道,组织香港证监会、港交所及金管局成立工作小组研究港股通南向交易股票以人民币计价可行性,并提出详细实施建议,把人民币柜台纳入股票市场交易互联互通机制下的“港股通”内。

随后直到2022年12月13日,港交所发布了有关旗下证券市场将引入港币-人民币双柜台模式的通告。

2023年3月15日,港交所宣布就股份新增人民币柜台交易提交申请。自此以来,已有快手吉利汽车中银香港等24家港股上市公司相继申请增设人民币柜台,多为蓝筹股且同时也是港股通标的。港交所将于双柜台模式推出前或之后不定时公布双柜台证券通过结果。

哪些个股有望纳入?

中金指出,合资格双柜台证券是由港交所指定,拥有港币和人民币柜台,并符合双柜台庄家计划资格的证券。

相关资格:双柜台证券资质由港交所指定。标准不仅包括证券市值、流动性等,且要满足双柜台庄家的资格。尽管具体市值与流动性标准暂时尚未明确公布,但从当前递交申请的股票名单来看,现阶段主要集中于大盘蓝筹股。具体名单由港交所不定时公布,并将定期或临时检视。

申请程序:上市发行人需向港交所递交申请,申请并无特定时间表,增设人民币柜台也无需费用。

市值计算:由于两个柜台证券权益一致,因此市值将是双柜台证券总股数和市值之和,并不涉及新发股本影响。

谁可以参与双柜台交易?

港股双柜台模式分阶段推行,目前双柜台模式已基本确定于6月19日落地,港股市场参与者届时可开始应用双柜台进行交易,但内地投资者尚无法立即通过港股通参与双柜台模式,开通初期可能主要集中于香港本地或海外投资者尝试使用。

根据港交所1月公布的简报可预期的是,港股通交易下的双柜台模式将在下一阶段推行,但具体推行时间仍需等待港交所的进一步安排。

交易机制

中金解释称,港股双柜台模式可能存在价差,可跨柜台交易,同样T+2交收,可以卖空。

交易规则:投资者可根据证券代码和简称识别柜台。由于港币和人民币柜台的股价均由各自的供需决定,因此可能存在价差。同一证券港币和人民币股票仅是币种不同,股东权益上不存在差异,可在两个柜台间互相转换。

结算规则:T+2日交收结算。港交所新增即日双柜台交收转换服务,以便投资者跨柜台交易。印花税、交易所费用及征费须采用港币支付。

卖空规则:若港币或人民币柜台已是可卖空证券,港交所也会指定另一柜台为可卖空证券。但某一柜台触发市场波动调节机制后并不会自动触发另一柜台。

做市商机制将如何发挥作用?

港股市场中“庄家”即做市商(Market maker),其作用主要体现为:一方面,为双柜台股票买卖双方提供持续报价,成为投资者买卖股票的交易对手,为市场注入流动性。另一方面,在双柜台存在价差时进行跨柜台交易,比如买入报价较低的港币柜台股票,在人民币柜台以较高价格卖出,更多股票由此将从港币柜台转至人民币柜台,套利的同时双柜台间的价差也会缩小。为实现这一目的,港交所将允许庄家在进行合资格交易时豁免印花税。

双柜台模式降低港股投资的汇兑敞口,促进港股流动性和资金沉淀,推进人民币国际化

短期而言,双柜台模式的推出的直接作用是可以降低内地投资者对港股投资的汇兑敞口和因此产生的净值波动。对于内地投资者而言,港股投资主要涉及持有期间的汇兑损失以及上市公司盈利和分红的折算两个方面。

根据现行港股通规则,投资者投资港股是港币计价、人民币交收,因此在卖出和持有港股通标的期间都需要承担一定的人民币汇率对港币汇率的波动,若未来可以直接用人民币计价和交收,可降低汇率变动对持有期间收益的影响。

港股通标的多数为业务在内地的中资企业,人民币为主要收入来源,因此由人民币转换为港元的过程中可能涉及汇率影响,以人民币计价则可以避免财务和估值指标由换汇而引起的损失,证券价格也可以更多反映公司基本面和运营价值。

中期来看,双柜台模式有助于改善港股流动性和成交活跃度。自2014年底互联互通机制开通以来,南向资金持续流入港股市场,其总规模占香港市场总市值与成交占比均稳步抬升。

得益于双柜台模式,港股市场整体成交活跃度也在不断改善。未来港股通的人民币定价可以减少一部分投资港股的汇率波动敞口,叠加中国内地居民资产配置拐点和港股投资多元化配置需求的大趋势,双币计价有望吸引更多内地投资者参与港股通交易,尤其是长期价值型投资者,吸引更多人民币资金沉淀,进而有望提升港股交易的活跃度和交易量。

长期维度,双柜台模式对于促进人民币国际化发展进程也有长期重要意义。香港作为国际金融中心、中资公司特别是新经济公司的聚集地、以及离岸人民币的最大市场和清算中心,其作为离岸人民币市场的优势是不言而喻的,也是保持资本账户相对管制下推进人民币国际化的必由之路。

双柜台模式以港股人民币计价为起点,促进人民币在港股交易中的使用,未来逐步扩大至更大股票和产品范围(如衍生品或融资活动)、甚至更广泛的投资者群体,都将为推动人民币国际化打下基础,也有助于防范和对冲潜在的地缘局势的变化和不确定性。

可能会有多少资金转入人民币柜台?

中金指出,不考虑汇率对冲需求,理论上南向交易都可以转入。自互联互通机制开通以来,截至目前南向资金累计流入港股市场规模已经超过2.3万亿人民币。其中,南向持股占港股主板总市值的6.7%左右,成交约占港股市场总成交额的25%-30%。如果不考虑一定时期的汇率对冲需求,内地投资者构成的存量资金理论上都有可能转入人民币柜台交易。当然,人民币柜台的成交活跃度与汇率的走势都会影响其资金转入规模。

是否会促成更多南向大量流入?

通过对比历史上人民币兑港币或美元汇率与南下资金流向的关系,我们发现汇率并非阻碍或者促进国内资金在港股投资的主导因素。因此从这个意义上,我们认为短期内双柜台模式对于推动大量新增的南向投资未必显著。不过从中长期维度看,降低汇率敞口对于长线持有型资金、特别是对于净值波动比较敏感的资金可能会有更大的吸引力(尤其考虑到投资风格偏价值收益回报弹性较小的情况下),因此有望增加对这一部分资金港股投资的吸引力。

是否会造成显著的人民币和港币柜台价差?

双柜台间不存在股价挂钩,人民币柜台的价格由供需决定,因此双柜台可能存在价差。但理论上同一资产存在较大价差时,套利的力量将驱动两个市场价格趋于收敛。此外,港交所同步推出双柜台庄家机制,合资格庄家会为双柜台证券买卖双方提供持续报价,为市场注入流动性,同时庄家也会通过跨柜台交易进行套利,使双柜台价差收窄。

加载中...