新浪财经

预见2023:《2023年中国工程机械制造行业全景图谱》(附市场规模、竞争格局和发展前景等)

前瞻网

关注

转自:前瞻产业研究院

行业主要上市公司:徐工机械(000425)、三一重工(600031)、中联重科(000157)、柳工(000528)、中国龙工(03339.HK)、铁建重工(688425)、山推股份(000680)、山河智能(002097)、厦工股份(600815)、浙江鼎力(603338)等。

本文核心数据:工程机械行业销量;工程机械行业出口规模;中国工程机械行业市场规模

行业概况

1、定义

工程机械是国民经济发展的重要支柱产业之一,作为装备工业的重要组成部分,是用于国民基本建设工程的施工机械总称,主要应用领域有城乡道路、城市基础设施建设、国防、水利、电力、交通运输、能源工业等方面,应用范围广,品种繁多,属于资本、劳动、技术密集型行业。

按主要用途分类,工程机械大致可分为挖掘机械、铲土运输机械、起重机械、压实机械、桩工机械、钢筋混凝机械、路面机械、凿岩机械和其他工程机械九大类:

2、产业链剖析

工程机械产业上游主要为制造工程机械产品提供原材料的钢铁行业、涂料行业和零部件制造业,如工程机械用钢材、内燃机、液压系统、轴承、轮胎等。中游包括挖掘机、起重机、压路机、推土机等不同类型的工程机械制造企业;下游主要为对工程机械有需求的行业,如基础设施建设、房地产、矿山挖掘、水泥以及农村建设等。

行业发展历程:进入平稳发展期

工程机械行业在我国的机械行业中具有举足轻重的地位,涉及到多个领域,纵观我国工程机械行业发展史,大致可以分为六个阶段:第一阶段——创业期(1949-1960年),工程机械仍未在我国形成独立行业,只由别的行业兼并一部分简易的小型工程机械产品;第二阶段——行业形成期(1961-1978年),工程机械局、工程机械研究所纷纷成立;第三阶段(1979-1990年),工程机械企业遍及全国各地;第四阶段(1990-2004年),外国资本进入中国市场,同时,工程机械代理商应运而生,与国外工程机械制造企业合作;第五阶段(2005-2011年),中国工程机械行业井喷式发展,国有品牌崛起,工程机械行业竞争进入全面国际化的状态;第六阶段(2012年至今),经过多年发展,中国工程机械行业逐渐成熟,进入平稳发展期。

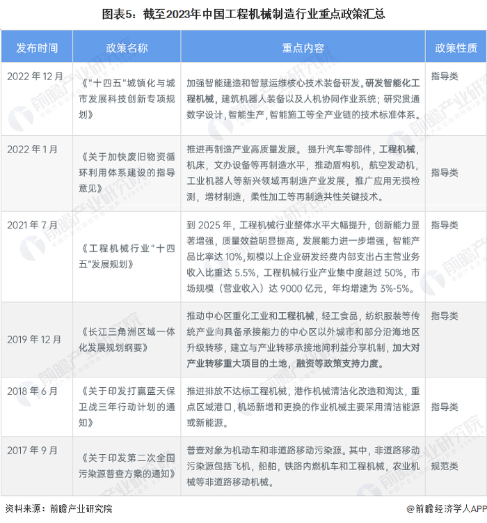
行业政策背景:指导规范类政策为主

国家层面的政策扶持也是推动工程机械产业不断发展的重要力量。国家层面推动工程机械行业发展的政策分为两方面,一方面,通过制定工程机械行业发展规划,财政扶持,重点项目立项等直接措施推动工程机械行业发展;另一方面,加大环保要求,要求排放不达标的工程机械设备退出市场,在需求不断扩大的情况下刺激用户对新设备,清洁能源设备的更替。

行业发展现状

1、工程机械产品销量:2022年销量近171万台

据中国工程机械工业协会统计显示,2010-2022年我国工程机械产品向销量整体呈现波动上升的变化趋势。2010-2015年随着产业出清和行业调整,工程机械整体销量呈现下降趋势,2016-2021年,随着国家大力发展基础设施建设,工程机械行业产品销量呈现逐年上升趋势。2022年受房地产、疫情等多重因素影响,工程机械整体销量下滑,2022年12类工程机械产品销量合计约为170.98万台,同比下滑8.13%。

2、工程机械产品进出口:2022年出口贸易额再创记录

2013-2019年,我国工程机械出口额呈现波动上升趋势。2022年,工程机械行业经受多重考验,实现了稳定发展,其中出口发挥了突出的支撑作用,连续实现大幅度增长。2022年,中国工程机械行业国际市场竞争优势继续提升,出口额大幅度增长。全年出口额在2021年创纪录的340亿美元基础上,再次创新纪录,达到443.02亿美元。出口额净增在上年超过130亿美元的基础上再次净增102.8亿美元,两年净增额达233.4亿美元。

3、工程机械行业市场规模:2022年行业需求萎缩,收入下滑

据中国工程机械工业协会资料,工程机械行业经历2011年至2015年的市场深度调整后,自2016年以来,受益于国家加大基础设施建设投资力度,工程机械行业连续六年呈现增长态势。行业“十三五”期间确定的各项经济技术指标都基本完成,实现了完美收官。

据中国机械工业联合会数据,2022年工程机械行业营业收入降幅超过12%,前瞻初步统计,2022年,中国工程机械行业营业收入为7977亿元。

行业竞争格局

根据国家统计局《国民经济行业分类(2019修订版)》标准,工程机械制造隶属于“C、制造业”中的“35、专用设备制造业”。结合此分类,前瞻在企查猫中进行企业分布筛选,结果显示截止2022年4月14日,中国工程机械累计注册企业在河北省分布企业最多,山东省、江苏省等地工程机械注册企业分布数量也较多。

从工程机械行业上市公司的地区分布来看,北京、浙江和湖南工程机械行业的上市企业数量最多,其中高空作业平台领军企业之一浙江鼎力(603338)就位于江苏。江苏、福建和辽宁等地区工程机械行业的上市企业数量亦较多,有徐工机械(000425)、厦工股份(600815)和大连重工(002204)等上市企业。

行业发展前景及趋势预测

1、行业发展前景:2028年行业营业收入规模或超万亿

2023年,中央经济工作会议明确了“坚持稳字当头、稳中求进”的总基调,积极的财政政策、稳健的货币政策,宏观政策调控力度增强、各类政策协调配合提升,从宏观层面为机械工业的平稳发展提供坚实支撑。存量政策与增量政策叠加发力,重点投资与重大工程项目建设相继开工,形成实物工作量,从市场层面为机械工业稳增长提供有力保障。

根据工程机械行业“十四五”规划提出的发展目标,结合目前工程机械行业发展现状,前瞻预计,2023-2028年,中国工程机械行业市场规模复增速为4%,2028年,中国工程机械行业市场规模将超万亿元。

2、行业未来发展趋势:新四化和机械租赁成发展趋势

随着产业转型升级的持续推进,未来工程机械渗透率有望持续提升,新四化(电动化、网联化、智能化、共享化)将是未来工程机械行业发展的重点。除此,工程机械租赁行业发展也将成为未来发展一大趋势。

更多本行业研究分析详见前瞻产业研究院《中国工程机械制造行业市场需求预测与投资战略规划分析报告》,同时前瞻产业研究院还提供产业大数据、产业研究、产业规划、园区规划、产业招商、产业图谱、产业链咨询、技术咨询、IPO募投可研、IPO业务与技术撰写、IPO工作底稿咨询等解决方案。

更多深度行业分析尽在【前瞻经济学人APP】,还可以与500+经济学家/资深行业研究员交流互动。

加载中...