新浪财经

阿里24年来最大变革后,首份财报出炉!阿里云也将彻底分拆

易简财经

关注

5月18日晚,阿里巴巴公布了2023财年Q4及全年业绩。

2023 财年,公司实现收入8686.87亿元,同比增长2%;净利润655.73亿元,同比增长39%。

其中,第四财季,公司实现营收2082亿元,同比增长2%;净利润219.96亿元,而去年同期净亏损为人民币183.57亿元。

更重磅的是,这次财报,阿里还披露了新成立的六家公司的董事会,还宣布董事会已授权阿里云将从阿里巴巴集团完全分拆独立上市,菜鸟探索启动上市,盒马启动上市计划,阿里国际数字商业集团探索启动融资。

而这距离其披露调整方案才一个半月,不得不感慨,阿里可真够高效的。

业绩超预期,云业务连续第二年盈利

在经济复苏周期下,2023年1至3月,阿里巴巴收入同比稳健增长2%,符合市场预期;季度经调整EBITA同比增长60%,好于市场预期。

具体来看,其中国商业分部收入达1360.73亿元人民币,凭借稳固的高质量消费群体,在复苏周期内快速企稳。

财报显示,在3月,淘宝和天猫的线上实物商品GMV增长(剔除未支付订单)转为正数,其中代表可选消费的服饰品类增长强劲。

本季度,在淘宝和淘特上M2C商品产生的支付GMV同比增长26%。淘菜菜持续推动杂货和生鲜产品的品类渗透,截至2023年3月31日止的12个月,有62%的淘菜菜年度活跃消费者为首次在阿里平台购买生鲜产品的消费者。

阿里云业务在2023财年收入人民币772.03亿元,经调整EBITA人民币14.22亿元,同比增长24%,实现了连续第二年盈利。

今年以来,阿里云转守为攻,推出核心产品降价和免费试用计划,大幅提高合作伙伴佣金率,扩大公有云客户基础、提升云端利用率。财报表示,多项举措推动将推动阿里云的长期健康和可持续增长。

据Gartner2022年全球云计算IaaS市场排名,阿里云全球排名第三,在亚太市场排名第一。目前,阿里云在全球28个地理区域运营着86个可用区,服务全球超400万客户。

除此之外,国际商业、菜鸟、本地生活板块,也纷纷成为业绩增长新引擎。

财报显示,3月份季度,国际商业、菜鸟、本地生活服务收入增速依次为29%、18%、17%;即便2023财年在复杂多变的市场形势及诸多不确定因素下,三个业务按年实现13%、21%、12%的收入增速。

总的来看,这一次阿里的各项业务可谓齐齐发力,在向市场展现出强大力量的同时,也为未来业绩更长远的增长积蓄着动力。

改革快速推进,陆续启动融资上市计划

今天,阿里还宣布了另一个重磅消息:阿里云将分拆上市!

阿里巴巴集团董事会主席兼CEO、阿里云智能集团董事长兼CEO张勇向阿里云员工发出全员信,计划在未来12个月将云智能集团从阿里集团完全分拆并完成上市,在股权和公司治理上形成一家与阿里集团完全独立的新公司。同时,阿里云智能集团将引入外部战略投资者。

阿里在财报中表示,除淘天集团仍将继续由阿里巴巴集团全资拥有外,另五家业务集团都可以灵活地筹集外部资金,并可能寻求单独上市。

作为阿里资本管理的第一步,董事会批准了五大交易——

一是,批准云智能部门的分拆,推进云智能集团成为一家独立的上市公司。若各项安排、条件和批准进展顺利,云智能集团的目标是在未来12个月内实现上市。

二是,批准阿里国际数字商业集团对外融资,助力该业务集团的进一步发展和增长,该集团上市时间未知。

三是,批准探索菜鸟集团的IPO进程,阿里的目标是在未来12到18个月完成该集团的上市计划。

最后是,执行盒马的IPO计划,并预计在未来6到12个月内完成上市计划。

其中对于阿里云,张勇最寄予厚望,他在全员信中表示,分拆是为了更好地发展,是阿里云面向未来二次创业的全新开始。未来,阿里云智能集团可以完全独立面向市场,进一步强化业务战略,优化组织和运营,“我们有机会共同打造一家世界级的科技公司。”

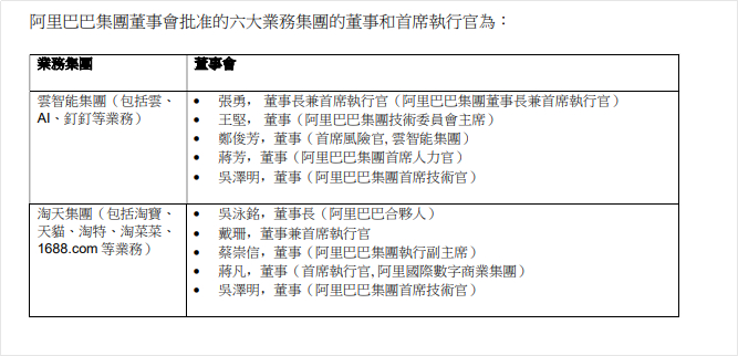
财报还显示,阿里巴巴集团董事会已批准和任命六大业务集团董事会。

结语

对于每个公司而言,每一次变革,都需要魄力、创新和相信未来的勇气,更别说是像阿里巴巴这样的巨舰。

但是,要想在瞬息万变的市场里不断前进,就必须正视“大企业病”,阿里率先自我革命,启动“1+6+n”变革,就是要把大厂做小,打造敏捷组织,重新激发创新活力。

一直以来,阿里都是中国互联网公司中,自我调整和改革的标杆,从B2B阿里铁军,到“淘宝”,再到 “三个淘宝”中跑出“天猫”,到“中台战略”,每次变革后,阿里都能迎来全新变化,相信这一次,也是如此。

接下来,我们将看到,一个电商行业的阿里巴巴,不断裂变出云计算的阿里巴巴、物流科技的阿里巴巴、新零售的阿里巴巴……

未来,还会有更多的阿里业务集团,独自以全新的姿态走向市场。

你们觉得,下一个奔赴ipo的,会是谁?欢迎在评论区留言。