新浪财经

【干货】中国机器视觉行业产业链全景梳理及区域热力地图

前瞻网

关注

转自:前瞻产业研究院

行业主要上市公司:矩子科技(300802)、天准科技(688003)、精测电子(300567)、凌云光(688400)、美亚光电(002680)、先导智能(300450)、劲拓股份(300400)等

本文核心数据:中国机器视觉行业代表公司业务布局;中国机器视觉行业产业链

机器视觉产业链全景图谱

机器视觉行业的上游有光源、镜头、工业相机、图像采集卡、机器视觉软件等的提供商。行业下游应用较广,主要下游市场是半导体和电子制造行业。除此之外还有应用到汽车、印刷包装、农业、医疗设备和金属加工等领域。

目前,机器视觉设备制造商中,天准科技、矩子科技和美亚光电的等展现出较强的市场竞争力,机器视觉系统集成商的代表企业包括凌云光、精测电子等,机器视觉系统解决方案代表企业有梅卡曼德、阿丘科技等。机器视觉产业链上游硬件领域中,联创电子、海康机器人、奥普特、北京君正分别为光学镜头、工业相机、光源设备和图像处理领域的典型厂商。

从机器视觉代表企业的所属地分布来看,广东省和北京市为显著聚集区,主要受益于活跃的金融环境,相关投资基金发展较为迅速、覆盖面较广。北京地区培育了众多龙头企业,例如,工业相机等机器视觉设备龙头企业凌云光、算法独角兽企业商汤科技、大恒科技和维视图像等;广东则在系统集成、设备制造等方面的布局更为完善,有奥普特、大族激光等设备制造商,机器视觉设备厂商超音速、深科达、劲拓股份等。

机器视觉代表性企业业务布局情况

从各代表性企业的业务布局来看,天准科技、精测电子、超音速等企业机器视觉相关业务占比较高,均超过70%。区域布局方面,机器视觉行业企业多数在国内外均有布局,随着国产厂商国际竞争力加强,企业海外业务规模逐渐扩大,矩子科技、天准科技等企业国外业务占比达到30%左右。

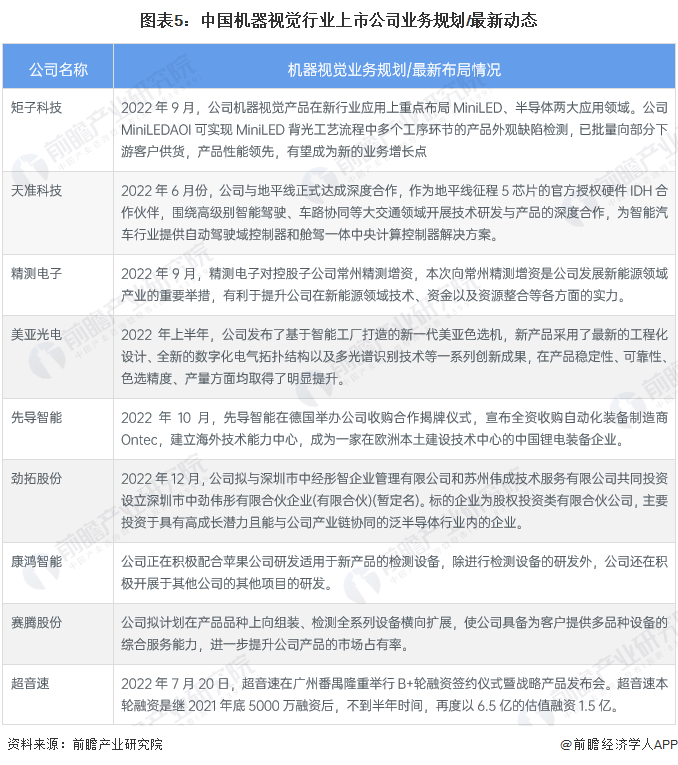
机器视觉代表性企业业务最新动向和规划

从企业最新业务规划或动态来看,各企业通过技术研发创新、增强企业合作等不同方式来延伸产业链布局,并提高企业竞争力。如天准科技与地平线合作、精测电子增资常州精测、先导智能全资收购Ontec等,深入公司在自动驾驶、新能源、锂电等领域的业务布局。

更多本行业研究分析详见前瞻产业研究院《中国机器视觉产业发展前景与投资预测分析报告》,同时前瞻产业研究院还提供产业大数据、产业研究、产业规划、园区规划、产业招商、产业图谱、产业链咨询、技术咨询、IPO募投可研、IPO业务与技术撰写、IPO工作底稿咨询等解决方案。

更多深度行业分析尽在【前瞻经济学人APP】,还可以与500+经济学家/资深行业研究员交流互动。

加载中...