悦达起亚被曝管理岗轮休一年,知情人士称“很难生活”,官方回应:正常调整
时代周报猛犸工作室
悦达起亚被曝管理岗轮休一年,知情人士称“很难生活”,官方回应:正常调整
贺晴
来源: 时代财经
起亚中国首席运营官杨洪海向时代财经表示:“这是起亚汽车中国区开启全面改革的信号。”
据财新5月9日援引一份江苏悦达起亚有限公司(以下简称“悦达起亚”)的内部通知报道,为实现电动化转型,业务人员结构需要整合,该公司安排管理岗员工分批次轮休,第一批轮休时间长达一年,从2023年6月1日至2024年5月31日。
据前述通知显示,员工在轮休期间,公司会在第一个月正常支付工资;第二个月起,公司按当地最低工资标准发放工资,期间员工不享受公司福利、调薪、激励金等政策。报道还援引一名内部员工的消息称,“一个月2000多元就是逼人主动离职”。
一名接近悦达起亚的知情人士李冰(化名)告诉时代财经,这样的话员工很难生活,以悦达起亚销售分公司所在地上海为例,当地最低工资标准为2590元/月,而且挂着社保也找不了新工作。他还表示:“如果只是以转型为借口做这件事,在引进新的员工的同时这样对待现有员工,是不可理解的。”
就安排管理岗员工轮休是否属实,轮休具体实行方案等,时代财经向悦达起亚发去采访函,截至发稿未取得回复。起亚中国首席运营官杨洪海则向时代财经表示:“这是起亚汽车中国区开启全面改革的信号。”
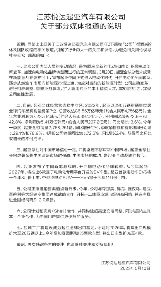
5月10日下午,悦达起亚发布说明表示,此次公司内部人员的变动情况,是为顺应全新的电动化时代,积极主动创新变革,加速向电动化品牌转型而进行的正常调整。并表示将扩大聘用专业的本土精英人才,激发组织活力。
去年净亏损达37亿元
根据公开资料,悦达起亚最早可追溯至2002年,前身为东风悦达起亚,由东风汽车公司、江苏悦达投资股份有限公司、韩国起亚自动车株式会社共同组建,注册资本6.24亿美元,智造基地坐落江苏盐城,在上海设立销售分公司。2021年12月,悦达汽车集团收购东风汽车集团有限公司所持25%股权。
根据公开报道,2016年,东风悦达起亚在中国年销量突破65万辆。但2017年之后,悦达起亚销量断崖式下跌。过去5年里,悦达起亚年销量从最高65万辆跌到去年的9.5万辆。根据悦达起亚最新公布的数据,其4月国内外销量为9835辆,同比增长72.5%,环比增长2.4%。尽管月销量有所回暖,但仍然没有超过一万辆。作为参考,新势力车企理想汽车4月月销量突破两万辆。
在销量锐减背后,悦达起亚出现连续经营亏损。根据起亚发布的财报,2022年,悦达起亚净亏损达到37亿元。此外,根据起亚2022年审计报告,悦达起亚2022年总资产约为2.08万亿韩元(约合人民币109亿元),负债总额约为2.48万亿韩元(约合人民币130亿元),去年底资产负债率已经达到119%。
寄希望于电动化
面对不断收缩的市场份额,悦达起亚寄希望于电动化转型。
起亚方面曾多次强调不会放弃中国市场,并表示2023年是起亚进军中国新能源市场的元年。
杨洪海对时代财经称,这是起亚汽车中国区开启全面改革的信号。(接下来将有)大规模的电动化产品引进,八月份上市EV6,十一月份上市 EV5,数十家大经销商集团(森那美、锦龙、鑫汉马等)加盟起亚汽车中国区。
他亦直言,原有管理层换血,(将)大量引进中国本土化人才。近期(起亚)高管层频繁到访中国市场进行市场调研,制定中国战略,扩张其盐城出口基地等。
此外,杨洪海近日多次在社交平台招兵买马,发布了公关经理、品牌经理、EV部门部门长等岗位的招聘。
根据起亚2023年3月发布的起亚中国新能源战略中长期电动化蓝图,从2023年起,起亚每年将在中国市场推出至少一款基于电动化全球模块型平台E-GMP开发的纯电动汽车,到2027年,共计将推出6款纯电车型。到2030年,实现EV车型年销量18万辆的目标,销量占比达到40%。
“这个蓝图看着并不宏大,5年内推出6款EV车型,2030年的EV车型年销量目标也仅设定为18万辆,与很多造车新势力在发布会上的天花乱坠形成了很大的反差,这也反映出了起亚力求稳步发展的战略定力。”起亚方面这样解读这一电动化目标。
值得关注的是,尽管在中国市场表现欠佳,但其在全球市场发展态势上扬。2022年,起亚全球销量为2903619辆,同比增长4.6%,位居全球汽车品牌销量榜第7位。这一年,起亚年度总营收达86.56万亿韩元(约合人民币4756亿元),净利润为5.41万亿韩元(约合人民币297.2亿元),分别同比增长23.9%、13.6%。
在李冰看来,“就起亚集团内部而言,起亚的转型决心和动作是很大的,但随着国产品牌的崛起,合资品牌的品牌优势、品牌溢价受到挑战,悦达起亚要想在新能源领域站稳脚跟,其在销量、盈利突破上都面临较大的压力。”
责任编辑:刘万里 SF014