新浪财经

多股封板!银行涨完券商涨,大金融集体“起舞”,牛来了?

媒体滚动 2023.05.09 13:04

来源:V观财报

就在投资者还在回味前一日万亿市值中国银行涨停的时候,券商板块今日集体大涨,这是发生了什么?

券商接力银行股大涨

要问“五一”后哪个板块长得最猛,银行股“傲视群雄”。9日开盘,银行股再度领涨两市,中国银行、农业银行刷新历史高点。不过,开盘后不久,券商股在中金公司异动封板后持续上攻。

截至午盘,证券板块无一股下跌,光大证券、中国银河、中金公司、信达证券涨停,首创证券涨超9%,中信建投涨超8%,中银证券涨超7%,华泰证券涨超6%,中信证券、国联证券等多股涨超4%。

来源:Choice

前一交易日,随着中国银行的涨停,银行股再度进入了投资者的视野中,该行上次涨停还是2015年7月。5月以来,申万行业31个板块中,银行以超7%的涨幅领涨两市。从成交额看,有18家银行成交额超10亿元,工商银行成交额最高,达54.90亿元,农业银行、中国银行的成交额均超40亿元,分别达44.88亿元和41.09亿元。民生银行、招商银行、兴业银行、建设银行、平安银行和江苏银行的成交额也均超30亿元。

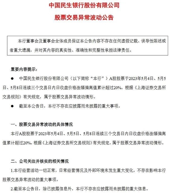
当日晚间,中国银行、民生银行因在3个交易日涨超20%构成股票交易异常波动,两家公司提示了风险。

中国银行表示,经自查并向控股股东中央汇金投资有限责任公司核实,不存在应披露而未披露的重大信息。同时,不存在对股票交易价格产生影响的媒体报道或市场传闻。提醒广大投资者,经营未发生重大变化,敬请投资者理性投资,注意投资风险。

民生银行也表示,经营活动一切正常,日常经营情况及外部环境未发生重大变化,不存在影响股票交易异常波动的重大事项;除已披露信息外,不存在应披露而未披露的重大信息。

就股价异常波动,V观财报(微信号:VG-View)致电上述两家银行,中国银行证券事务代表称,“整体来说,去年全年的业绩表现平稳,市场对一季度业绩评价比较积极正面。”民生银行工作人员则表示,“已经发了异动公告,没有应披露未披露的信息。”

值得注意的是,保险板块也早已“启动”,截至5月8日收盘,4月以来新华保险涨超40%,中国太保涨近35%,中国人保涨近30%,中国平安涨超20%,中国人寿涨近20%。

大金融集体“起舞”,是牛市的味道吗?

牛来了?

回看已经披露的一季度业绩,“银保证”上市公司普遍迎来了拐点。银行方面,42家上市银行中,29家营收同比上涨,40家归母净利润同比上涨,仅兴业银行和浦发银行两家归母净利润同比下降;券商方面,一季度有28家公司归母净利润增超100%,西部证券、长江证券和太平洋更是增超1000%;保险方面,中国人保归母净利润同比涨超200%,新华保险则同比翻倍。对于大金融板块的全面上涨,东方财富证券总量组负责人、策略分析师曲一平对V观财报分析称,银行板块净息差低点即将度过,市净率修复逻辑全面得到验证;券商板块受益于A股市场成交放量(日交易额持续突破万亿)和全面注册制推广推动投行业务爆发;保险板块则是储蓄型产品供需两旺,驱动NBV增速转正,负债端迎供需双重改善。伴随“银保证”业绩的爆发与行情的集体上攻,上证指数时隔10个月再度站上3400点。截至午盘,上证指数涨幅年内已超10%,颇有“牛来了”的味道。

巨丰投资首席投资顾问张翠霞对V观财报表示,大金融板块“三驾马车”的发力,应该属于“小牛初露尖尖角”。在这种强势上涨下,已经不单单是估值回补的情况,基本可以定性为趋势翻转的一大条件。

她还指出,“回溯历史,2006年12月中国银行涨停,次年上证指数涨到6124点;2014年11月,中国银行又涨停了,次年上证指数涨到5178点;现在中国银行再次出现涨停,或许也有一定的暗示信号。因为从指数牛的基本判断来看,上证指数本身就在重要的底部区域。”那么对于投资者来说,大金融板块还能上车吗?

川财证券首席经济学家、研究所所长陈雳表示,中长期来看,当前银行股整体估值仍相对低位,股息率也较高,仍有一定的配置价值,尤其是大市值的银行抗风险能力更强。“在‘中特估’大背景下,银行板块市净率修复至1以上是大势所趋,这将破解定增再融资的最大难题,真正体现国有金融资产核心价值。”曲一平也认为,国有大行仍然是市净率最低的板块,后续会有更强修复空间。

前海开源基金首席经济学家杨德龙则指出,“中特估”应该是全年的主题,A股有望以此为契机形成市场风格的切换,可以持续关注低估值的蓝筹股。

(文中观点仅供参考,不构成投资建议,投资有风险,入市需谨慎。)

加载中...