新浪财经

【全网最全】2023年精密光学行业上市公司全方位对比(附业务布局汇总、业绩对比、业务规划等)

前瞻网

关注

转自:前瞻产业研究院

行业主要上市公司:舜宇光学科技(02382.hk);欧菲光(002456.sz);联合光电(300691.sz);凤凰光学(600071.sh)等。

本文核心数据:精密光学行业上市公司总营业收入;精密光学行业上市公司精密光学业务占比

1、精密光学产业上市公司汇总

精密光学是光电子技术的基础和核心,是电子信息产业的重要组成部分之一。目前,我国精密光学产业的上市公司数量较多,分布在各产业链环节。其中,涉及精密光学制造的上市公司包括:舜宇光绪、宇瞳光绪、欧菲光、福晶科技等。

国内精密光学行业中大部分企业仍然依靠低成本在低端器件领域竞争,缺乏核心技术和自主品牌,总体上的竞争力仍较为薄弱,位于产业链的低端。根据企查猫的数据显示,中国精密光学行业新成立企业数在2013-2021年呈现逐步上升趋势。在2021年,新成立企业数达到903家;而2022年,中国精密光学行业新成立企业数为835家,同比下降8%,但整体仍处于较高量级,行业竞争加剧。

2、精密光学行业上市公司基本信息对比

从精密光学行业的上市企业布局和已有公开信息分析,注册资本最多的是欧菲光,而成立时间最早的是舜宇光学,招投标信息最多的是永新光学

从精密光学行业的上市企业已有的公开信息分析,专利信息相对较多的企业是舜宇光学,发明专利1533;员工总数最多的是欧菲光,员工总数为17973人;技术人员相对最多的同样是欧菲光,技术人员总数为4803人。

3、精密光学行业上市公司业务布局对比

精密光学行业的上市公司中,舜宇光学、欧菲光的精密光学业务布局最广,这两家企业重点布局在浙江、广东地区。其他上市公司主要业务布局情况如下:。

4、精密光学行业上市公司精密光学业务业绩对比

目前,我国精密光学行业的头部上市公司是欧菲光、舜宇光学等,这两家上市公司的精密光学业务占比均在50%以上,其他上市公司的精密光学业务份额也同样较大。其中,2021年,欧菲光、舜宇光学的精密光学业务营收分别达到164.54亿元、202.48亿元。

近年来,中国精密光学制造行业实现了较快发展。在人工智能、手机镜头、AR/VR等应用领域需求不断扩大的刺激下,相关企业总营收有所突破。2021年,在国内光学制造的品牌中,市场份额排名靠前的是舜宇光学科技和欧菲光,分别占比为25%、15%。总体来看,龙头企业所占市场份额较大,市场集中度较高。

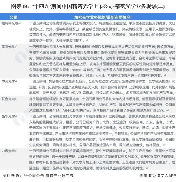
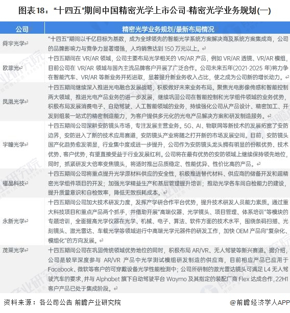
5、精密光学行业上市公司精密光学业务规划对比

根据“十四五规划和2035年愿景目标纲要”,“十四五”期间,我国将大力支持精密光学产业发展。据此,精密光学行业的头部企业-欧菲光、舜宇光学等也相应提出了其“十四五”期间的发展目标,舜宇光学表示“十四五”期间以千亿目标为基数,成为全球领先的智能光学系统方案解决商及系统方案集成商,公司的品牌影响力与竞争力显著增强,人均销售达到150万元以上。此外,精密光学行业其他上市公司也明确了其精密光学业务的发展布局:

更多本行业研究分析详见前瞻产业研究院《中国光学元件行业发展前景预测与投资战略规划分析报告》,同时前瞻产业研究院还提供产业大数据、产业研究、产业规划、园区规划、产业招商、产业图谱、产业链咨询、技术咨询、IPO募投可研、IPO业务与技术撰写、IPO工作底稿咨询等解决方案。

更多深度行业分析尽在【前瞻经济学人APP】,还可以与500+经济学家/资深行业研究员交流互动。

加载中...