新浪财经

15次六折将变化!广州拟调整地铁公交票价优惠方案

新快报

关注

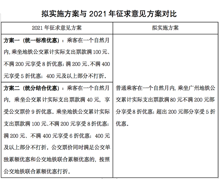
4月28日,广州地铁集团、广州公交集团发布消息,根据《广州市公共交通票价优惠管理办法》,前期已对《广州市公共交通票价优惠调整方案(征求意见稿)》在广州地铁集团、广州公交集团官网进行了为期一个月的公开征求市民意见。在吸纳公众意见的基础上,形成了《广州市公共交通票价优惠调整方案》(简称《方案》),即“普通乘客在一个自然月内,乘坐广州地铁公交累计实际支出票款满80元不满200元部分享受8折优惠;超出200元部分享受5折优惠”。该《方案》今日起对外公示一个月。

据介绍,《方案》只针对票价优惠方式进行调整,不涉及基础票价改变,且老年人、学生、残疾人等特殊群体的公共交通优惠方案保持不变。广州市还将推出针对低收入居民(最低生活保障对象、低收入困难家庭、特困供养人员)的公共交通票价优惠政策。此次《方案》还将公共交通乘车码纳入优惠实施范围,可享受与羊城通普通卡同等优惠,使得优惠面扩大。

社会公众反馈意见和建议2131条

前期,广州地铁集团、广州公交集团根据《广州市公共交通票价优惠管理办法》有关规定,委托专业机构研究,综合考虑国内其他同类型城市经验,经组织专家论证,形成两个方案于2021年9月10日-10月10日向公众征求意见。征求意见期间,广州地铁集团、广州公交集团共收到意见和建议2131条。

为此,广州地铁集团、广州公交集团联合相关单位成立了票价优惠调整专班,对公众意见进行汇总分析,梳理出公众的诉求及优化建议方向,主要是希望能够兼顾短途出行群体的消费特点,通过降低优惠门槛加大优惠力度;希望加大折扣力度、取消封顶限制,提高对经常性长途出行乘客的优惠。

吸纳公众意见进一步完善《方案》

票价优惠调整专班组织市人大代表,市、区政协委员,行业专家,乘客代表以及市交通运输局、市交通运输研究所等相关人员召开座谈会,对《方案》进行讨论,吸纳公众意见并做出如下完善。

(一)兼顾短途乘客的出行,降低首次优惠的门槛。结合市民意见,将公交地铁累计优惠的门槛从100元降低至80元。

(二)将两个挂网方案综合起来,加大各消费阶梯的优惠力度。对于公交地铁累计消费超出200元部分给予较高优惠折扣,即5折优惠。

(三)结合市民意见,为更充分体现“多付费多优惠”原则,取消400元以上不打折的封顶限制,即累计实际消费超出200元部分,可享5折优惠。

此外,地面公交方面,将结合后续公交线网调整和市民出行习惯变化情况,进一步研究增加适合地面公交出行特征的专项优惠,方案将适时推出。

优惠调整坚持六大原则

原则1:坚持公交优先发展战略和公共交通公益性。《方案》只针对票价优惠方式进行调整,不涉及基础票价改变。

原则2:切实保障和照顾特殊人群。市政府明确的特殊人群,按照相关规定可优惠乘坐公共交通;广州市内中小学生持羊城通学生卡半价,符合免票政策的儿童免费;现役军人、残疾军人、消防救援人员及优抚对象等人群,凭相关证件或羊城通特种卡免费;老年人(含外埠老年人)、残疾人按照相关规定凭相关证件或羊城通特种卡免费或半价。

原则3:新增低收入居民票价优惠保障。广州市拟率先推出针对低收入居民(最低生活保障对象、低收入困难家庭、特困供养人员)的公共交通票价优惠政策,具体方案由政府主管部门另行规定。

原则4:支持多元支付。本次优惠方案充分考虑支付方式更加多元的公共交通新形势,将公共交通乘车码纳入优惠实施范围,可享受与羊城通普通卡同等优惠,扩大优惠面。

原则5:多付费多优惠。按照“多付费多优惠”原则设计优惠方案,提高优惠精准度,重点向公共交通依赖度较高、出行费用较高的通勤人群倾斜,减轻乘客负担。

原则6:可负担可承受。综合考虑营运成本、财政补贴补偿政策、社会承受能力等因素,统筹平衡各方可承受能力,严格遵循《广州市公共交通票价优惠管理办法》规定,确保实施公共交通票价优惠后,经常性公共交通出行乘客平均支出占广州市城市常住居民人均可支配收入原则上不超过4%。

公共交通乘车码纳入优惠

60%普通卡乘客影响很小

新的票价优惠方案中,老年人、学生、残疾人等特殊群体的公共交通优惠方案保持不变。长距离出行公共交通费用较高的乘客、低收入居民支出将会减少,当前不能够享受优惠的约600万乘车码用户将成为潜在的优惠群体。现有的普通卡刷卡用户中,约有60%的乘客支出完全不受影响或者影响很小(月优惠减少不到10元)。

举例1(公共交通出行距离较长的乘客):

小何家住南沙区,每天坐地铁到珠江新城上班,单程地铁票价10元,按22个工作日计算,小何每月公共交通应付票价为440元,按原15次后6折的方案优惠后为324元,优惠了116元;若按新《方案》测算,优惠后实付为305元,优惠了135元,对比原方案增加优惠19元。

举例2(公共交通费用较低的乘客):

小刘家住越秀区,每天坐公交到天河上班,单程公交票价2元,按22个工作日计算,小刘每月公共交通应付票价为88元,按原15次6折的方案优惠后,实付金额64.8元;若按新《方案》测算,优惠后实付86.4元,少优惠了21.6元,相当于每天少优惠约0.98元,少优惠的金额对小刘影响相对不大。

举例3(使用乘车码的乘客):

小陈平常习惯用乘车码搭乘地铁上班,单程票价5元,按22个工作日计算,小陈每月公共交通应付票价为220元,原优惠方案中使用乘车码无优惠;若按新《方案》测算,优惠后实付为192元,对比原方案增加优惠28元。

新快报记者黎秋玲 通讯员 穗铁宣 公交宣

编辑:杨帆

校对:陈泽佳

加载中...