新浪财经

智能驾驶后半程:产业链再拆解,谁能最终突围

第一财经

关注

历经近十年来软件硬件的不断迭代升级,国内新老造车势力的智能化战争在2023年上海车展上打得火热。

新势力以扎实的电动化为基,结合智能化、网联化等技术构筑竞争力,如小鹏发布扶摇全域智能架构、问界推出M5智驾版;传统车企则在电动化途中寻求新突破,长安合营品牌阿维塔搭载原生HarmonyOS车机操作系统、长城汽车首搭全新智能四驱电混技术Hi4的哈弗枭龙MAX正式亮相。

百度集团智能驾驶事业群组总裁李震宇认为,汽车智能化竞速赛已经开启,未来3年将是关键窗口期,电动化引发的淘汰赛将在智能化阶段再次出现。

“汽车智能化竞争一直都很激烈,有大量的算法公司,也有多种硬件平台。随着时间的发展,会有越来越多的企业退出这个领域。对于企业来说,智能驾驶的发展并不是一帆风顺,算法提供商、tier1、芯片供应商以及车厂,都已加入到竞争中,存活必须具备核心竞争力。”保隆科技(603197.SH)高速产品线总经理孙路对第一财经表示。

本文将通过感知层、决策层与执行层,梳理智能驾驶产业链,并结合最新行业动态,力图挖掘相关企业的核心竞争力。

1、智能驾驶的五个阶段

智能驾驶指依靠人工智能、视觉计算、雷达和全球定位及车路协同等技术,使汽车具有环境感知、路径规划和自主控制的能力,从而可让计算机自动操作的机动车辆。

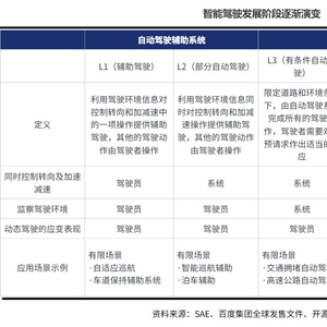
我国将智能驾驶分为5个阶段,即辅助驾驶阶段(DA)、部分自动驾驶阶段(PA)、有条件自动驾驶阶段(CA)、高度自动驾驶阶段(HA)和完全自动驾驶阶段(FA),分别对应L1、L2、L3、L4、L5。

2005年之前,智能驾驶处于L0阶段,即零自动化程度,仅具备盲点检测、车道偏离预警等。

2005-2015年为L1级别的发展阶段,盲点辅助、自动紧急制动、自适应系统等功能就属于L1级自动驾驶的范畴。该级别的车辆需要驾驶人员和车辆共同完成,只能让驾驶人员在一定程度上减轻驾驶疲劳。通联数据显示,2022年1-11月,L1级别乘用车渗透率为13.4%。

2015-2020年,智能驾驶进入L2级别。该级别的车辆可实现适时“解放双手”的部分自动化功能,仍需驾驶人员监视路况,随时准备接手车辆。L2的代表功能为变道辅助、车道内自动驾驶、自动刹车和泊车系统,如2016年10月特斯拉率先推出的高速NOA(NavigateonAutopilot,自动辅助导航驾驶)功能。自2020年末,蔚来、小鹏、理想也相继向客户推送高速NOA。华泰证券数据显示,截至2022年前三季度,整体L2级渗透率达到32%。

2020-2025年,智能驾驶将来到可以“解放双眼”的L3级别,也被视为自动驾驶分水岭。该级别基本可以做到有条件自动化,根据路况环境自动判断是自动驾驶还是返还给驾驶人员手动操作。在遇到一些特殊情况的时候也会做出正确判断,会提前询问驾驶者得到肯定回答后再进行自动操作。

目前,大多数车辆的智能驾驶已达到L2.5或L2+的水准,比如特斯拉ModelY和Model3、蔚来ET7和ES6等、小鹏P5以及P7等车型,且L2、L2+级别的自动驾驶已逐渐成为车厂标配。

《智能网联汽车技术路线图2.0》指出,到2025年,我国PA与CA级智能网联汽车市场份额占比应超50%,即L2+L3>50%;到2030年,PA与CA级份额超70%,即L2+L3>70%。

L4、L5级别或将于2025年之后出现,分别实现“解放大脑”的高度自动、无驾驶员的全自动智能驾驶。

L4完全不需要监测或回应,车辆完全可以根据判断瞬时做出正确的操作,但并不能适用于所有的驾驶场景。据《智能网联汽车技术路线图2.0》,2030年HA级网联汽车份额达到20%,即L4>20%。

L5则是智能驾驶的最终目标——全自动无人驾驶,并实现不限场景的自动驾驶。

整体来看,现阶段全球40%~50%的乘用车自动驾驶级别仍然停留在L0,剩下的市场由L1和L2级别占领。展望未来,国金证券预计2023~2025年L0级别将显著下降,L1级别维持稳定,但L2级别将显著上升,同时L3~L5级别车型也将陆续推出,2035年全球超过30%的汽车销量将具备L3-L5的自动驾驶功能,未来15年的复合增长率达到30%-35%。

2、智能驾驶产业链:感知、决策与执行

智能驾驶系统可以分为感知层、决策层、执行层,相当于人类的眼睛、大脑和手脚,其运作路径主要是通过上层的高精度地图实现定位,通过传感器实现对路况其他变量的语义理解和感知,再对车身转向和速度做出决策和执行。

2.1 感知层

感知层负责感知、采集和处理车内以及外部环境信息,主要涵盖汽车雷达、摄像头、高精定位及地图等内容。

均胜电子副总裁、智能汽车技术研究院院长郭继舜在接受第一财经采访时表示,感知层主要采用异构多源融合的感知算法。为了保证系统的稳定性,在成本允许的前提下,传感器种类越多、感知的稳定性越好,多源融合越前置,感知的准确性越高。

2.1.1 汽车雷达

汽车雷达主要分为毫米波雷达、激光雷达以及超声波雷达。

孙路表示,由于激光雷达价格偏高,在实际应用中毫米波雷达和超声波雷达相对更多一些,主流还是视觉跟毫米波雷达融合。“现在技术方向还有很多,都是可以发展的方向。”

毫米波雷达作为汽车ADAS(高级驾驶辅助系统)的核心传感器之一,具备探测距离长、抗干扰能力强、价格适中等特点,被广泛地应用在自适应巡航控制、前向防撞报警、盲点检测等高阶自动驾驶功能中。2022年,我国毫米波雷达市场渗透率达到6.4%,同比上升4.3个百分点,出货量436万个,同比增长216%。

由于传统毫米波雷达缺乏高度信息、角度分辨率低且点云数据量不足难以成像,特斯拉曾在2021年宣布放弃使用,转而提出仅依靠摄像头完成“100%视觉方案”,但2023年2月,马斯克又宣布重启4D毫米波雷达方案。

“一般市场上会选择将摄像头和毫米波雷达融合,但由于传统77G毫米波雷达对金属物体太过敏感,容易产生‘幽灵刹车’,因此毫米波在融合算法中的权重被降低。”郭继舜表示,这可能也是马斯克此前放弃毫米波雷达的原因之一。

4D毫米波的出现,在一定程度上解决了传统毫米波雷达的短板。首先,4D毫米波新增纵向天线,可以增加高度信息,有助于区分识别各种高度的静态障碍物,解决“幽灵刹车”问题;其次,4D毫米波天线数量大幅提升从而使得角分辨率提高;此外,4D毫米波雷达通过增加天线数量提升数据量,可大幅改善点云成像效果,比如ARS548的点云量最高可达800每帧。

从与摄像头融合角度来看,4D毫米波雷达在长距探测、多普勒测距、高分辨率等摄像头方案缺陷方面具有更强优势,可以为摄像头提供更多冗余。

高工智能汽车研究院预计,4D毫米波成像雷达将从2023年初开始小规模前装导入,2024年定点/搭载量有望突破百万颗,到2025年将占全部前向毫米波雷达的40%以上。国信证券预计,到2025年全球毫米波雷达市场规模将达到384亿元,复合增长率为25.5%。

目前,传统毫米波雷达市场主要以博世、大陆等国际Tier1厂商为主。天风证券数据显示,截至2022年,毫米波雷达市占率排名前三的分别是博世(32.5%)、大陆(23.8%)、安波福(10.8%),CR3达67.1%。

这些企业在4D毫米波方面的布局也较为领先,大陆集团的ARS540已于2021年量产,安波福也于2021年推出第一款4D毫米波雷达产品。

国内方面,部分头部厂商的毫米波雷达产品在测距和精度上已经接近国际先进水平。2023年2月,德赛西威(002920.SZ)在互动平台表示,公司77GHz毫米波雷达已在国内多款主流车型规模化量产。

华域汽车(600741.SH)77GHz前向毫米波雷和角雷达于2019年成功应用于上汽红岩智能重卡;2022年6月,公司在互动平台表示,电子分公司自主研发的4D成像毫米波雷达产品已实现对友道智途等商用车智驾客户的小批量供货。

截至2023年3月,保隆科技子公司保航科技的77Ghz毫米波雷达已获得超过十个项目定点,产品包含前向毫米波雷达,BSD毫米波雷达和舱内毫米波雷达。同时,公司自2021年底开始布局4D毫米波雷达研发,目前已进入优化调试阶段,预计2023年8月份会对外开展客户推广,2024年一季度进入初步量产。

激光雷达是利用激光实现3D感知的现代光学遥感技术,具备高亮度性、高方向性、高单色性和高相干性等特征。

相较于摄像头、毫米波雷达等环境监测传感器,激光雷达具有主动探测、高分辨率以及强抗干扰的优势,并且能够实现三维实时感知,避开了对算法和数据的高度依赖,能够规避部分长尾场景存在的感知失灵情况,可显著提升智能驾驶系统的可靠性和冗余度,因而被大多数整车厂、Tier1认为是L3+智能驾驶(功能开启时责任方为汽车系统)必备的传感器。

但由于技术难度大、成本较高,激光雷达仍未实现大规模装车,再加上受外围环境影响,2022年全球乘用车载激光雷达出货量约15万颗,整体不及预期。

未来,随着更多车型的落地,再加上规模量产对摊平成本的助益,业界预计车载激光雷达成长性较为确定。

据不完全统计,2023年国内标配激光雷达的车型超10款,包括北汽极狐αSHI版、路特斯Eletre、理想L9等;选配车型超20款,包括小鹏G9/P7、上汽智己L7/LS7、广汽埃安LXPlus等。此外,还有Cepton(赛瞳)和通用的合作,以及速腾聚创和比亚迪、一汽红旗、奇瑞和极氪的合作,也有望于2023年落地。

中信证券预计2023年全球乘用车载激光雷达出货量大概率突破50万颗,禾赛科技、速腾聚创和图达通将是出货主力。其中,禾赛科技、速腾聚创产能规划均超百万台。

汽车销量方面,中信证券预计2023年全球搭载激光雷达的乘用车销量约40万-50万台,渗透率约0.5%(对应8700万台新车销量),蔚来、小鹏、理想仍将贡献主要销量。

“超声波雷达用于泊车。”孙路称,后面自主泊车、记忆泊车、代客泊车都需要超声波雷达。

2022年,超声波雷达在乘用车中的整体渗透率为84.1%,已经达到渗透高位,但得益于智能化,在车均数量提升的背景下,市场规模还在不断扩大。若以L2级自动驾驶建议的8个超声波雷达为标准,2022年1-11月,配备8个以上超声波雷达车型的渗透率在14.9%,正处于快速增长赛道的中段。

出货量方面,由于超声波雷达的车均数量较多(2022年车均数量已增加到7个,较2020年增加1.9个),2022年的出货量达到9740万个,同比增长8.4%。其中,20万元以上车型的车均数量上升趋势较为明显,2022年30万元以上车型的车均超声波雷达数量已经达到10.4个。

目前超声波雷达的主要国际供应商为法雷奥、TTE、博世;国内供应商主要为豪恩汽电、珠海上富、奥迪威(832491.BJ)、德赛西威、保隆科技。

2022年,德赛西威与奥迪威共同完成了新一代AK2超声波雷达的研发设计。

据奥迪威官网,AK2数字式超声波传感器是新一代基于超声波测距原理的车载智能传感器,较市面上其他车载雷达测距更远、盲区更小,能够以高速率同步处理各种数据,是智能驾驶必备的智能感知硬件。

同年,保隆科技与苏州优达斯科技成立合资公司共同拓展乘用车超声波雷达业务。

对于毫米波雷达、激光雷达、超声波雷达未来的发展趋势,郭继舜认为,激光雷达过车规后将往固态方向发展,线数会越来越多,分辨率性能会持续提升;毫米波雷达目前看来是向着性价比更高的性能更强的4D毫米波方向走;超声波雷达存在同频干扰等问题,价格便宜、利润空间低,所以做的厂家也少了,在未来可能会随着视觉技术的不断发展而消失。

2.1.2 车载摄像头

车载摄像头是ADAS感知层的重要传感器,核心优势在于能够识别物体内容,比如辨别指示牌与道路标识,因此已成为率先装车的核心传感器。

按照安装位置的不同,车载摄像头可分为前视、后视、环视、内视等。

量级方面,从实际应用来看,前视摄像头在辅助驾驶中起着至关重要的作用。因为L1级车首先搭载的是前视摄像头,且随着ADAS等级的提升,前视摄像头将逐步升级为高清ADAS摄像头。L2/L2+级则开始搭载环视摄像头,环视摄像头一般以4个为一组共同装配,总摄像头数可达8个;L3以上车型还将搭载侧视摄像头以实现更多ADAS功能,后视也将采用ADAS摄像头,摄像头总数高达8-12个;L4/L5级由于对雷达依赖程度更高,摄像头搭载量并无明显提升。

根据佐思汽车数据,2022年1-7月,国内乘用车搭载的前视、环视、后视和内视摄像头出货量的同比增速分别为21.9%、24.9%、-16.0%、147.6%。前视、环视和内视摄像头的增速较高。

整体来看,CINNO Research预计2022年中国市场乘用车摄像头搭载量将同比增长24%至近6600万颗,2025年则将超1亿颗,2021-2025年年均复合增长率(CAGR)21%。

价格方面,不同类型车载摄像头对镜头规格和芯片算法的要求有所区别。普通车载摄像头模组价值量在150-200元,ADAS车载摄像头模组价值量则在300-500元。中泰证券认为,随着自动驾驶等级提升,前视、侧视、后视摄像头将逐渐升级为ADAS摄像头,带动车载摄像头模组平均单价持续提升。

相关产业链方面,随着技术不断优化,CIS(CMOS ImageSensor,CMOS图像传感器)芯片市场份额反超CCD芯片并持续提升,是目前车载摄像头的主流成像芯片。中泰证券预计,2025年全球车载CIS市场规模将达到480亿元,2020-2025年CAGR达21%,2030年有望达到856亿元。

车载CIS市场的主要供应商包括安森美、豪威、索尼、三星等。其中,安森美为最大供应商,韦尔股份(603501.SH)通过收购豪威跻身全球第二。

车载镜头领域,舜宇光学(02382.HK)龙头地位稳固。据市场研究机构TSR,舜宇是全球最大的车载镜头供应商,市占率超过30%。2022年,公司车载镜头出货量达7900万,收入为29.48亿元。该公司预计2023年车载摄像模组收入有望超20亿元,同比增长100%。

联创电子(002036.SZ)拥有完整的车载光学产品线,产品涵盖环视/后视、ADAS传感、智能座舱、激光雷达等镜头。2020-2021年,该公司车载镜头出货迅速拉升,同比增长约300%。

2022年,联创电子继续深化与Mobileye、Nvidia等国际知名高级汽车辅助安全驾驶方案公司的战略合作,扩大车载镜头在国外知名汽车电子厂商Valeo、Conti、Aptiv、ZF、Magna等的市场占有率。国内方面,公司也重视与地平线、华为、百度等国内高级汽车辅助安全驾驶方案公司的合作,扩大车载镜头和影像模组在特斯拉、蔚来、比亚迪、吉利等国内外知名终端车厂的合作规模。

2022年前三季度,联创电子车载光学收入同比增长718.02%,发展势头良好。

2.1.3 高精定位及地图

智能驾驶运行过程中,高精地图和定位缺一不可——卫星导航以地球为参考系,而高精地图则以当前驾驶环境为参考系,以激光雷达获取环境数据后,匹配高精地图获得对车辆位置的精确估计。目前,理想L9、小鹏G9、广汽埃安等车型均有搭载高精度地图和高精度定位。

全球卫星导航系统或区域导航系统的定位精度基本为米级,高精度则指应用差分定位等技术以达到优于米级的卫星定位,通过部署多星座和多频接收机以及利用RTK、PPP、SBAS、CORS或其组合技术,减小导航系统定位误差。

中国卫星导航定位协会发布的《2022中国卫星导航与位置服务产业发展白皮书》显示,2021年我国卫星导航与位置服务产业总体产值达到4690亿元,同比增长16.29%。艾媒咨询预计2022年我国高精定位市场规模将达到308亿元,同比增幅达到68%,2021-2025年期间,复合增长率有望达到46%。

我国高精定位市场基本分为卫星网络层、终端设备层、运营服务层以及应用层四部分。

其中,卫星组网主要由北斗卫星导航系统、中国航天科技集团有限公司和中电科提供。

目前北斗系统的服务由北斗二号和三号系统共同提供,共有在轨服务卫星45颗,未来将逐渐过渡到由北斗三号提供服务。北斗系统向全球用户提供定位导航授时、国际搜救、全球短报文通信三种全球服务,向亚太地区提供区域短报文通信、星基增强、精密单点定位、地基增强四种区域服务。

终端设备层包括基础器件厂商和终端集成商,主要参与者包括北云科技、导远电子、司南导航、中海达(300177.SZ)、华测导航(300627.SZ)、北斗星通(002151.SZ)、合众思壮(002383.SZ)、南方测绘等。

华测导航聚焦高精度卫星导航定位(GNSS)应用。公司2010年基于完全自主知识产权的双频测地型接收机和测量型GNSS板卡通过国家级鉴定,产品性能已达国际先进水平。

运营服务层包括电信运营商中国移动(600941.SH)、千寻位置、六分科技等企业。

中国移动通过布局全球规模最大的“5G+北斗”高精度定位网络,已实现全国31个省市全面覆盖,打造领先业界的基础定位服务+4大标准产品(静态形变监测、时空信息云服务、组合导航后处理、短报文融合通信),支持3大坐标系与5大卫星导航系统,并提供电信级运维保障体系,7X24小时连续服务。

东方财富认为,由于智能汽车军备竞赛导致L2+普遍开始硬件预埋,终端硬件设备正处于快速上量阶段,未来随着智能驾驶上路车辆增多,导航定位服务需求量扩大,运营商在产业链中的地位将更为中心。

高精地图是指绝对精度和相对精度均在1米以内的高精度、高新鲜度、高丰富度的电子地图,含有道路类型、曲率、车道线位置等道路信息,以及路边基础设施、障碍物、交通标志等环境对象信息,同时包括交通流量、红绿灯状态信息等实时动态信息。

高精度地图行业进入主要存在资金壁垒、技术壁垒和合规及资质壁垒。同时也需要不断的技术迭代,以满足高精地图高覆盖度和高频率更新的诉求。

资金方面,高精度地图需要庞大的采图车队、制图产线、数据管理与云服务,每公里成本或高达千元;资质及合规方面,高精地图的生产和发布过程受到严格的测绘地理信息法律法规管理;技术方面,高精地图需要高覆盖度和高频率更新,可替代性地采用低成本的采集系统及AI技术作为降低高精地图采集和更新成本的重要手段。

目前,高精地图市场主要聚焦在自动驾驶领域。随着高精地图的发展,图商的商业模式正逐渐从售卖收费转向提供持续的数据服务,每年收取数据更新服务费。根据车百智库测算,2022年高精度地图的单车价值在1200元左右,是传统导航电子地图的5倍左右,天风证券预计2025年国内高精地图市场规模约为152.4亿元。

从市场份额来看,高精度地图头部集中度较高。IDC数据显示,2021年,百度、四维图新(002405.SZ)占据了超50%的市场份额,再加上排名第三、第四的高德地图和易图通,CR4市占率超75%。

四维图新已成为国内第一、全球第五大导航电子地图厂商,已率先斩获宝马、戴姆勒、大众、沃尔沃、福特等多家核心OEM及造车新势力、互联网厂商订单。

2.2 决策层

决策层依据感知层获取的信息进行决策判断,制定相应控制策略,需要覆盖多数罕见路况的海量数据以及完善高效的人工智能技术,进而替代人类做出驾驶决策。决策层主要包含芯片、域控制器等硬件,以及操作系统(OS)等软件。

2.2.1 芯片

虽然MCU(微控制单元)是目前汽车芯片中占比第一的细分品类,但是MCU只能完成较少的任务,在豪车中可能需要数百个MCU来实现各种智能化功能。

人工智能时代,在计算架构从单一芯片模式向融合异构多芯片模式发展的背景下,将CPU与GPU、FPGA、ASIC等通用/专用芯片异构融合、集合AI加速器的系统级芯片(SOC)应运而生。目前该芯片主要应用在智能驾驶和智能座舱领域。

但是,SOC芯片并不能替代所有MCU。一方面,不是所有MCU都有必要接入SOC芯片;另一方面,仍需要一部分MCU作为SOC芯片安全冗余的备选方案。

面对不断升级的智能驾驶级别,为保证车辆在全生命周期内的持续软件升级能力,主机厂在智能驾驶上采取“硬件预置,软件升级”的策略,通过预置大算力芯片,为后续软件与算法升级优化提供足够发展空间。

比如,高级别智能驾驶对摄像头像素要求提高,预计未来800万像素相机会取代100万~200万像素相机的主流解决方案。

假设一辆智能汽车配备12个800万像素的摄像头,每秒60帧(FPS),隐含的数据输入速率可能达到5.76亿像素/秒。叠加激光雷达的点云算法,到2023年,预计支持L2+/3级自动驾驶的神经网络处理器(NPU)和CPU将分别提升至1000多个TOPS、500KDMIPS。

从各主流自动驾驶SOC厂商产品发布时间、制程演进、以及峰值算力来看,新发布的SOC芯片的峰值算力越来越高,制程越来越先进。

目前,自动驾驶芯片的竞争格局可分为四大阵营,分别是传统汽车芯片厂商、提供整套解决方案厂商、通用型及提供平台型硬件+软件工具链厂商、全栈自研厂商。

传统汽车芯片厂商中包括恩智浦、德州仪器、瑞萨等。这些厂家产品落地经验丰富,供应链管理能力强,但人工智能研发经验较少,大部分产品只能面向ADAS等中低端市场。

以Mobileye为代表的整套解决方案厂商是ADAS时代的霸主,但因其黑箱子解决方案较为局限,以及本土化服务能力较弱,逐步被头部车企抛弃。

我国企业重点参与的是第三大阵营,即通用型、提供平台型硬件+软件工具链厂商,这一阵营主要包括高通、英伟达、华为、地平线及黑芝麻。

据不完全统计,地平线基本和国内所有自主品牌车型均有合作定点,定点数量排名第一。2022年10月,地平线与大众旗下软件公司CARIAD携手地平线成立合资公司;2023年2月2日,地平线征程®5芯片获得了由中汽研华诚认证(天津)有限公司颁发的业界首张“汽车SoC芯片可信安全产品认证”证书。至此,征程5已先后通过CCRC与CATARC两大权威机构的产品信息安全认证,能够在量产全生命周期内保障网络安全,为智能汽车规模化应用保驾护航。

最后一个是以特斯拉为代表的软硬件全栈自研阵营。特斯拉业务涵盖自动驾驶、智能座舱、域控架构、三电系统,甚至到车辆的制造与装配。在产业链完善的前提下,特斯拉从算法出发设计芯片架构,芯片的能耗比更优,同时一体化也带来更快迭代速度。

2.2.2 操作系统

打好智能化基础的另一大核心技术是操作系统。

简单来看,车载操作系统可分为狭义OS和广义OS。

狭义OS是指OS内核,又称为“底层OS”,提供操作系统最基本的功能,是系统软件层的核心。广义OS是指控制和管理车载硬件和车载软件资源的程序系统集合,在汽车软件架构中起到承上启下的作用;在汽车软硬件架构中,则是系统软件层(包括硬件抽象层、OS内核、中间件组件)与功能软件组成的软件集合。

目前智能驾驶OS内核竞争格局较为稳定,主要包括QNX、Linux、Android(基于Linux开发)、VxWorks、WinCE等。

其中,Linux、QNX是智能驾驶主流操作系统内核部分。QNX的运行速度快、安全和可靠性高;Linux内核开源高效,具备很大的定制开发灵活度,因此目前智能驾驶域的底层OS主要是在QNX、Linux内核的基础上开发而来。

由于自研操作系统可以缩短中间件、应用软件等软件开发周期,并有助于生态的建立以及软件的持续迭代,各车企对实现车载OS自主可控的诉求颇为强烈。

但是,由于操作系统开发成本高、技术难度大,除奔驰、蔚来、博世等具备自研能力的车厂及零部件供应商有能力在底层操作系统的基础上开发定制型OS外,其他主机厂依靠自身研发定制型OS难度颇高,多与中科创达、东软集团(600718.SH)、光庭信息(301221.SZ)等科技企业、软件供应商合作研发。

中科创达基于Hypervisor技术平台可支持QNX、Linux、Android等OS内核,并可对OS性能进行优化。目前公司在全球已拥有超过200家智能网联汽车客户,与广汽、上汽、理想、大众、丰田等头部车厂合作的深度和广度均在提升。

2.2.3 域控制器

由于传统的分布式电子电气架构(Electrical/ElectronicArchitecture,EEA)在日益复杂的系统需求面前逐渐力不从心,集中式的区域控制器(DomainControlUnit,DCU),即域控制器概念应运而生。

功能域集中式是在博世等传统Tier1提出的基于功能模块进行切割的基础上,将车身域、底盘域和动力域三个相对传统封闭且对功能安全等级要求较高的域整合成为整车控制域,进而形成整车控制域、智能驾驶域和智能座舱域的三大域组合。

目前,国内智能驾驶域控制器尚处于萌芽阶段。高工智能汽车数据显示,参考2021年交强险上险数据,智能驾驶域控制器实际出货量仅为53万套左右,渗透率为3%左右。

华泰证券判断,2025年L1/L2级别智能驾驶的渗透率分别为11%、49%,L3能取得一定突破,渗透率约为2%,相对应的国内智能驾驶域控制器的市场规模为317亿元,2023-2025年CAGR为17%。

据悉,目前量产上市的L2级别智能驾驶系统多为基于传统分布式电子电气架构开发,即高速行车中的智能驾驶由一个控制器控制,自动泊车及360全景影像由另一个控制器控制。未来,多传感器融合、硬件成本减少的行泊一体化解决方案将成为高阶智能驾驶的主流方案。

“行车和泊车是自动驾驶的两种功能,以前的厂家是分开提供硬件,但是现在自动驾驶解决方案公司必须同时把行车、泊车两个功能都掌握并做好,才能将两种功能放在一个域控制器里面。”郭继舜表示,行泊一体方案的本质是在降低成本。

孙路也表示,用一个控制器实现两个功能,是为了性价比。行车和泊车还有很多发展空间,现在也有舱、行、泊一体的方案,因此行泊一体化不一定是最终形式,可能后面也会集成舱内的功能。

从结构上来看,域控制器主要由硬件和软件构成。一款好的域控制器的成功关键是多层次软件硬件的有机结合。

域控制器硬件主要包括主控芯片、PCB板、电阻电容等无源元器件、射频元器件、支架、散热组件、密封性金属外壳等部分,其中主控芯片是核心部件。

软件主要包括底层操作系统、中间件和开发框架、上层应用软件层。其中,国盛证券预计底层操作系统将是众多Tier1的发力重点,而上层应用软件层、中间层将是是各整车厂重点研发打造差异化的领域。

产业链方面,域控制器主要涉及上游芯片和软件供应商、中游域控制器总成厂商以及下游主机厂。

上游领域,最核心的是的SOC和MCU主控芯片,未来主控芯片或会走向单独使用更高算力的SOC芯片。

其中SOC芯片的主要供应商包括海外的Mobileye、高通、英伟达,以及国内的地平线、黑芝麻、华为等厂商;MCU芯片的主要供应商包括恩智浦、英飞凌、瑞萨等传统MCU芯片巨头。

软件部分,底层操作系统的国内主要供应商包括国汽智控、华为、百度斑马智行等;中间层的主要供应商包括EB、Vector、TATA、Mentor、ETAS、KPIT等传统供应商,以及TTTech、未动科技、纽劢科技、中科创达(300496.SZ)、东软瑞驰、映驰科技等国内新兴供应商。

中游域控总成厂商主要由是国内外Tier1供应商构成,比如博世、伟世通、德尔福、大陆、采埃孚、德赛西威、科博达、华阳集团、均胜电子、经纬恒润等。

德赛西威聚焦智能座舱、智能驾驶和网联服务三大领域的整合。在智能驾驶领域,公司基于高低速融合的技术概念,提供覆盖从泊车到高速自动驾驶全场景的整体解决方案。

英伟达官网显示,德赛西威是其在全球范围内唯一一家中国大陆Tier1供应商。2022年下半年,德赛西威基于两颗英伟达新一代自动驾驶芯片Orin所开发的IPU04实现量产,算力达到了508TOPS,目前IPU04智能驾驶域控制器平台以获得包括理想、小鹏在内的超过10家主流车企的定点。

下游则是蔚来、理想、小鹏等国内新势力车企,以及大众、上汽、比亚迪、长安、广汽等国内外老牌传统车企。

现阶段,主流车企量产车型正在从分布式架构向“功能域”集中架构演进。蔚来正在研发的下一代整车集中式电子电气架构包括中央计算平台、区域控制器,将搭载在下一代车型上;广汽埃安星灵架构是高效支撑纯电、混动车型的车云一体化集中计算式电子电气架构,预计将于2023年实现量产。

2.3 执行层

执行层是指系统在做出决策后,替代人类对车辆进行控制。

车辆的各个操控系统都需要能够通过总线与决策系统相链接,并能够按照决策系统发出的总线指令精确地控制加速程度,制动程度以及转向幅度等驾驶动作。其中,执行层主要包含线控制动、线控转向及线控悬架等。

“控制里面非常重要的一点就是线控,线控底盘越来越普及了。”郭继舜称。

2.3.1 线控制动

线控制动是继机械制动、压力制动后的第三阶段汽车制动技术。

线控制动作为“控制执行层”中最关键组成之一,具备能量回收、响应迅速、安全冗余、适应高集成发展趋势以实现底盘域控的目标等优势,有望成为ADAS执行层主流。

EHB(电子液压制动系统)、EMB(电子机械制动系统)则是线控制动的两大技术路线。

EHB是由传统液压系统和电子控制单元构成,相比EMB成本较低、制动力充足,且冗余系统备份提升安全性,是目前主流线控制动方案。

EMB为完全意义线控制动,摒弃传统制动系统的制动液及液压管路等部件,由电机驱动制动器产生制动力。EMB仍处于发展初期,但是线控技术长期趋势。

整体来看,线控制动技术的技术壁垒较高。

相对于传统制动系统,线控系统取消传统气动、液压及机械连接,进而催生一系列新的性能要求与技术难点,如传感器精度、踏板模拟效果等都制约着线控技术的应用。

在此背景下,线控制动系统市场目前以国际Tier1为主导,2022年1-5月,博世市占率高达89%。

国内企业从2000年开始进行线控制动研发,其中,伯特利(603596.SH)自主研发的One-Box式WCBS在2021年实现量产交付,是国内首家实现规模化批产和交付的线控制动供应商。2023年4月,公司在互动平台表示,按照客户整车SOP计划,公司线控制动今年预计会有30多个车型量产。此外,拓普集团(002233.SZ)已获得吉利、红旗等车企定点,拿森电子、英创汇智也已实现量产。

随着新能源汽车、L2/L3及以上智能驾驶汽车持续渗透,叠加国产供应商的持续突破,国信证券预计2025年乘用车线控制动搭载率30%,对应市场空间有望达134亿元。

2.3.2 线控转向

转向系统经历了机械转向、助力转向的变化过程,最终来到现在的线控转向。

目前,HPS(机械液压助力转向系统)和EHPS(电控液压助力转向系统)已广泛应用于商用车;EPS(电控助力转向系统)则大量地运用于乘用车上;SBW(线控转向系统)在高阶自动驾驶广泛应用之前发展仍面临传感器方案不够丰富、成本较高等挑战,因此渗透率相对最低,处于起步阶段。

但是,线控转向取消转了方向盘与转向轮之间的机械连接,具备体积小、安全性高等优势,更加贴合高级别自动驾驶的需求,未来渗透率有望快速提升。信达证券预计,我国汽车线控转向市场规模将从2022年的30.1亿元增至2026年的152.5亿元,4年CAGR达50.0%。

与此同时,特斯拉计划于Cybertruck纯电皮卡上率先搭载线控转向系统技术,长城汽车新一代智慧底盘也采用了线控转向技术,并计划于2023年量产,线控转向系统有望迎来更广阔的市场空间。

由于线控转向系统对技术、资本、安全等因素要求较高,当前市场参与者多为海外企业,Kayaba已量产配套英菲尼迪、博世产品有样车展示。国内企业仍处于研发阶段,伯特利(603596.SH)2022年已开展SBW技术研发;耐世特(01316.HK)布局SBW技术,并已拥有随需转向、静默方向盘转向和可收缩式转向管柱三类SBW配套产品。

2.3.3 线控悬架

线控悬架与传统悬架的最大差异在于弹性及减震元件的升级,同时新增电子控制系统及气泵等电动化部件,赋予悬架智能主动调节功能,具备调控刚度、自动维持车身高度不变、有效避障、抑制制动点头、增强抗侧滑能力等优势。

目前市场主流的线控悬架为空气悬架,即空气弹簧+CDC型线控减震器组合,技术已基本成熟,但由于成本高昂,此前只搭载于高端豪华乘用车,2022年1-4月国内乘用车市场的空气悬挂渗透率仅为0.7%。

近两年,自主新能源品牌和造车新势力将空气悬架配置带入30万元区间车型,远低于传统豪华品牌普遍位于70万元以上的车型,银河证券预计,伴随空气悬架系统成本下行,未来空气悬架系统有望渗透至25万-30万元区间车型。

相应的,空气悬挂市场空间也将随之打开。银河证券预计空气悬架单车价值量将从2022年的11500元降低至2025年的8500元,市场规模从2022年的127.42亿元提升至2025年的338.43亿元,3年CAGR达38%。

目前,我国本土企业已具备部分空悬零部件量产能力。

拓普集团(601689.SH)位于宁波滨海新区的首个空气悬架系统工厂于2021年11月落成,可实现年产量200万只空气悬架,满足每年50万辆车的配套。

保隆科技目前具备10万台空气弹簧产能,2023年第二条线和第三条线将投入生产,未来规划再建6条产线,2025年实现年产超过50万台整车空气弹簧。

结语

智能驾驶技术日新月异,创新速度往往意味着对价值的优先掌控。

对于智能驾驶技术未来可能的突破方向,郭继舜表示,首先是更加稳定的全天候传感器,比如提升摄像头的夜视能力、激光雷达稳定性更强且能够过车规等;其次是高算力、高稳定性、充分异构的车规芯片会带来更多硬件和功能的实现空间;最后是车路协同,路端一定会给车端的传感带来更多稳定性,后续随着国家基础设施建设的持续投入,也会有新的路端设备。

从行业现状来看,智能驾驶是研发在前面飞,量产在后面追。毕竟,不管是辅助驾驶,还是自动驾驶,如果不能大规模普及就没有意义。

郭继舜称,智能驾驶行业已经从重研发转为重交付,已经从由科学家主导,逐渐变成了由工程师主导的领域,更加看重落地。在一个充分工业化的领域中,技术和解决方案会逐步收敛,头部效应开始显现。

孙路则认为,经过前一段时间的热潮和竞争,智驾正在进入一个冷却期,一个筛选期,市场在回归理智。

加载中...