新浪财经

佘学彬旗下的「大自然木业 Nature Wood」,递交招股书,拟美国纳斯达克IPO上市

瑞恩资本RyanbenCapital

关注

2023年4月25日,总部位于澳门、佘学彬旗下的Nature Wood Group Limited(以下简称“大自然木业”或“Nature Wood”)在美国证监会(SEC)公开披露招股书,拟于美国纳斯达克IPO上市,股票代码NWGL。 其早于2022年11月18日在SEC秘密递表。

佘学彬旗下的大自然家居(02083.HK),原在港交所挂牌上市,后实施私有化于2021年10月19日从港交所退市。

Nature Wood招股书链接:

https://www.sec.gov/Archives/edgar/data/1948294/000149315223013496/formf-1.htm#s_006

主要业务

Nature Wood,总部位于澳门,作为一家全球领先的垂直整合林业公司,专注于 FSC(FSC是一家致力于促进负责任和可持续森林管理的独立认证机构)业务运营。 公司业务涵盖上游森林管理和采伐、以及下游木材加工和分销。

Nature Wood主要通过在欧洲、南亚、南美、北美和中国的销售网络提供广泛的产品系列,包括原木、装饰板、地板、锯材、再生木炭、合成木炭、机制木炭和精油 . 根据弗若斯特沙利文报告,公司是 (i) 第二大木制品出口供应商;(ii) 经FSC认证的第二大木制品出口供应商;(iii) 按 2021 年出口值计算,秘鲁最大的装饰产品供应商。按 2021 年出口量计算,公司还是法国最大的橡木出口供应商和第二大阔叶木出口供应商。

截至2023年3月17日,Nature Wood拥有秘鲁森林的特许经营权,面积约为615,333公顷;其中Cumaru、Estoraque分别覆盖约13.67%、1.66%的森林。Cumaru(通常用于生产地板、装饰和其他建筑材料)、Estoraque(通常用于生产地板和家具)是有价值的硬木木材,可生产坚固耐用的木材,非常适合高价值市场。 

根据Frost & Sullivan报告,Nature Wood是少数成功实施 FSC 认证运营(包括森林管理、采伐和木制品制造)的林业公司之一。 公司于2016年开始FSC业务运营,当时子公司Grupo Maderero Amaz S.A.C.首先获得FSC产销监管链(CoC)认证并开始销售FSC认证产品。截至本招股说明书日期,公司5家子公司(包括Choi Chon Investment Company Limited、E&T Forestal S.A.C.、Grupo Maderero Amaz S.A.C.、Nuevo San Martin S.A.C.和Latinoamerican Forest S.A.C)已获得FSC CoC认证。 公司还建立了专业的森林管理团队来实施FSC森林管理。 

股东架构

招股书显示,Nature Wood在上市前的股东架构中,其控股股东是佘学彬Mr. Hok Pan Se夫妇,他们通过Easy Bliss(佘学彬占60.2%、其配偶袁顺意Ms. Son I Un占39.8%),持有86.25%的股权;

Ms. Soi Peng Un(袁顺意的姐妹),通过Ample Support Developments持有5%的股权;

梁志华 Zhihua Liang,持有4.80%的股权;

Linking Stars(其中Ms. Soi Peng Un占13.39%)持有4.00%的股权。

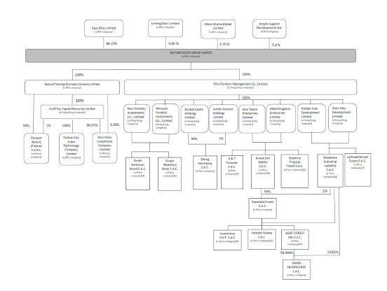
公司架构

招股书显示,Nature Wood的公司架构如下:

管理层

招股书显示,Nature Wood的管理层如下:

Mr. Hok Pan Se,age62,isourDirectorandchairmanoftheBoard,andisprimarilyresponsiblefortheoverallstrategicplanning,businessdevelopmentandmanagementofourGroup.Mr.Sebeganhiscareerintheflooringproductsindustryin1995andhasover20yearsofexperienceintheflooringproductsindustry.Since2007,Mr.SehasbeenadirectorandchairmanofNatureHomeHoldingCompanyLimited(“Nature Home”), a company which was formerly listed on The Stock Exchange of Hong Kong Limited (stock code: 2083.hk) and privatized in October 2021. As at the date of this prospectus, Mr. Se also held the following prominent positions outside of our Group: member of the Standing Committee of the Gansu Provincial Committee of the Chinese People’s Political Consultative Conference (CPPCC), one of the draftsmen for the National Standard for Solid Wood Flooring in China, vice-chairman of Flooring Committee of China Timber Circulation Association, member of the China Association for Quality Inspection, member of the China Timber Standardization Technical Committee, honorary president of Macau General Association of Real Estate, vice president of The Industry and Commerce Association of Macau as well as adjunct professor at Nanjing Forestry University. To recognize Mr. Se’s contribution to the field, he has received the following awards: the Most Influential Figures in the 15-Year Development of China’s Flooring Industry (2010), 2015 Top Ten Persons of the Year in China’s Timber and Wood Products Industry, 2016 World Flooring Industry Business Summit Outstanding Entrepreneur, 2016 Elected Person for China Home Furnishing Industry Hall of Fame, 2016 Person of the China Economic News as well as Top Ten People in China’s Home Furnishing Industry in 2017.

Mr. Zhihua Liang, age 56, is our Director and senior consultant, and is primarily responsible for our Group’s human resources management and manufacturing strategic planning. Mr. Liang has extensive experience in the flooring industry as well as human resources and production management. Mr. Liang has been a director of our Group since January 2018. Mr. Liang held different major positions in Nature Home and its subsidiaries (the “Nature Home Group”) from 2006 to 2019, including serving as the general manager of human resources and the production department of the Nature Home Group. Mr. Liang was appointed as an executive director and the president of the Nature Home in January 2014 and ceased to be the president of Nature Home in February 2018. Mr. Liang was re-designated as a non-executive director of Nature Home since March 2019. He was awarded the “Foshan Dacheng Entrepreneur” in 2019 and the “Outstanding Entrepreneur” in Gaogang District of Taizhou in 2017. Mr. Liang obtained his Bachelor of Preventive Medicine degree from the Guangdong Pharmaceutical University in July 1990.

Mr. Kam Pang Chim, age 46, is our chief financial officer, and is primarily responsible for formulating corporate strategies, overall management of financial, mergers and acquisitions and capital market affairs of our Group. Mr. Chim has over ten years of experience in finance performance control, multi-location finance team management and fundraising. Mr. Chim has worked as the chief financial officer of a subsidiary of our Group since September 2019. Prior to joining our Group, from August 2009 to January 2019, Mr. Chim served in the positions of chief financial officer in an OTC trade public company in the U.S. and a then HK listed company, and was primarily responsible for initial public offerings, strategic planning, business model development and finance management. Mr. Chim obtained his Bachelor of Business Administration degree from Lingnan University in November 2003.

Mr. Jianjun Zeng, age 39, is our chief executive officer, and is primarily responsible for the overall coordination of management and operation of our Group. Mr. Zeng has 10 years of strategic management experience in multinational groups and 16 years of experience in wood industry, and Mr. Zeng has acted as the chief executive officer of our Group since August 2020. Prior to that, from January 2019 to August 2020, he worked as the general manager of the commercial and resilient floor center at Nature Home (China) Co., Ltd (a member of the Nature Home Group), and was responsible for the overall operation of resilient flooring, including product development, production and sales. From June 2017 to January 2019, Mr. Zeng worked as the marketing director of the international business department at Nature Home (China) Co., Ltd., and was responsible for overseas marketing management. Mr. Zeng obtained his Bachelor of International Economics degree from Guangdong University of Finance & Economics in June 2006.

公司业绩

招股书显示,在过去的2020年、2021年和2022年,Nature Wood的收入分别为3,750.11万、4,768.41万和5,533.93万美元,相应的净利润分别为-118.27万、133.23万和477.89万美元。

中介机构

Nature Wood是次IPO的的中介团队主要有Orientiert XYZ Securities Limited、Prime Number Capital LLC为其联席承销商;WWC, P.C.为其审计师;竞天公诚、乐博分别为其公司中国律师、公司美国律师;瀚博文为其承销商美国律师。

版权声明:所有瑞恩资本Ryanben Capital的原创文章,转载须联系授权,并在文首/文末注明来源、作者、微信ID,否则瑞恩将向其追究法律责任。部分文章推送时未能与原作者或公众号平台取得联系。若涉及版权问题,敬请原作者联系我们。

更多香港上市、美国上市等境外IPO资讯可供搜索、查阅,敬请浏览: www.ryanbencapital.com

旭航集团,来自浙江杭州,拟美国纳斯达克上市|美国IPO市场.20230331

虎虎科技,来自江苏无锡,拟美国纳斯达克上市|美国IPO市场.20230330

CCSC 承创互连科技,来自香港,拟美国纳斯达克上市|美国IPO市场.20230322

USEE有奢,来自四川成都,拟美国纳斯达克上市|美国IPO市场.20230323

凯德工程 CHIU & LEE ,来自香港,拟美国纳斯达克上市|美国IPO市场.20230316

沁宏国际,来自四川成都,拟美国纳斯达克上市|美国IPO市场.20230315

新瑞鹏宠物医疗来自广东深圳,拟美国纳斯达克上市|美国IPO市场.20230314

萝贝电动车来自江苏江阴,拟美国纳斯达克上市|美国IPO市场.20230313

Prestige 盛德来自香港,拟美国纳斯达克上市|美国IPO市场.20230310

宝泰控股来自福建福州,拟美国纳斯达克上市|美国IPO市场.20230310

Tungray 同日集团拟美国纳斯达克上市|美国IPO市场.20230310

Decca 达艺,来自香港,拟美国纳斯达克上市|美国IPO市场.20230309

优创易泊,来自江苏南京,拟美国纳斯达克上市|美国IPO市场.20230309

震坤行来自上海,拟美国纳斯达克上市|美国IPO市场.20230307

恒光保险代理来自四川成都,拟美国纳斯达克上市|美国IPO市场.20230307

大爱之水/爱铭洋科技,来自广东深圳,拟美国纳斯达克上市|美国IPO市场.20230301

罗科仕 LucasGC,来自北京拟美国纳斯达克上市|美国IPO市场.20230228

网映文化 NEOTV,来自上海,拟美国纳斯达克上市|美国IPO市场.20230224

贝斯曼 Bestman,来自广东深圳,拟美国纳斯达克上市|美国IPO市场.20230224

誉凯健康,来自福建福州,拟美国纳斯达克上市|美国IPO市场.20230223

绿康集团/点点绿,来自香港,拟美国纳斯达克上市|美国IPO市场.20230216

盈兹,来自上海,拟美国纳斯达克上市|美国IPO市场.20230215

昊鑫国际物流来自浙江宁波,拟美国纳斯达克上市|美国IPO市场.20230210

微巴士来自浙江杭州,拟美国纳斯达克上市|美国IPO市场.20230210

一品威客,来自福建厦门,拟美国纳斯达克上市|美国IPO市场.20230209

资本界,来自广东深圳,拟美国纳斯达克上市|美国IPO市场.20230207

悦众荟,来自广东深圳,拟美国纳斯达克上市|美国IPO市场.20230206

迦里仕人才,来自香港,拟美国纳斯达克上市|美国IPO市场.20230127

分蛋科技,来自上海,拟美国纳斯达克上市|美国IPO市场.20230110

软云科技来自江西南昌,拟美国纳斯达克上市|美国IPO市场.20230109

加载中...