2023年全球生物科研试剂行业市场现状及竞争格局分析 科研机构是行业主要用户【组图】
前瞻网
转自:前瞻产业研究院
行业主要上市公司:义翘神州(301047);诺唯赞(688105);阿拉丁(688179);百普赛斯(301080);优宁维(301166);泰坦科技(688133)等
本文核心数据:全球生物科研试剂市场规模;全球生物科研试剂主要参与者
全球科研资金投入稳步增长
基础科研是生物试剂的前沿应用领域,受益于各国对生命科学研究领域投入的持续加码,全球科研经费逐年增长,推动了生物试剂市场需求量的稳步提升。据美国国家科学基金会和Frost&Sullivan统计数据显示,全球生命科学领域的研究资金投入呈现稳步增长态势,从2016年的1247亿美元增长至2020年1576亿美元,年均复合增长率为6.0%。据不完全统计,2022年全球生命科学领域研究资金投入达1700亿美元,保持增长趋势。
科研机构是生物科研试剂的主要用户
生物科研试剂市场客户群体包括工业科研客户和科研机构客户,其中科研机构客户分布广泛,单个客户的采购金额较小,但由于数量众多,汇聚之后在生物试剂科研市场仍然占据优势地位,具备显著的“长尾效应”。据弗若斯特沙利文统计数据,2021年全球生物试剂科研市场中,科研机构用户占比为60.54%,是主要的生物科研试剂产品用户。
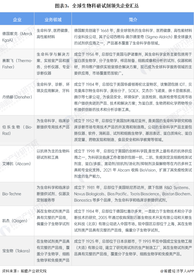
国外厂商占据九成中国市场
从国际市场上看,生物试剂及技术服务行业中,国外品牌如德国默克(Merck KgaA)、赛默飞(Thermo-Fisher)、丹纳赫(Danaher)、伯乐生物(Bio-Rad)、Bio-Techne、艾博抗等发展历史较为悠久,占据市场主导地位,普遍规模庞大、产品种类齐全。
Frost & Sullivan统计数据显示,在科研机构用户市场中,外资品牌凭借多年积累的优势占据主导地位,赛默飞、凯杰、安迪生物、宝生物等国外品牌占据90%的市场份额。其中赛默飞市场占比最高,达9.3%,其次为凯杰和安迪生物,市场份额分别为3.2%和2.3%。国内厂家诺唯赞、翌圣生物、义翘神州在国内品牌中市场份额位居前列,分别为2.42%、1.21%和0.71%。
全球生物科研试剂市场规模逐年扩大
生物试剂作为学术成果产出的重要实验材料和生物科技企业开展研发活动的核心工具之一,市场空间广阔,增长势头强劲。根据Frost & Sullivan统计数据,全球生物科研试剂市场规模从2017年的150亿美元增长至2021年的209亿美元,年均复合增长率为8.6%;初步统计,2022年全球生物科研试剂市场规模将达218亿美元。
更多本行业研究分析详见前瞻产业研究院《中国生物医药行业市场前瞻与投资战略规划分析报告》,同时前瞻产业研究院还提供产业大数据、产业研究、产业规划、园区规划、产业招商、产业图谱、产业链咨询、技术咨询、IPO募投可研、IPO业务与技术撰写、IPO工作底稿咨询等解决方案。
更多深度行业分析尽在【前瞻经济学人APP】,还可以与500+经济学家/资深行业研究员交流互动。