新浪财经

被强制执行超10亿!万达地产集团成“老赖”

上海证券报

关注

近日,万达地产集团竟成“老赖”,备受市场关注。

中国执行信息公开网显示,4月20日,万达地产集团被上海市第二中级人民法院强制执行,涉及金额超10亿元。因未履行上述义务,公司被列为失信被执行人并被限制高消费,万达地产原法人张霖被关联限制高消费。

万达地产此次成“老赖”起因于广东河源的房地产项目,其全资持有的项目公司河源御海和实控90%的河源福新创建也同时被列为执行对象。

除了地产板块亟需“输血”外,万达旗下地产、商业、影业和投资均呈现“贫血”状态。

万达地产被强制执行10.87亿元

天眼查APP信息显示,万达地产集团有限公司成立于2018年2月,注册资本约40.5亿元,由深圳迪迅实业有限公司和富泰(香港)投资有限公司分别持股98.7%、1.3%。

中国执行信息公开网显示,万达地产两次被法院列为失信被执行人。分别被强制执行8.41亿元、2.46亿元,合计10.87亿元。

今年4月4日,因申请人中华富星有限公司的申请,法院正式进行立案。随后,万达地产集团、河源市福新创建有限公司、河源御海房地产开发有限公司成被执行人。

4月20日,上述三家公司成失信被执行人被限制高消费,具体情形均为“有履行能力而拒不履行生效法律文书确认的义务”。

受此影响,万达地产原法人张霖也被关联限制高消费。张霖2000年3月加入万达集团,曾任万达文化集团总裁、万达集团副总裁、万达集团财务总监等多个职务。

2019年底,万达商管集团完成房地产业务剥离,将房地产业务全部交由新成立的万达地产集团负责。

大连万达集团董事长王健林在2018年年会上曾给地产集团提出的定位和要求是,不追求销售额,为商管而存在,每年消化万达广场住宅配套,保持几百亿销售额。

2019年年会上,王健林表示,“地产集团不求做大,主要看利润。集团给地产集团一个债务上限,这个上限是很低的,地产集团要在负债上限下考虑业务发展。”

不过在2020年,王健林重提千亿销售目标。随后万达地产加大了拿地力度,当年万达拿地金额为230亿元,拿地面积947万平方米。

从去年销售情况来看,万达集团的表现显然未能达到预期。根据机构数据,2022年,万达集团全口径销售额为555.1亿元,同比增长55%,排在第33名,较2021年座次提升了50名。

此次让万达地产成为“老赖”的地产项目位于在广东河源。据此前媒体报道,2020年4月2日,万达集团以底价10.56亿元竞得河源市4宗国有建设用地,由此进入河源,打造新一代城市综合体。

同年,万达集团再落一子,收储源城区原福新工业园项目约60万平方米土地,打造180万平方米中央文化生活区——万达东江城。

天眼查信息显示,福新工业园的经营实体正是此次一同被执行的河源福新创建,其由河源御海持有90%股份,由中华富星持有剩下10%的股份,而万达地产又持有河源御海100%的股份。

多个业务板块遭遇流动性风险

今年以来,万达一系列操作显示出它在资金上有着迫切需求。

今年1-2月,万达商管连发两笔高息美元债,息票率高达11%,两笔加一起7亿美元。

1月12日,在港交所上市的万达酒店发展有限公司发布公告称,公司控股股东万达商业地产海外有限公司已将其持有的全部普通股质押予贷款人,作为获提供贷款融资的抵押品。

除了在境外融资外,万达旗下另一核心板块商业管理公司的IPO也进展不顺。

今年3月21日,大连万达商管集团申请发行60亿元人民币债券遭证监会发问询函。根据申报材料披露,万达近三年及一期发行人筹资活动产生的现金流量净额分别为-245亿元、-320亿元、-113亿元和-182亿元。

监管部门要求补充说明筹资活动现金流量净额持续大额为负的原因及合理性,并评估对债券偿付的影响。如果万达不能在3个月内回复,这笔发债有可能会失败。

同时根据申请文件,珠海万达正申请在港交所上市,若不能于今年年底成功上市,万达商管需向投资者们支付约300亿元股权回购款。

其实,万达旗下面临资金压力的产业远不止地产、商业,还有文化影业和投资。

万达电影发布2022年业绩预告显示,公司营业收入95亿元至100亿元,净利润亏损13亿元至19.5亿元。万达电影近4年来净利润亏损超126亿元。同时,截至2022年第三季度,万达电影资产负债率达68.88%,创历史新高。

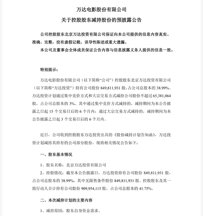
近期,万达方面开始频频减持万达电影股份。今年3月,万达电影控股股东万达投资一致行动人万达文化集团率先通过大宗交易减持2%的股份,套现约5.83亿元。

4月20日,万达投资又宣布拟减持3%的股份,按当日价计可套现9.53亿元。

责任编辑:刘万里 SF014

加载中...