新浪财经

“二阳”以轻症为主 广州多家医院最近有接诊新冠患者

新快报

关注

“胸痛、呼吸困难,拍片有肺部感染,检测是感染了新冠病毒”“班上32名同学,新冠检测6人阳性,4人复阳,2人初阳”……最近,一些广州市民在朋友圈晒出新冠抗原检测“阳性”结果,自去年底“中招”后,目前正经历“二阳”,还有网友表示全家都“二阳”了。

“五一”假期临近,疫情会否反复,疫苗是否有必要再接种等问题备受关注。对此,感染科专家表示,二次感染新冠风险的确正在逐渐增加,但不必恐慌,临床判断暂不会出现大规模感染风险

多数患者症状轻,但体内病毒多

4月24日,广东省第二人民医院呼吸与危重医学科副主任医师颜文森告诉记者,“最近在门诊接触了近20位新冠病毒感染阳性患者,其中二次感染的新冠患者有五六例,第一次感染(初次阳性)的患者较多。”

“目前,我们查到的新冠感染者的CT值都偏低(一般数值越低,体内病毒载量越多),因此,没阳过的人群被感染的风险就比较高,特别是同一家人。”颜文森说,“建议没有阳过的人群,尤其是没有打疫苗的人群,尽快接种疫苗。已经阳过的人群抗体水平都还不算低,不容易被感染,而且大多数人在公共场合都戴上了外科口罩。”

“我这边还没有收到什么重症病人,好像发热门诊有一些新冠病人,症状都还比较轻吧。”广州医科大学附属市八医院重症医学科主任邓西龙说。

“从目前发热门诊的情况来看,总体以轻症为主,一般是发热和流感样症状,其中有部分阳性病例是首次感染。”4月24日,广东省人民医院发热门诊主任黄晶接受记者采访时表示,由于前段时间是流感高峰期,市民普遍比较谨慎,有的人出现了感冒发烧症状,以为是流感,也会来发热门诊就诊,所以发现新冠感染比较及时。

“最近有接诊感染新冠患者,但不多,零星几例而已。”4月24日,南方医科大学南方医院感染内科彭劼主任医师接受记者采访时表示,目前接诊的患者与此前新冠病毒感染的病患症状差不多,以发烧、咳嗽、鼻塞、身体乏力酸痛等感冒症状为主。

彭劼主任表示,临床接诊患者中,有些是“二阳”。不过他提醒市民不必恐慌,根据临床判断,再次感染的群体,普遍会比第一轮感染的症状要轻。疫苗接种或既往感染留存下的免疫力仍能为个体提供一定程度的免疫保护。当然,也不排除极个别患者的症状会较重甚至加重。

“二阳”应对指南

●是否要“囤药”?

彭劼主任强调:“无论是流感还是新冠病毒,都有相应针对性治疗的抗病毒药物。但这些药物一方面价格较贵,另外也需在医生指导下使用。目前医院储备的抗病毒药物较为充足,因此,市民没有必要囤抗病毒药物。”

彭劼建议市民,退烧药、止咳药、血氧仪、温度计等家中常备物品,仍然可以继续备着

●需要再接种疫苗吗?

需不需要继续接种新冠疫苗,也是民众关注的话题。彭劼主任医师表示,鼓励大家接种疫苗特别是对于医护人员、特殊人群(教师等),还有未全程接种疫苗的人,尤其是在一轮感染高峰中没有测出来被感染的,要做好疫苗接种。

如果此前接种过疫苗,但相距不足6个月时间,或感染过新冠的市民,能否再次接种疫苗?彭劼肯定地回答:“可以的。”

至于目前接种的疫苗能否应对新的变异株XBB.1.16,彭劼称这个还没有相关的临床数据。“跟流感疫苗一样,也不能说接种了新冠疫苗,就有百分百的防护作用,总有病毒会突破人体免疫系统。”

●“五一”出行要注意什么?

彭劼提醒说,“五一”假期来临,人员出行、聚集活动增加,免疫力低下人群,尤其是老人、小孩特别是有基础疾病等人群要特别注意自我保护,在人多密闭的场所要戴好口罩、及时洗手。若出现发热症状,要首先考虑病毒感染的可能,及时前往医院发热门诊进行核酸、抗原检测,确认感染的是流感、新冠还是其他病毒,对症用药

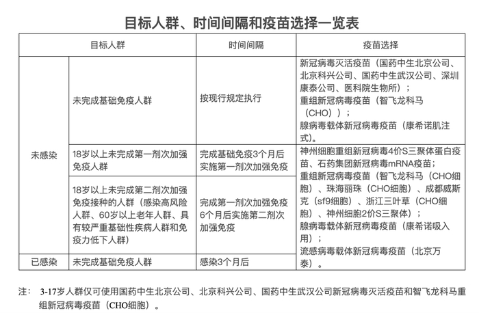
注意!接种疫苗间隔已调整

2023年4月10日,国务院联防联控机制印发《应对近期新冠病毒感染疫情疫苗接种工作方案》,调整了疫苗接种的间隔:

对于未感染且完成基础免疫的18岁以上人群,第一剂次加强免疫时间间隔由原来的6个月以上调整为3个月以上;

对于已感染且未完成基础免疫的人群,可在感染3个月后接种1剂次疫苗。接种间隔由原来的感染后6个月调整为感染后3个月。

眼科专家:明显眼红、持续剧烈眼痛应尽快就医

中疾控表示,印度和部分国外媒体报道,XBB.1.16可引起儿童眼睛发痒、发红(结膜炎),出现“粘眼”,非脓液。类似眼部症状在此前流行的新冠毒株感染病例中也有过报道。

“事实上,新冠病毒均会感染眼睛。不仅仅是XBB.1.16。”中山一院眼科教授万鹏霞接受新快报记者采访时表示,感染新冠后,会出现眼红、眼痛、眼痒、眼干、流泪、畏光等状况,严重的甚至有视物模糊、眼前被遮挡感等,此前刷爆朋友圈的网红毒株——“哭株”也是新冠眼病的一种表现。

万鹏霞特别指出,患者“阳”后需要使用解热镇痛抗感冒药以缓解发热、鼻塞、咽痛、头痛等症状,这些复方药物中常添加了苯海拉明或马来酸氯苯那敏等容易引起瞳孔散大的成分,“阳”后焦虑紧张不安的情绪等,都是青光眼大发作的诱因。很多患者误以为是新冠症状而延误诊治,最终导致视力不可逆的损害。因此,有青光眼家族史的患者,要注意避免使用此类药物,出现头痛、眼痛、看灯有彩虹光晕、视力下降的症状要及时就诊。

万鹏霞表示,如果只是单纯眼睛发红,轻微的异物感、刺痛、眼痒、流泪,通常是轻度结膜炎的表现,一般全身症状好转后眼部不适也能随之缓解。如果出现明显眼红、持续或剧烈眼痛、视力下降、大量分泌物等,建议在全身情况许可下,尽快就医。

新快报记者 黎秋玲  

部分内容综合羊城晚报

编辑:赵静明

校对:陈泽佳

获取资讯更新更快扫码下载新快报新闻客户端 

加载中...