新浪财经

类金融机构手册(2023年版)

贸易金融

关注

【正文】

本文聚焦类金融机构。

一、关于“类金融机构”基本内涵的讨论

目前看,“类金融机构”与金融机构之间的差异主要体现在身份认同上。

(一)传统金融机构范围界定

首先需要明晰金融机构的基础内涵及范围。金融机构是指从事金融业务且需要具备金融许可资质并接受金融监管部门监管的一类机构,大致可以从以下几个维度来理解:

1、银保监会的监管对象主要包括商业银行、政策性银行、开发性银行、住房储蓄银行、信托公司、保险公司及相关机构(主要指保险中介与保险资管)、理财子公司、金融租赁公司、汽车金融公司、消费金融公司、金融资产管理公司、金融投资公司、货币经纪公司、农村金融机构、企业集团财务公司、贷款公司等16大类。其中,商业银行包括国有大行、股份行、城商行、民营银行、农商行以及外资银行6小类,农村金融机构包括村镇银行、农村资金互助社、农信社、农村合作银行等4小类。

2、证监会的监管对象主要包括券商、基金、期货等三大类机构。其中,券商包括券商资管子公司、券商直投子公司,基金公司则包括公募基金管理公司、私募基金投资机构(由中基协负责监管)。当然,这里的私募是否属于金融机构目前存在争议,但整体上看已经趋同公募基金,同属于证监会的监管体系之下,因此我们这里将其归为金融机构类。

3、2009年11月央行发布的《金融机构编码规范》明确了32类金融机构,同时从2014年9月开始央行向“金融机构”发放唯一的《金融机构代码证》和金融机构代码。不过2009年发布的《金融机构编码规范》既未包括近年新诞生其它类别金融机构,如金融资产投资公司、理财子公司、券商资管子公司、基金子公司等,亦未将私募基金机构纳入。

(二)“类金融机构”的基本范畴:“7+4”共计11类金融组织

相较于传统金融机构而言,“类金融机构”的界定则显得不伦不类。不过,经过几年的实践,目前基本认为“类金融机构”主要包括七类金融组织,即小贷公司、融资担保公司、区域性股权市场、典当行、融资租赁公司、商业保理公司和地方AMC

1、一般认为,“类金融机构”以从事影子银行业务为主,通常被视为影子银行的一部分。按照这个界定标准,则可以参照国务院下发于2013年底下发的《关于加强影子银行业务若干问题的通知》即国办发(2013)107号文),其将我国影子银行分为三类:

(1)不持有金融牌照、完全不受监管的信用中介机构,具体包括新型网络金融公司、第三方理财机构等;

(2)不持有金融牌照,存在监管不足的信用中介机构,具体包括融资性担保公司、小额贷款公司等;

(3)机构持有金融牌照,但存在监管不足或规避监管的业务,具体包括货币市场基金、资产证券化、部分理财业务等。

实践中,普遍将以上三类被认定机构的前两类视为类金融机构。

2、2017年第五次全国金融工作会议后,中共中央、国务院联合印发的《关于服务实体经济、防控金融风险、深化金融改革的若干意见》(中发(2017)23号)首次明确将地方金融组织的监管职能划给地方金融监管部门,监管对象具体包括小额贷款公司、融资担保公司、区域性股权市场、典当行、融资租赁公司、商业保理公司、地方资产管理公司、区域内投资公司、农民专业合作社、社会众筹机构、地方各类交易所等11类。

这里的地方金融组织大致可以类比为“类金融机构”。

3、2017年以来,全国各地纷纷制定并发布了地方金融监督管理条例,地方金融组织被作为监管对象。如四川地方金融监督管理条例明确地方金融组织包括小贷公司、融资担保公司、区域性股权市场、典当行、融资租赁公司、商业保理公司、地方AMC、开展信用互助的农民专业合作社、从事权益类或者大宗商品类交易的交易场所等;河北地方金融监督管理条例明确地方金融组织包括小贷公司、各类交易场所、地方金融控股企业、地方AMC、融资担保公司、典当行、融资租赁公司、商业保理公司以及其它等。

4、2021年12月31日,央行发布《地方金融监督管理条例(草案征求意见稿)》,明确小贷公司、融资担保公司、区域性股权市场、典当行、融资租赁公司、商业保理公司和地方AMC等七类组织直接纳入监管,而地方各类交易场所、开展信用互助的农民专业合作社、投资公司和社会众筹机构等四类机构的风险防范、处置和处罚亦需参照适用。

5、从银保监会官网释放的信息来看,其将投资类咨询公司、理财公司、财富公司、典当行、私募基金、融资租赁、小贷公司、财务公司、互联网金融公司等均纳入“类金融机构”范畴,并将金融机构分为传统金融机构、类金融机构与非持牌金融机构三大类。

综上,基本可以认为,“类金融机构”主要包括“7+4”共计11类金融组织,小贷公司、融资担保公司、区域性股权市场、典当行、融资租赁公司、商业保理公司和地方AMC等直接纳入监管的7类金融组织以及地方各类交易场所、开展信用互助的农民专业合作社、投资公司和社会众筹机构等参照适用监管的4类金融组织。显然,这里的“类金融机构”并没有将私募基金机构和民间借贷纳入,原因可能是前者已由中基协负责监管,基本可以将其视为金融机构;后者则属于非金融组织,连“类”这个字也算不上。

(三)把握“类金融机构”的6个基本特征

在明确“类金融机构”的基本范畴后,需要把握其所具有的6个基本特征。

1、“类金融机构”定位于地方金融组织,其政策审批和管理部门以地方政府为主,央行、银保监会等以制定规则为主。同时其作业区域的地域性特征比较突出,更强调本地化经。

2、“类金融机构”往往是在政策的鼓励之下产生,监管往往较松,使得其既可以利用传统金融机构的高杠杆优势,又可以规避传统金融机构所面临的严监管。不过,这种优势在发展过程中可能会不断积累风险隐患,使得监管力度总体趋于加强。

3、“类金融机构”主要服务于正规机构无法或不愿触及的长尾客户,导致其存在明显资产质量隐患。因此,“类金融机构”能够稳定可持续发展的前提通常需要有足够多客户数量的支撑,同时需要不断延伸业务触角。

4、为应对客户质量不高、风险隐患较为突出的问题,“类金融机构”在作业时往往具有典型的非法集资、高利放贷、暴力催收等特征,这使得对“类金融机构”的整治相对更复杂。

5、“类金融机构”自身融资能力较弱,往往需要借助于传统金融机构(特别是银行)的力量才能维持其业务模式。因此,“类金融机构”最主要的经营模式是向传统金融机构让渡部分收益来获得资金支持,但也有可能使其隐藏的风险问题传导至传统金融体系。

事实上,在“类金融机构”与金融机构之间,前者的融资需求往往会成为后者高收益资产的来源,并且前者也可以通过各种创新设计来创造各式各样的资产类型。

6、“类金融机构”虽然从司法层面被认定为金融机构,但其与传统金融机构之间的业务往来并不算作同业业务,这显然是一个逻辑上的悖论,表明其中还有诸多细节的问题待明确。

(四)部分“类金融机构”市场情况简析

这里的数据主要采取监管部门的口径,不过数据上相对比较老。

1、截至2020年9月,我国共有融资租赁企业12154家,其中金融租赁71家、内资融资租赁412家、外资融资租赁11671家。可以看出外资融资租赁占比超过96%。

(1)整个融资租赁行业的合同余额达到6.51万亿。其中,金融租赁2.50万亿、内资租赁2.02万亿、外资租赁不到2万亿。

(2)目前全行业的注册资本约3.30万亿。其中,金融租赁为0.25万亿、内资和外资融资租赁分别为0.21万亿和2.84万亿万亿元。可以看出注册资本仅2000亿元左右的内资融资租赁企业,却撑起超2万亿的总资产规模,意味着其资产负债率高达90%左右,已经相当于商业银行的水平,高杠杆特征较为突出,且主要聚集于内资。

2、目前我国从事典当业务的企业数量和余额分别在9000家和900亿元附近。其中,超过50%的典当业务为房地产典当业务,30%为动产典当业务,另外不足20%则为财产权利典当业务。同时中国典当业务的1/4分布在上海,整体上以江浙沪等发达地区为主(东部地区的典当业务贡献了全国的75%以上)。

3、根据银保监会披露的数据,截至2019年末,全国融资担保行业共有法人机构5562家,实收资本11745亿元,融资担保在保余额27017亿元。可以看出,目前融资担保机构经营杠杆并不高(在保余额仅是其实收资本的1.50倍左右)。

4、根据银保监会披露的数据,截止2019年6月底,全国已注册商业保理企业12081家,较2018、2019年初分别增加4222家和540家;全行业注册资金8487亿元,较2018、2019年初分别增加1117亿元和457亿元,年保理业务量约5万亿元人民币。

5、根据中国人民银行公告的数据,截至2022年底,我国共有小额贷款公司5958家(较顶峰时的8965家已经累计下降3007家),从业人员57062人(较顶峰时的117344人已经累计下降60282人),拥有实收资本7634亿元(较顶峰时的8465亿元累计下降831亿元),贷款余额9086亿元(较顶峰时的9799亿元累计下降713亿元)。

6、根据银保监会披露的数据,目前全国共有59家地方资产管理公司。同时,根据《关于地方资产管理公司开展金融企业不良资产批量收购处置业务资质认可条件等有关问题的通知》(银监发〔2013〕45号)有关要求,各省(区、市)人民政府设立或授权的地方资产管理公司,必须经银保监会向金融企业公布名单后,方可开展金融企业不良资产的批量收购和处置业务。

二、“类金融机构”发展历程简述

(一)“类金融机构”源于民间借贷,其中典当业便可被视为最早的类金融机构,而诸如商业保理、融资租赁等则是在政策鼓励之下诞生。

1、1956年后央行下属的“小额质押贷款处”取代了典当行,十年之后的1966年随着“小额质押贷款处”被撤销,也意味着典当行在大陆暂时消亡。

2、暂停二十年的典当行于1987年开始恢复,并在全国各地大量设立。不过此时的典当业由于处于监管缺位时期,乱象频出(当时的乱象散布于整个金融行业),于是1995年公安部颁布了《典当业治安管理办法》,1996年开始典当业正式归于央行统一管理,并顺势颁发了《典当行管理暂行办法》。

3、2000年开始,对典当行的监管由央行调整至原国家经贸委,2001年8月原国家经贸委制订了《典当行管理办法》,2003年6月典当行的监管职能由原国家经贸委调整为商务部, 2005年商务部、公安部发布《典当管理办法》。

(二)2005年后,村镇银行、贷款公司、农村资金互助社以及小额贷款公司等机构的试点在部分省市展开,2008年5月银监会和央行决定扩大小额贷款公司在全国范围内的试点。

(三)整顿典当业的同时,1993年中国经济技术投资担保有限公司的成立标志着我国担保业正式拉开序幕,随后在1998年、2008年以及2018年三个比较明显的时间段为缓解实体经济特别是中小企业融资困境,国家对融资担保公司的政策态度均倾向于鼓励,合资类、民营类、股份制类等各式担保机构相继涌现。

(四)2009年商务部、财政部、央行、银监会和保监会等五部门联合发布《关于推动信用销售健康发展的意见》,提出开展商业保理试点,2012-2013年商务部连续印发419号文、919号文和680号文,在天津滨海新区、上海浦东新区重庆两江新区、苏南现代化建设示范区、苏州工业园区开展商业保理试点。

(五)2017年全国金融工作会议后,严监管的风声已经愈发明确,一些类金融机构开始出现抢注的现象,在主流金融机构业务发展频频受到压制的同时,类金融机构开始承载着诸多希望。但是2018年后一系列针对P2P、融资租赁、商业保理、小额贷款公司以及融资担保等层面的监管文件陆续发布,类金融机构像金融机构规范化运作并接受同金融机构类似的监管已成为政策共识。

三、部分“类金融机构”的监管要求分析

(一)融资租赁、融资担保与商业保理公司等三类机构的监管要求对比

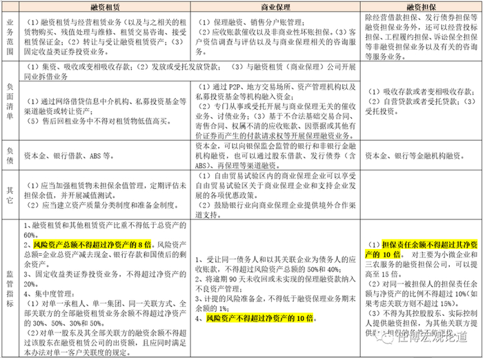
近年银保监会已相继发布了融资担保、商业保理公司、典当行与融资租赁公司的一系列监管文件,对其业务范围、负面清单以及监管指标等方面进行了明确。

1、政策对类金融机构的业务导向是希望其主营业务比较突出,在主营业务之外可以适度开展一些辅助业务,但禁止其变相开展银行业存款类机构的相关业务。

(1)在业务范围上,除主营业务外,融资租赁公司还可以开展固定收益类证券投资业务,融资担保公司既可以开展融资性担保业务亦可以开展非融资性担保业务,商业保理公司则可以开展保理融资、销售分类账管理、应收账款催收、客户资信调查等。

(2)在业务负面清单上,三类机构均明确不得开展或变相开展非法集资、存贷款业务以及行业内同业拆借业务,同时商业保理不能通过“类金融机构”来开展融资业务且明确要求商业保理公司不得专门开展催收、讨债业务,此外要求融资租赁公司不得通过P2P、私募机构以及地方交易所开展转让融资业务。

2、资金来源的丰富程度一定程度上影响着“类金融机构”的规模扩张动力,除资本金之外,三类机构均可以从银行等金融机构获得融资。当然对于融资租赁公司以及商业保理公司而言,其融资方式要更丰富一些。例如,融资租赁可以通过发行ABS的方式融资,商业保理则可以通过再保理、发行债券(含ABS)等方式进行融资。事实上现有的融资方式还可以进一步创新,只要有现金流的存在,再加上政策层面的些鼓励,这些类金融机构的融资也只是成本高低的问题。

3、政策还在杠杆水平上给予了明确限制,以避免类金融机构过度扩张,例如政策明确指出融资租赁、商业保理以及融资担保的风险资产总额(或担保责任余额)分别不得超过其净资产的8倍、10倍和8倍,因此8-10倍的杠杆水平基本上是政策标配。

此外,政策亦在业务集中度给予了明确限制。具体来看,对融资租赁公司,要求对单一承租人、单一集团、同一关联方式、全部关联方的全部融资租赁业务余额;对商业保理公司,要求受让同一债务人和以其关联企业为债务人的应收账款,不得超过风险资产总额的50%和40%;对融资担保公司,要求对同一被担保人的担保责任余额与净资产的比例不得超过10%(如果考虑关联方则不超过15%)。

(二)小贷公司:大的方向应是明确的,异地展业会受限制

2020年11月2日,银保监会和央行联合发布《网络小额贷款业务管理暂行办法(征求意见稿)》,不过到目前为止这份文件的正式稿仍未下发,表明当前针对小贷公司的监管方向仍未完全明确。当然,从大的方向来看,《网络小额贷款业务管理暂行办法(征求意见稿)》的基本理念仍应会遵守,如未经批准小贷公司不得跨省级行政区域开展业务等。

此外,我们判断,《商业银行互联网贷款管理暂行办法》也应作为小贷公司后续展业的一个基本参考,即原则上小贷公司受到的监管约束不应弱于上述文件,特别是在授信限额、出资比例与集中度管控等方面。

(三)地方交易所:监管方向为“控制数量、严禁跨区经营及强调私募属性

2017年后,整个金融行业开始面临强监管环境,地方交易场所亦未能幸免。

1、针对区域股权交易中心,其监管方向主要包括限制数量、严禁跨区经营以及强调私募属性等几个方面,主要政策文件包括2017年1月20日国务院印发的《关于规范发展区域性股权市场的通知》(国办发(2017)11号)以及2017年5月3日证监会发布的《区域股权市场监督管理办法》(证监会第132号令)。具体看,

(1)之前已设立运营机构的省级行政区域内,不再设立;尚未设立的,可设立一家。

(2)已设立两家及以上运营机构的,省级人民政府要推动整合为一家。

(3)不得为所在省级行政区域外的企业私募证券或股权的融资、转让提供服务。

(4)实行合格投资者制度,即投资经验达到2年以上、具备较强风险承受能力且金融资产不低于五十万元人民币的自然人。

2、针对地方金交所,监管方向主要包括严禁跨区经营、强调私募属性等两个方面。主要政策文件为2020年9月证监会发布《关于进一步做好金融资产类交易场所清理整顿和风险处置工作的通知》,相关要求如下,

(1)未经批准,不得备案、发行、销售金融产品或者私募基金产品。不得为网贷平台、房企、金融机构、融资租赁等公司融资或者进行业务合作。

(2)不得向个人销售或变相销售产品,已经销售的必须逐步清理。

(3)不得异地开展业务,以省(直辖市、自治区)为范围限定。

(4)严禁为股东或或者关联方提供自融或者担保。

(5)存量金交所严格执行清理整顿,同时不得新增。

(6)受疫情影响,清理整顿截止时间由原2020年底延迟至2021年6月。

2022年9月30日,清理整顿各类交易场所部际联席会议第七次会议在北京召开,其指出经合力清理规范,地方交易场所、私募基金领域增量风险得到有效控制,“伪金交所”非法金融活动得到有效遏制,重点类别交易场所风险处置工作有序推进,交易场所数量持续下降,地方政府属地责任进一步压实强化;各类“伪私募”“假私募”得到有效清理,存量风险持续收敛,“僵尸机构”有序出清。不过,此次会议同时也指出,重点类别交易场所风险有待化解,部分地区仍有大办金融交易场所的冲动,存在金融泛化,缺乏商业模式,先天不足和监管缺位并存,存量交易场所过多、过乱,“小散弱”问题依然突出。这意味着,在清理整顿地方交易场所方面,和存量整顿相比,明晰其定位可能才是长久之计。

四、近年针对“类金融机构”的整体监管导向梳理

(一)总体维度

1、整体监管架构

鉴于一行两会在传统金融机构监管方面的丰富经验,第五次全国金融工作会议明确地方资产管理公司等地方金融组织由银保监会制定规则,地方实施监管及风险处置。

2018年4月之后,央行和银保监会负责拟定P2P、小额贷款公司、地方AMC的监管规则,银保监会从商务部手里接过了融资租赁、商务保理以及典当行等的监管职能,证监会则负责私募机构以及地方交易场所的规范监管。

2、监管力度不断增强

(1)由于“类金融机构”能够有效缓解实体经济融资需求无法从正规金融机构得到满足这一困境,因此最开始时的政策态度往往是倾向于鼓励和扶持的,即“睁一只眼、闭一只眼”。这主要是因为,“类金融机构”一方面解决了普惠金融领域长尾客户的投融资需求(如供应链金融等),另一方面其和传统金融机构之间又有着各种各样的合作并广泛从事着金融类业务(如发行融资租赁、保理ABS等)。不过上述情况也导致对“类金融机构”的监管存在一定的缺位现象,如行业运行规则主要有央行、银保监会以及商务部来负责,而更多的监管职能则由源于原国家经贸委的商务部负责。

(2)2017年第五次全国金融工作会议之后,政策层面对“类金融机构”的监管力度不断增强,且预计将持续较长一段时期。这主要是因为,“类金融机构”从事的金融业务多属于影子银行业务(以信用中介业务为主),且杠杆经营特征较为突出。因此,政策层面在规范限制影子银行业务的同时,对“类金融机构”的监管也越来越严,整体导向便是明确市场主体必须在拥有金融牌照的前提下开展金融业务,以使其在开展金融业务的过程中受到监管,即金融委会议所强调的“将金融活动全面纳入监管,对同类业务、同类主体一视同仁”。

3、《非存款类放贷组织条例》和《防范和处置非法集资条例(草案)》为顶层设计

有两份文件将会对“类金融机构”监管起到顶层设计作用,即《非存款类放贷组织条例》和2020年12月21日国务院常务会议通过的《防范和处置非法集资条例(草案)》。

(1)2020年12月31日对外公示的“司法部对十三届全国人大三次会议第9323号建议的答复”显示“司法部目前正会同人民银行、银保监会制定《非存条例》草案”。据悉该草案拟对小贷公司、典当行等不吸收公众资金的放贷组织的市场准入、业务活动及监督管理作相应规定,明确互联网非存款类放贷组织的准入和监管规则,严格规范贷款广告、网络放贷信息等活动,并专章规定债务催收行为。

(2)《防范和处置非法集资条例(草案)》则规定省级政府对本行政区域内防范和处置非法集资工作负总责,并对非法集资的行政、刑事责任和资金清退、非法集资参与人应承担的后果等作了严格规定,可以说弥补了P2P、互联网金融等民间金融行为的法律监管空白,同时明确有以下行为,应当进行非法集资行政调查,其他有关部门应当予以配合:

第一,设立互联网金融企业、资产管理类公司、投资咨询类公司、各类交易场所或者平台、农民专业合作社、资金互助组织以及其他组织筹集资金的;

第二,以发行或者转让股权、募集基金、销售保险,或者以从事理财及其他资产管理类活动、虚拟货币、融资租赁、信用合作、资金互助等名义筹集资金的;

第三,以销售商品、提供服务、种植养殖、项目投资、售后返租等名义筹集资金的;

第四,无实质性生产经营活动或者虚构资金用途筹集资金的;

第五,以承诺给付货币、实物、股权等高额回报的形式筹集资金的;

第六,通过报刊、电视、电台、互联网、现场推介、户外广告、传单、电话、即时通信工具等方式传播筹集资金信息的。

(二)对“类金融机构”的监管力度逐步向传统金融机构靠拢

2020年12月29日,最高院给广东省高院《关于新民间借贷司法解释适用范围问题的批复》(法释(2020)27号)中明确“经征求金融监管部门意见,由地方金融监管部门监管的小额贷款公司、融资担保公司、区域性股权市场、典当行、融资租赁公司、商业保理公司、地方资产管理公司等七类地方金融组织,属于经金融监管部门批准设立的金融机构,其因从事相关金融业务引发的纠纷,不适用新民间借贷司法解释”。

可以看出,“类金融机构”似乎已经被认定为真正的金融机构,而政策层面在规范正规金融机构的同时,更重要的一个方向是全面约束从事信用中介业务的“类金融机构”,并将其朝着正规金融机构的方向来引导。一旦被纳入“金融机构”范围,意味着其将受牌照管理、准入许可、严格监管等各种约束。例如,网络借贷机构按照小额贷款公司、消费金融公司等进行规范;融资租赁公司参照金融租赁公司进行规范;地方AMC参照全国性AMC进行规范;区域性交易场所参照沪深交易所进行规范等等。

(三)强化本地化监管导向,明确“类金融机构”不得跨省异地展业

2021年10月19日,银保监会对其官网留言的答复中表示“虽然《融资租赁公司监督管理暂行办法》和《关于加强商业保理企业监督管理的通知》等文件对融资租赁公司、商业保理企业异地经营没有明确监管要求,在监管导向上,除反向保理和承租人或出卖人为集团内关联企业的融资租赁业务外,支持融资租赁、商业保理企业主要服务本地、深耕本地市场,且不鼓励注册地和实际经营地脱节或者在注册地只保留少数职能部门、其他部门跨省市办公的做法”。这意味着,强化“类金融机构”本地化展业的监管导向已经非常明确,即“类金融机构”应当坚持服务本地原则,在地方金融监督管理部门批准的区域范围内经营业务,原则上不得跨省级行政区域开展业务。

与之相对应,近年来政策部门亦明确金交所应当恪守合规性、区域性、非涉众的原则,不得直接或间接向个人销售产品、不得跨省异地展业。

(四)实施名单制管理和差异化监管,建立常态化退出机制

“类金融机构”虽然整体规模较小,但数量庞杂,风险地域性特征较为突出。为此,近年来监管总体是按照“回归本源、突出主业、扶优限劣”的原则,对“类金融机构”实行名单制管理和差异化监管,以推动其“减量增质”。

具体来看,根据实缴资本比例、合规经营水平以及数据报送等情况,建立名单制管理制度,并对主业突出、特色鲜明、风险可控的机构在业务范围、地域范围、资金来源等方面给予政策倾斜,对不符合监管要求的机构则研究完善市场退出和风险处置的制度机制。

(五)强化“类金融机构”的“地方”与“金融”两大属性

“类金融机构”本身被定位为地方金融组织,其具有“地方”与“金融”两大属性,这里的“地方”并突出“省级”。具体看,

1、省级政府要对地方金融组织履行监督管理和风险处置属地职责,对省级行政区域内防范和处置非法集资工作负总责。同时,省级政府对“类金融机构”的审批权限不得下放并颁发许可证,其中设立区域性股权市场应当经省级政府公示并证监会备案。

其中,“类金融机构”合并、分立或减少注册资本,变更业务经营区域范围,变更持有5%以上股权的股东、实控人等,还应经省级地方金融监督管理部门批准。

2、非金融机构、不从事金融活动的企业,在名称和经营范围中不得使用“金融、贷、融资担保、股权交易、典当、融资租赁、商业保理、地方资产管理、交易所、交易中心、理财、财富管理、股权众筹、资金互助、信用互助”等字样及其他类似字样,这相当于明确了上述机构的“金融”属性。

(六)对部分“类金融机构”的特别监管要求

1、针对地方各类交易场所,明确其不得开展连续集中竞价交易、非法证券期货活动以及其它禁止开展的活动,不过从事实物商品、劳务、房屋等交易的场所和经国务院、金融管理部门批准从事金融产品交易的场所不受限制。

2、农村信用互助业务应严格限于社员内部,不得用于合作社自身生产经营和对外投资、放贷,不得以任何形式吸储或变相吸储,不得以任何形式承诺支持固定回报。

3、投资公司不得以许诺还本付息或给予其他投资回报等方式向不特定对象募集资金,不得公开传播募集资金信息,不得以任何形式从事须经批准的金融业务。

同时,开展私募基金、各类金融产品代销、金融投资咨询等金融业务的投资公司应按规定取得业务牌照或完成登记备案。

4、面向不特定对象公开开展股权融资等业务并承诺回报的社会众筹机构(不包括仅组织资金捐赠、不以任何方式获取回报的),地方金融监督管理部门应当负责清理,限期退出。

五、本次机构改革表明,针对“类金融机构”的监管架构可能会发生较大变化

(一)构建以中央金融管理部门地方派出机构为主的地方金融监管体制

1、过去较长一段时期,针对“类金融机构”的监管架构一直存在定位不清、政出多门、风险处置与责任主体不明等问题,如中央金融管理部门及其派出机构与地方政府对“类金融机构”的监管职责权限、中央金融管理部门之间(如一行两会)的职责权限等均存在较多冲突以及各地金融监管尺度不一、专业性不强、为发展而监管等情况较为突出。

这些问题的存在使得地方金融风险不断,如私募融资和短期融资违约频发问题、以及关联交易界限不清和腐败问题严重等等。

2、本次机构改革明确建立以中央金融管理部门地方派出机构为主的地方金融监管体制,地方政府设立的金融监管机构专司监管职责,不再加挂金融工作局、金融办公室等牌子。这意味着,针对“类金融机构”的监管架构实际上已经发生变化,即“类金融机构”的监管主体将由中央金融管理部门的地方派出机构和地方政府设立的金融监管机构共同监管,且大概率以前者为主,进一步明确了针对“类金融机构”的监管为中央事权。

所以我们看到,2021年12月31日央行发布的《地方金融监督管理条例(草案征求意见稿)》(意见反馈截止时间为2022年1月30日)至今仍未发布正式稿,其原因可能在于该文件需要根据最新的机构改革方案进行调整。

(二)后续进一步完善针对“类金融机构”监管的几点建议

近年的实践表明,针对“类金融机构”的监管还有许多需要改善与深思的地方。

1、是否还有必要区分传统金融机构与“类金融机构”?“类金融机构”既然从事的是金融业务,那么原则上应该将其统一纳入到监管框架中,不应再有区分,否则在实践中会产生很多问题,避免这种定位混乱的现象成为中国特色。

2、是否还有必要对从事同一类业务的机构给予区分?如金融租赁公司与融资租赁公司之间、金融AMC与地方AMC之间等等。基于这个角度,建议可以考虑借鉴全国性银行与地方性银行的经验,将非银金融机构进一步分为全国性非银金融机构和地方非银金融机构,而“类金融机构”则应被归为地方非银金融机构。

3、既然业务上趋同,那么对“类金融机构”的监管口径不应过度松于传统金融机构。

4、既然“类金融机构”被定位为地方金融处置,那么从风险防范与处置的角度来看,“类金融机构”的异地展业应受到严格限制。这意味着,后续金融监督管理部门应对“类金融机构”的跨省作业出台相关规定。

5、虽然本次机构改革方案明确地方政府设立的地方金融监督管理机构专司监管职责,但这种设想无疑过于理想化,从属于地方政府的地方金融监督管理机构很难做到。目前看,“中央金融管理部门的地方派出机构与地方政府设立的金融监督管理机构”模式似乎在参照“国家统计局调查总队与地方统计局”的“一套人马、两块牌子”模式,不过这种模式的有效性很值得商榷,建议可以考虑给予进一步优化。

加载中...