2023年全球特种气体行业市场现状及发展前景预测 全球特种气体行业市场规模约为106.8亿美元【组图】
前瞻网
转自:前瞻产业研究院
行业主要上市公司:金宏气体(688106)、巨化股份(600160)、昊华科技(600378)、雅克科技(002409)、华特气体(688268)等。
本文核心内容:全球特种气体行业市场规模
全球特种气体行业发展历程
气体是现代工业的基础原材料,在国民经济中有着重要的地位和作用,是石化、化工、冶金、电子、医疗和食品等行业不可或缺的原料。我国气体行业发展起步较晚,以往钢铁企业、化工企业的气体车间或气体厂主要从事自用气体的生产。
20世纪80年代,外资开始进入中国气体市场,通过收购、新设等方式建立气体公司,向国内气体用户提供气体产品。随着气体供应商供气模式的引入,国内企业原有的气体车间、气体厂、供气站等纷纷发展为独立的气体公司,逐步形成了我国气体行业,推动了我国气体市场的发展。
21世界,随着智能手机、人工智能、仿生机器人、物联网、MEMS等应用的飞速发展,对集成电路的要求复杂化带动了特种气体的发展。特种气体中的电子特气大多应用于集成电路、半导体中。特种气体被称为半导体、平面显示材料的“粮食“和“源头”,是半导体制造不可或缺的战略物资。
2022年全球特种气体行业市场规模约为106.8亿美元
根据Grand View Research公布的数据,2022 年全球特种气体市场规模为 106.8 亿美元,主要在制造、电子和医疗保健应用领域的适用率不断提高预计将推动增长。由于各种医疗应用领域(即复苏过程、麻醉和机械通气)中高纯度和惰性气体的消耗量不断增加,特种气体有望在医疗保健领域获得青睐。它还用于磁共振成像(核磁共振)。不断增长的显示器市场是电子应用中增加特种气体消耗的重要因素。市场增长可归因于占整个市场大部分份额的医疗保健和电子终端用途行业对特种气体的需求不断增加,以及经济状况的改善促进了中国和印度对电子产品的高需求。
医疗保健应用将成为特种气体市场中最大的部分
根据Grand View Research公布的数据,预计医疗保健应用将成为特种气体市场中最大的部分,到 2022 年将占 26% 以上。由于医疗应用的适用性提高,医疗保健行业的偏好增加正在推动行业增长。医疗保健行业不断增长的需求一直是特种气体应用的主要推动力。随着产量和应用的增加,在预测期内,加工特种气体领域对特种气体的需求将进一步推动。制造业占2022年全球需求市场份额的19%以上,大部分可归功于大型制造业和特定应用对超高纯度和其他特种气体的要求。
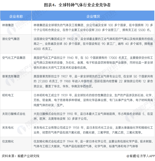
全球特种气体行业竞争者
全球从事特种气体生产及销售的企业竞争者有林德集团、液化空气集团、空气化工产品集团、普莱克斯集团、昭和电工等。
预计2028年全球特种气体行业市场规模约为190亿美元
根据全球工业气体发展趋势,结合新兴经济体发展速度和工业建设水平,未来数年全球特种气体市场规模将以年均9.9%的速度增长,2028年,预计全球特种气体市场规模将有望超过190亿美元。
更多本行业研究分析详见前瞻产业研究院《中国特种气体行业发展前景预测与投资战略规划分析报告》,同时前瞻产业研究院还提供产业大数据、产业研究、产业规划、园区规划、产业招商、产业图谱、产业链咨询、技术咨询、IPO募投可研、IPO业务与技术撰写、IPO工作底稿咨询等解决方案。
更多深度行业分析尽在【前瞻经济学人APP】,还可以与500+经济学家/资深行业研究员交流互动。