新浪财经

知晓|6~14℃,北京部分医院五一假期门急诊安排来了!这个区人才引进最高给100万购房补贴!通州1893套公租房来了!

劳动午报

关注

今日天气

星期六,今日多云,气温6~14℃

风力:西南风转西北风 2级

空气质量:

紫外线强度:

洗车指数:适宜

特别关注

转需!北京部分医院五一假期门急诊安排来了

北京协和医院

● 东单院区

2023年4月29日(周六)-5月1日(周一):停诊

2023年5月2日(周二)-5月3日(周三):全天门诊

● 西单院区

2023年4月29日(周六)-5月1日(周一):停诊

2023年5月2日(周二)-5月3日(周三):半天门诊

 国际医疗部(东单院区、西单院区)

2023年4月29日(周六)-5月1日(周一):停诊

2023年5月2日(周二)-5月3日(周三):半天门诊

● 特别提醒

2023年4月23日(周日):按周二门诊进行安排

2023年5月6日(周六):按周三门诊进行安排

放假期间,东单院区急诊24小时开放。有就诊需要的患友可合理安排就诊时间,并做好个人防护措施。

首都儿科研究所

一、急诊

(一)内科急诊、外科急诊、耳鼻咽喉头颈外科急诊,24小时。

(二)骨科急诊、眼科急诊、口腔科急诊,8:00-22:00。

二、感染科,24小时。

三、临床科室安排白班门诊,部分科室有小夜班门诊,白班门诊时间:8:00-11:30 13:00-16:30;小夜班门诊时间:17:00-21:30。

四、刘晓雁工作室,4月29日上午、5月1日全天、2日全天、3日上午,门诊时间:8:00-11:30 13:00-16:30。

五、4月23日按周二班次出诊;5月6日按周三班次出诊。

六、以实际挂号信息为准。

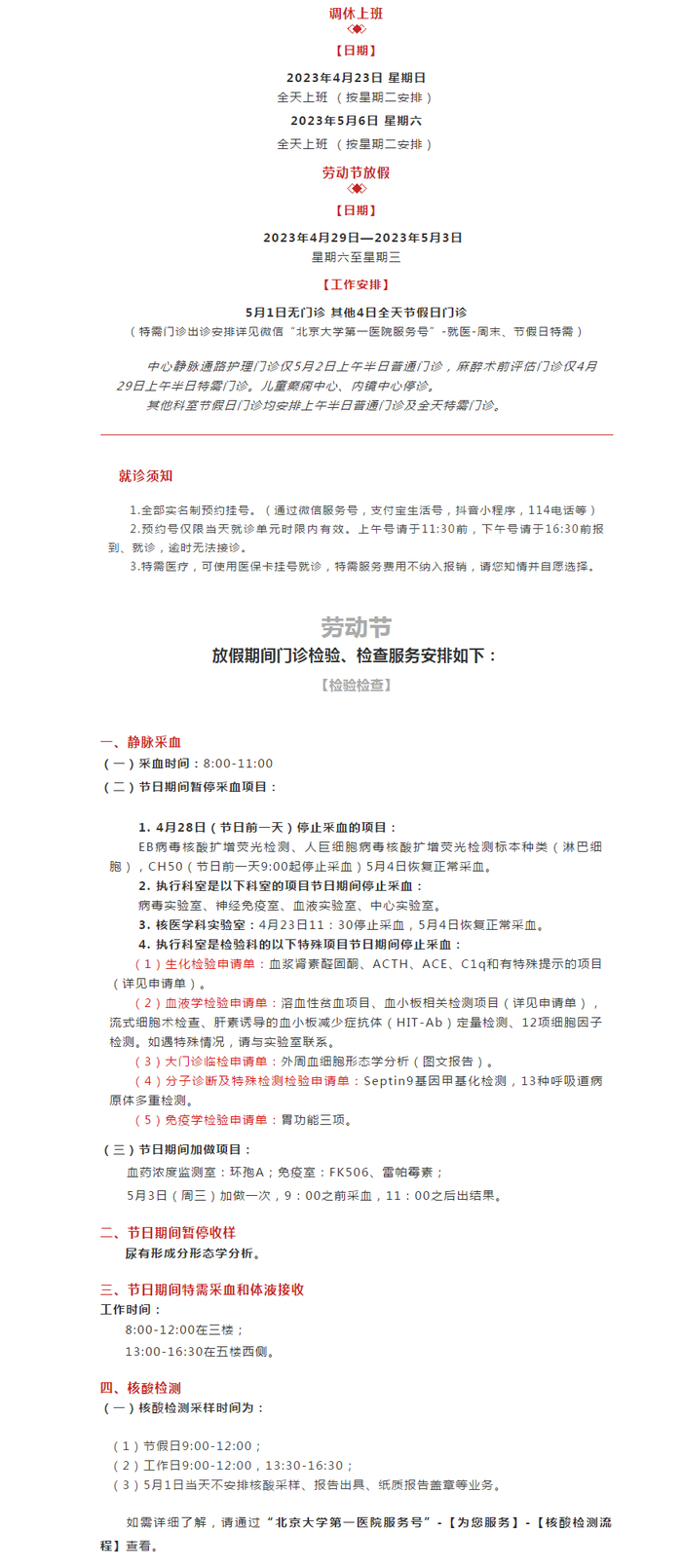
北京大学第一医院

北京安贞医院

4月29日至5月3日全日普通门诊,出节假日专家门诊。

特需门诊5月2日全天开放。

4月23日(星期日)出周二门诊、5月6日(星期六)出周三门诊。

急诊、发热门诊、肠道门诊24小时开放。

北京朝阳医院

门诊具体安排

4月23日(周日),专家门诊按周日安排,专业门诊按周二安排;

4月29日(周六),专家门诊按周六安排,专业门诊按周六安排;

4月30日(周日),专家门诊按周日安排,专业门诊按周日安排;

5月1日(劳动节),法定假日专家门诊自然停诊,专业门诊按周日安排;

5月2日(周二),专家门诊按周二安排,专业门诊按周六安排;

5月3日(周三),专家门诊按周三安排,专业门诊按周六安排;

5月6日(周六),专家门诊按周六安排,专业门诊按周三安排。

劳动节放假期间,急诊24小时开放。

门诊实行非急诊全面预约挂号措施,请提前预约就诊。

民航总医院

门诊时间安排

(一)2023年5月1日上午半日门诊。

(二)2023年4月29日、30日、5月2日、3日全天门诊。

(三)专家专科门诊安排另行通知。

急诊、发热门诊、肠道门诊24小时医疗服务照常

非急诊患者全面预约就诊,预约挂号方式:民航总医院各楼层自助机、民航总医院微信公众号、114预约挂号微信公众号、114电话预约、支付宝小程序。

北京市和平里医院

2023年4月29日、4月30日、5月1日、5月2日、5月3日均为全天假日门诊。2023年5月4日恢复全天全科室正常门诊。

上午挂号时间:07:30-11:30;出诊时间:08:00-12:00

下午挂号时间:12:30-16:30;出诊时间:13:00-17:00

出诊科室及日期安排如下

应急总医院

一、急诊科、发热门诊24小时开诊。

二、儿科8:00-21:00开放急诊。

三、普通门诊

1、4月29日至5月3日全天开诊科室:心血管内科、呼吸内科、消化内科、内分泌科、神经内科、老年病科、肾内科、骨科、普外肿瘤科、妇产科、耳鼻喉科、中医科、儿科、皮肤科、口腔科(东区)、综合门诊(东区)、中医科2。

2、4月29日至5月3日上午半天开诊科室:肿瘤内科、泌尿外科/泌外肿瘤科、眼科、康复医学科。

3、针灸科(东区)4月30日全天开诊;4月29日、5月1日至3日仅上午半天开诊。

四、专家门诊和专病门诊

部分科室专家门诊开诊,出诊信息详见应急总医院公众号、APP或114预约挂号。所有专病门诊停诊。

北京市宣武中医医院

4月29日(周六)至5月3日(周三),门诊放假五天,急诊24小时接诊。

5月1日(周一)上午半日门诊。

出诊科室科:

呼吸科、外科、周围血管科、针灸科、推拿按摩科、妇科、儿科、眼科、耳鼻喉、皮科。

4月23日(周日)、5月6日(周六),正常上班。分别按照周二、周三门诊安排出诊。

北京市回民医院

1、4月29日至5月3日为劳动节假期,其中5月1日为法定节日,全天放假。门诊停诊,急诊及犬苗门诊24小时提供服务。

2、4月29日至4月30日与5月2日至5月3日,为法定假日,每日上午半日门诊,急诊及犬苗门诊24小时提供服务。

3、4月23日与5月6日普通门诊全天开诊,专家门诊及专科门诊暂停。

北京市垂杨柳医院

北京回龙观医院

北京市普仁医院

门诊安排

4月23日(周日)全日门诊,出诊科室为:心血管内科、消化内科、呼吸内科、内分泌、神经内科、中医科、眼科、耳鼻喉科、口腔科、骨科、外科、泌尿外科、皮肤科、妇科、儿科、中医骨科、针灸科(院本部)

4月29日(周六)全天假日门诊,出诊科室为:心血管内科、消化内科、呼吸内科、内分泌、神经内科、中医科、眼科、耳鼻喉科、口腔科、骨科、外科、泌尿外科、皮肤科、妇科、儿科、中医骨科、针灸科(院本部)

4月30日(周日)半天假日门诊,出诊科室为:心血管内科、消化内科、呼吸内科、内分泌、神经内科、中医科、眼科、耳鼻喉科、口腔科、骨科、外科、泌尿外科、妇科、儿科

5月1日(周一) 门诊休息。

5月2日(周二) 全天假日门诊,出诊科室为:心血管内科、消化内科、呼吸内科、内分泌、神经内科、中医科、眼科、耳鼻喉科、口腔科、骨科、外科、泌尿外科、皮肤科、妇科、儿科、中医骨科、针灸科(院本部)

5月3日(周三) 全天假日门诊,出诊科室为:心血管内科、消化内科、呼吸内科、内分泌、神经内科、中医科、眼科、耳鼻喉科、口腔科、骨科、外科、泌尿外科、妇科、儿科

5月4日(周四) 恢复正常门诊。

5月6日(周六) 全日门诊,出诊科室为:心血管内科、消化内科、呼吸内科、内分泌、神经内科、中医科、眼科、耳鼻喉科、口腔科、骨科、外科、泌尿外科、皮肤科、妇科、儿科、中医骨科、针灸科(院本部)

提示

*请您提前预约挂号,按照预约时间取号就诊。

*康复科、放疗科请按科室预约前来就诊。

*节假日期间体检中心休息、无残疾鉴定。

门诊治疗中心安排

时间:同门诊时间。

内容:采血、注射等。

急诊安排

①急诊24小时开诊,口服开药最长3天,输液最长1天,期间长期开药患者,请您择期就诊;为了您的诊疗安全,急诊不接外带注射及输液。 

②体温37.3℃的患者请到医院东门外往北100米“发热门诊”筛查(24小时开诊)。

③腹泻≧3次/日的患者请到医院东门外往北100米“肠道门诊”筛查(24小时开诊)。

新闻速递

财政部:今年预计免除国家助学贷款利息23.25亿元。

央行:截至3月末已有83个城市下调首套房贷利率下限。

国家医保局:加强医保基金监管,严厉打击欺诈骗保。

减轻作业负担!国家中小学智慧教育平台上线高质量基础性作业。

两部门:剧本娱乐经营场所不得设置在住宅建筑内。

民生在线

日前,教育部公布了2022年度普通高等学校本科专业备案和审批结果。在京高校新增这些专业——

最高给100万购房补贴!北京房山引才聚才11条发布。

燕保·台湖家园等19个项目1893套公租房房源即将面向通州区保障性住房轮候家庭配租,申请登记时间为4月23日10点至4月27日17点。

北京钟鼓楼:4月21日至5月5日延长开放时间至19:00。

医保异地直接结算!北京大兴首批共有25家名单公布。

2024(第十八届)北京国际汽车展览会将于2024年4月25日-5月4日在北京中国国际展览中心顺义馆举行。

健康一刻

预防3大高发癌症!这份攻略请收好

01

预防肺癌:远离“三霾五气”

“三霾”指的是室外的雾霾、室内的烟霾和心里的阴霾。

“五气”则指的是:

  • 室外大气污染,包括可吸入颗粒物PM2.5。

  • 室内的烟气,包括一手烟、二手烟等。

  • 厨房的油烟气,像中式煎炸爆炒产生的烟气。

  • 房屋装修装饰材料中的可挥发性的有害气体,像苯和甲醛。

  • 长时间心里生的闷气。

02

防结直肠癌:做好“动、吃、戒”

■ 动:坚持体育锻炼,避免肥胖。

■ 吃:健康膳食,增加粗纤维、新鲜水果摄入,避免高脂、高蛋白饮食。

■ 戒:戒烟限酒,避免其对消化道长期的炎性刺激。

03

防胃癌:从“口”入手

■ 外出聚餐使用公筷。

■ 饮食上要降低食盐摄入,少吃腌制、烟熏、油煎食物及红肉、经加工肉类,增加蔬菜和水果摄入。

■ 吃东西要细嚼慢咽,生活上戒烟限酒。

北京劳动者之歌

曾晓芃:全国劳动模范

北京市疾控局局长

编辑:石楠

    加载中...