新浪财经

【最全】2023年中国海水淡化行业上市公司全方位对比(附业务布局汇总、业绩对比、业务规划等)

前瞻网

关注

转自:前瞻产业研究院

行业主要上市公司:巴安水务(300262)、双良节能(600481)、碧水源(300070)、沃顿科技(000920)等

本文核心数据:中国海水淡化上市公司业务布局;中国海水淡化上市公司业绩表现

海水淡化行业上市公司汇总

海水淡化行业产业链条长,涉及领域广,包括海水淡化设备制造、海水淡化工程服务/咨询以及海水淡化工程建设等环节。总体来看,海水淡化行业上市企业较少,海水淡化设备制造环节上市企业较多,服务/咨询等环节部分水务企业也能够提供相关业务,海水淡化工程主要由工程建设企业进行承包建造。中国海水淡化行业上市公司汇总如下:

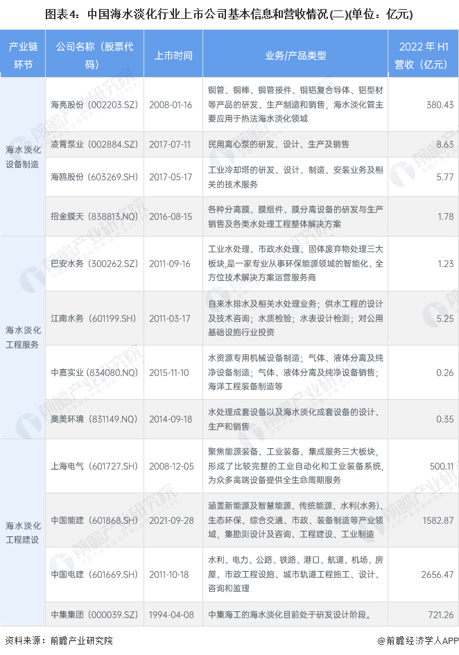
海水淡化设备制造:双良节能(600481.SH)、津膜科技(300334.SZ)、碧水源(300070.SZ)、沃顿科技(000920.SZ)、天秦装备(300922.SZ)、久立特材(002318.SZ)、天壕环境(300332.SZ)、全信股份(300447.SZ)、力源科技(688565.SH)、中金环境(300145.SZ)、唯赛勃(688718.SH)、宝钛股份(600456.SH)、海亮股份(002203.SZ)、凌霄泵业(002884.SZ)、海鸥股份(603269.SH)、招金膜天(838813.NQ)等;

海水淡化工程服务:巴安水务(300262.SZ)、江南水务(601199.SH)、中嘉实业(834080.NQ)、奥美环境(831149.NQ)等;

海水淡化工程建设:上海电气(601727.SH)、中国能建(601868.SH)、中国电建(601669.SH)、中集集团(000039.SZ)等。

从企业区域分布来看,我国海水淡化上市企业较多的省份包括北京、江苏、上海、浙江等,均为制造业较为发达,且经济发展较好的地区。此外,由于上游海水淡化设备制造和海水淡化后续的金属再利用环节还具有资源密集型特征,因此在西部地区的陕西、贵州等也有均有上市企业分布。

海水淡化行业上市公司基本信息

从入场时间来看,中国海水淡化行业竞争者中上市公司成立时间较早,几乎没有在近十年内成立的企业;从注册资本来看,中国海水淡化行业相关上市公司注册资本普遍在亿元以上,如经营表现较好的碧水源,注册资本达36亿元。从企业标签看,招金膜天企业标签最多,获得过企业技术中心、高新技术、专精特新、专精特新小巨人、科技小巨人、瞪羚企业等称号。

从海水淡化行业的上市企业已有的公开信息分析,专利信息相对较多的企业是双良节能,其中发明专利171条;员工总数最多的则是碧水源,员工总数为6108人;技术人员相对最多的是中金环境,技术人员总数为781人。

海水淡化行业上市公司业务布局对比

从区域布局来看,部分企业在国内外均有开展业务,其中奥美环境的产品还出口至“一带一路”国家;部分企业仅在国内开展业务,且业务范围地域性较强,如归属地在贵阳的沃顿科技,将近90%的营收来自本地业务,其余10%的营收来自北京地区。业务布局方面,海水淡化上市企业均具备一定的技术能力,在反渗透膜、超滤膜、海水淡化设备等方面均已取得良好的技术突破。

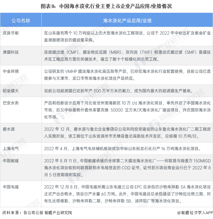
海水淡化行业上市公司产品应用/业绩对比

从企业产品应用和经营业绩来看,2022年,中国海水淡化上市企业的业务不仅在国内市场开展,国际海水淡化业务也非常活跃。如,2022年12月,碧水源参与的山东鲁北海水淡化厂二期工程进入实施阶段;中国电建总承包的沙特朱拜勒3A海水淡化项目正式产出合格水,项目产能可达60万吨。

海水淡化行业上市公司最新业务动向/规划

从企业最新动向或规划来看,中国海水淡化上市企业科研技术创新热度高,陆续有企业获得技术进步奖励或专利授权。业务规划方面,津膜科技与重庆水务集团签订合作协议,协同开展业务;巴安水务从盐湖提锂入手,为研发海水提锂技术积累经验。

更多本行业研究分析详见前瞻产业研究院《中国海水淡化产业发展状况调研与投资战略规划分析报告》,同时前瞻产业研究院还提供产业大数据、产业研究、产业规划、园区规划、产业招商、产业图谱、产业链咨询、技术咨询、IPO募投可研、IPO业务与技术撰写、IPO工作底稿咨询等解决方案。

更多深度行业分析尽在【前瞻经济学人APP】,还可以与500+经济学家/资深行业研究员交流互动。

加载中...