新浪财经

【干货】合成树脂行业产业链全景梳理及区域热力地图

前瞻网

关注

转自:前瞻产业研究院

行业主要上市公司:中国石化(600028)、中国石油(601857)、上海石化(600688)、圣泉股份(605589)、彤程新材(603650)等

本文核心数据:合成树脂产业链图谱;合成树脂区域格局;合成树脂上市公司业务布局

合成树脂产业链全景图谱

合成树脂是制造合成纤维、涂料、塑料、胶粘剂、绝缘材料等的基础原料,通常可分为通用树脂和专用树脂。从产业链来看,合成树脂行业上游主要包括苯酚、糠醛、甲醇、甲醛、聚合MDI、双酚A等基础原材料;合成树脂下游是以塑料制品、涂料等为主营业务的轻工业,涵盖了农用薄膜、建材、家电、汽车零部件、乳胶漆等子行业,下游细分种类多达几百种,细分产业更为分散。

合成树脂产业链上游原材料供应企业主要有中国石化、中国石油、茂化实华沈阳化工等石化企业;中游研发生产合成树脂产品的企业主要有圣泉集团、彤程新材、星辉环材、宏昌电子、光华股份等企业;通过塑料助剂等材料可将合成树脂进一步加工得到塑料制品,该生产环节主要参与企业有佛塑科技、道恩股份等。

合成树脂产业区域分布

从产量的区域分布来看,2022年,我国合成树脂产量排名前五位的省份为浙江省、江苏省、山东省、内蒙古、广东省,5省区产量共达到5228.86万吨,合计占全国总产量的46.0%;其中,浙江省2022年合成树脂产量达1387.96万吨,占比为12.2%。

从企业区域分布来看,中国合成树脂上市公司主要分布在广东、江苏、上海、浙江等地区,主要系合成树脂下游是以塑料制品、涂料等为主营业务的轻工业,应用领域较多,在工业、制造业发达的地区需求较大。其中,广东地区的上市公司数量最多,代表企业有茂化实华、宏昌电子、星辉环材等;江苏地区代表企业有永悦科技、兴业股份等。

合成树脂行业上市企业业务布局

从企业业务布局来看,中国石化和中国石油是我国生产合成树脂的重要企业,两家企业合成树脂产量占全国产量的25%以上,但企业业务较多,合成树脂业务占比不高;圣泉集团、彤程新材、星辉环材等企业合成树脂业务占比均在60%以上,其中圣泉集团的酚醛树脂、呋喃树脂产销量规模位居国内第一、世界前列;区域布局方面,我国合成树脂上市企业主要在国内开展业务,部分企业有少量的海外业务。

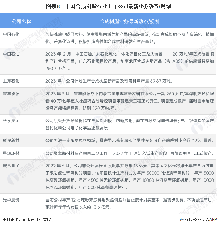
合成树脂行业上市企业最新业务动态/布局

从企业最新业务动态或规划来看,各企业积极开发建设合成树脂生产项目,增强企业合成树脂产品的供给能力。如中国石油的广东石化项目,项目投产后可为企业增加250万吨/年的合成树脂产品产量;宏昌电子在2022年6月非公开发行了A股股票,使用4.2亿元的募集资金投资年产8万吨的电子级功能性环氧树脂项目。

更多本行业研究分析详见前瞻产业研究院《中国合成树脂行业市场前瞻与投资规划分析报告》,同时前瞻产业研究院还提供产业大数据、产业研究、产业规划、园区规划、产业招商、产业图谱、产业链咨询、技术咨询、IPO募投可研、IPO业务与技术撰写、IPO工作底稿咨询等解决方案。

更多深度行业分析尽在【前瞻经济学人APP】,还可以与500+经济学家/资深行业研究员交流互动。

加载中...