持续打假!这家央企紧急声明:这11家公司都是假冒的
证券时报网
又见央企打假!
中钢集团:11家公司冒名使用“中钢”字号
中国中钢集团有限公司(中钢集团)发布声明称,近期公司发现,中钢金烨国际贸易有限公司、中钢有色(北京)科技有限公司等11家公司冒名使用了“中钢”字号,对公司品牌造成了严重侵权。鉴于这11家公司并非中钢集团下属公司,公司郑重澄清并声明如下:
中钢集团并未授权上述公司使用“中钢”字号,亦无任何隶属或管理关系。若因上述公司的任何行为导致任何纠纷或任何相关责任均与中钢集团无关,公司已要求上述公司立即停止该类侵权行为,并依法开展相关维权行动。
同时,中钢集团提醒广大消费者和社会各界人士注意,列表之外还存在个别冠以“中钢”字号的类似企业,请注意通过国家企业信用信息公示系统等方式进行甄别,提高警惕,注意防范风险!对于未经有效授权擅自使用“中钢”字号的任何企业或个人,构成侵权的,中钢集团将依法采取维权措施,严肃追究法律责任!
据公司官网信息,中钢集团主要从事冶金矿产资源开发与加工,冶金原料、产品贸易与物流,相关工程技术服务与设备制造,是一家为冶金工业提供资源、科技、装备集成服务,集矿产资源、工程装备、科技新材、贸易物流、投资服务为一体的大型跨国企业集团。
目前,中钢集团旗下有三家上市公司,分别是中钢国际(000928)、中钢天源(002057)、中钢洛耐(688119)。
“假央企”屡见不鲜
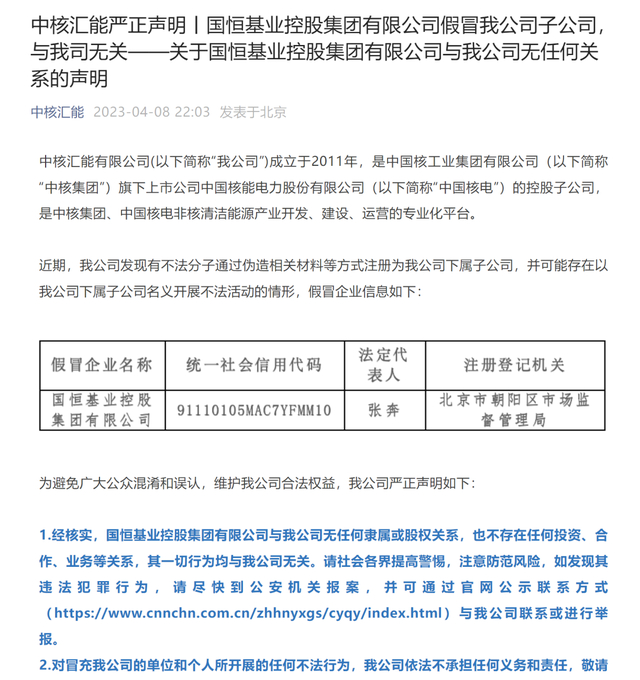
近期,证券时报·e公司持续报道“假央企”事件,4月8日晚间,央企中国核电旗下控股子公司中核汇能接连通过其官网、微信公众号发布严正声明,指出一家全名为国恒基业控股集团有限公司(以下简称“国恒基业”)的企业,通过伪造相关材料等方式注册为中核汇能下属子公司,并可能存在以中核汇能下属子公司名义开展不法活动的情形。
无独有偶,4月9日,中国国有企业结构调整基金(简称“国调基金”)亦通过官微公告称,近期,该基金发现有名为“国恒基业控股集团有限公司”的机构未获得该基金认可或授权,通过变更工商信息等方式,将企业登记为国调基金出资企业,并可能以国调基金出资企业的名义开展经营活动。(《)
假央企、伪国企的出现已非个案,长此以往,国资主体深受其扰,也影响公平竞争的市场环境。在此背景下,国务院国资委及中央企业持续发力打击假冒企业。更多内容请看《》
例如,去年9月20日,国务院国资委公布假冒中央企业名单(第二批),随后不久,“这175家都是假央企”的词条登上微博热搜榜,显示出舆论及市场对假央企、伪国企的高度关注。更多内容请看《》
彼时国资委的公告显示,部分中央企业近期对外公告了一批假冒国企名单,明确有关公司及其下设各级子公司均为假冒国企,与中央企业无任何隶属或股权关系,也不存在任何投资、合作、业务等关系,其一切行为均与中央企业无关。国资委将中央企业公告的假冒国企名单汇总公布,请社会各界提高警惕,注意防范风险,如发现其违法犯罪行为,尽快到公安机关报案。
而在2021年10月21日,华润、中钢集团、中核集团、中国诚通等26家中央企业通过官网、微信公众号等多种渠道,合计对外公告353个假冒国企。次日,国务院国资委进行了汇总公布,即为第一批假冒中央企业名单。更多内容请看《》
此前有知情人士向证券时报·e公司记者透露,中央企业对违规挂靠(含股权代持)等的清理进度达到了七成左右。更重要的是,无论是被挂靠的国企还是其他市场参与主体,都有了防范意识,可以识别出假冒企业,进而主动向市场监管部门、公安机关举报,有力支持了清理工作的推进。
责编:彭勃