新浪财经

食物过期到底还能不能吃?不过放心,这5种没有保质期!

媒体滚动 2023.04.13 11:00

转自:科普中国

有人说,食品只要过了保质期一天,哪怕外观没有任何变质的迹象,也不能吃了。这是真的吗?

01

什么是保质期?

市面上绝大多数的食品都有标注保质期,买东西的时候看看标签就能清楚的了解到某食品的生产日期和保质期,在这期间食用属于最佳食用日期。

关于保质期,我国《GB7718-2011 预包装食品标签通则》中表明:

在保质期内的产品完全适于销售。

在这个日期之内的食品品质是最好的,当超过了保质期后,食品可能会变质,营养也会随之下降。

02

保质期是怎么确定的?

很多人可能会有疑问,食品包装上的保质期是怎么确定的?莫不是按照生活经验随便写上去的吧?

这还真不是随便写的!保质期是对食品品质的保障,要想给一类食品确定下来保质期可不是一件容易的事情。

中国食品工业协会在 2017 年的时候颁发了团体标准《食品保质期通用指南》,其中对保质期的通用要求以及如何确定保质期都做了明确的规定。

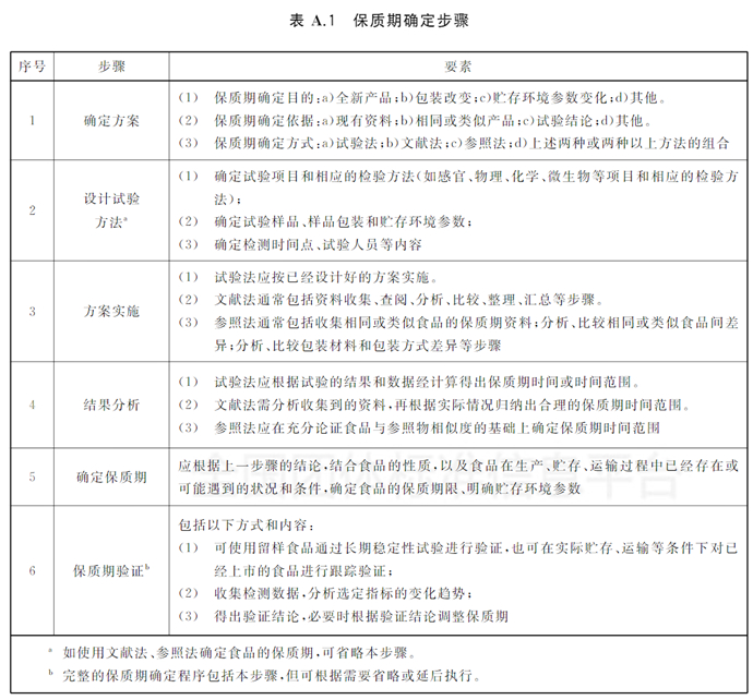
要想确定一款产品的保质期,生产厂家首先要对其做食品保质期稳定性试验,其次保质期确定的基本程序要有六个步骤:

确定方案、设计试验方法、方案实施、结果分析、确定保质期和保质期验证。

除此之外,还需要考虑到其他影响食品安全风险的因素,比如不同贮存温度下的微生物风险等。

所以,食品包装上的保质期可不是随便写上去的,在保质期之内的食物可以放心购买并食用。

如果商品过期了,对于销售者来说是不允许继续售卖的,而对于消费者来说是不建议购买的。

03

过期食物还能吃吗?

过期食物可能会变质,但不是一定会变质。

食品的保质期不是最后可以食用的期限,只是在告诉你,如果在这个日期之前吃,它的品质、味道、营养保留等是最好的。

即便是过期的食物,只要没有腐败变质、没有异味大多还是可以吃的。

特别是水分含量比较少的食物以及含含盐较高的食物,它们的保质期一般都比较长,基本可达到 6 个月以上,比如牛肉干、饼干、方便面、蛋卷、果脯蜜饯、火腿肠、调味酱、辣酱、罐头等。

而一些保质期很短的食物,由于杀菌不彻底,微生物容易繁殖,哪怕只是过期了一两天,安全起见都最好别吃。

比如巴氏杀菌的牛奶、新鲜果汁、现烤蛋糕或面包、冷鲜肉等。

不过需要提醒的是,即便有些食物没有过期,如果储存方式不对,也可能已经不能吃了。

生活中很多食物都需要冷藏、避光储存,但如果你在开封后没有按照包装上的提示储存,而是放在了室温或者阳光直射的地方,这会加速微生物的繁殖,让食物变质。

比如厨房里常用的蚝油,标签上明确提示开封后要冷藏,而很多人都只是放在了室温下储存;

再比如烹调油标签上注明需要密封、常温避光保存,如果开封后没有密封、避光,或者买回来直接放在了阳光充足的阳台上,这都会加速变质的过程,可能还没到保质期就已经不能吃了。

图库版权图片,不授权转载

04

这些食品没有保质期

1、蜂蜜:民间一直有这样的说法:蜂蜜可以永久保存。甚至有人问“蜂蜜是不是可以放上千年?”

啊……这……难道一罐蜂蜜还要祖祖辈辈的传下去吗?就不能传点别的吗?

实际上蜂蜜确实很耐储存,蜂蜜中 75.6% 的成分都是糖,包括葡萄糖和果糖等,只有 22% 的水分以及其他少量营养成分。

密封条件下,蜂蜜的水分活度很低,微生物生长会受到抑制,所以保质期很长。

一罐不开封的纯蜂蜜,保质期真的很长很长。

但至于能不能存放上千年?理论上不太可能。

需要注意的是,保存蜂蜜只需要密封放在阴凉干燥处就行,不要放冰箱。否则会凝固并出现白色结晶,吃的时候很费劲。

不过虽然纯正的蜂蜜很耐储存,但是因为以下 2 点原因,蜂蜜的包装上必须得有保质期:

①《预包装食品标签通则》中规定:只有酒精度大于等于 10% 的饮料酒、食醋、食用盐、固态食糖类、味精,这些是可以不在包装上标示保质期的。其他任何食物都必须要有保质期,蜂蜜也不例外。

②蜂蜜购买回家后是要开封食用的,还会频繁的用工具挖蜂蜜来吃,也可能会掺进去水和其他污染物,增加空气接触和微生物入侵的机会,会降低保存期限。

2、盐:很多人买盐的时候会发现:盐的包装上竟然只有生产日期,而没有保质期!是不是标签遗漏了?

并不是!根据《预包装食品标签通则》中规定,盐是可以不标注保质期的。

不过,也有部分盐会标注保质期,这部分盐中普遍含有额外添加的成分,比如沙棘盐、粉盐等。

图库版权图片,不授权转载

3、白糖根据《预包装食品标签通则》中规定,白糖是可以不标注保质期的。

因为白糖的化学性质稳定,水分少、糖分高,不利于微生物繁殖,很耐储存。

不过需要密封放在阴凉干燥处,否则容易受潮,会增加被微生物污染的风险。

即使白糖没有保质期也不建议一次买太多,虽然不容易变质,但长期储存可能会氧化变黄。

这可能是因为白糖的贮存期变色的微量色素异戌二烯衍生物和多酚类衍生物成分含量高所致。部分水解多肽跟还原糖的醛和酮基的美拉德反应也起了作用。[2]

4、食醋:根据《预包装食品标签通则》中规定,食醋也是可以不标注保质期的

醋的PH比较低,可以抑制微生物的生长,耐储存。

但醋很容易挥发,储存太久食用价值可能会下降,口感也会变差,开封后一定要密封保存。

5、酒:《预包装食品标签通则》中规定,对于酒精度大于等于 10% 的饮料酒,也是可以不标注保质期的。

生活中我们经常会听人说“陈年老酒、香气浓郁”。新酒入口辛辣,刺激性强,而陈酒口感绵甜柔和。

这是因为新酒中醇类含量较高,青草味、糟香和醇味强度高于陈酒;

而陈酒中微量的香气物质更为丰富,大部分的酯类、有机酸、醛酮类在陈酒中高于新酒,焦香、水果香、甜香和酸味强度高于新酒。

香气物质越高,酒就越香,感官评价也越高,这也是人们热衷于陈年老酒的重要原因。[3]

总结:

食品的保质期代表的是,如果在这个日期之前吃,食品的品质、味道、营养保留等是最好的。

所以,即便食品过了保质期,也不一定就不能吃了。

只要没有腐败变质、没有异味,大多还是可以吃的,特别是水分含量比较少的食物以及含糖含盐较高的食物。

但是,一些保质期很短的食物,如果杀菌不彻底,微生物容易繁殖,哪怕只是过期了一两天,安全起见也最好别吃。

作者|薛庆鑫 注册营养师

审核 | 陈 然 中粮营养健康研究院 副研究馆员(科学传播)/高级工程师

来源:科学辟

加载中...