新浪财经

甲钴胺与维生素B12是同一种药吗?具体如何使用?

市场资讯 2023.04.10 19:55

转自:医学界

2023年3月29日,第八轮集采于海南省陵水县正式开标,共有174家企业的252个产品获得拟中选资格,这些产品中包括5个甲钴胺产品。

那么甲钴胺如何使用?医保限制有哪些?

甲钴胺 vs 维生素B12,有何区别?

维生素B12分为活性和非活性两大类。维生素B12只有在体内转化为甲钴胺和腺苷钴胺后才能发挥作用。因此,活性维生素B12包括腺苷钴胺和甲钴胺两个,而腺苷钴胺需要经过甲基化变成甲钴胺才能发挥神经养护作用。其中甲钴胺不经过肝脏代谢,可直接进入血液、脑脊液,促进核酸、蛋白质、磷脂合成,修复损伤神经,改善周围神经病变。

甲钴胺的临床应用

甲钴胺是一种内源性的辅酶B12,参与一碳单位循环,在由同型半胱氨酸合成蛋氨酸的转甲基反应过程中起重要作用。

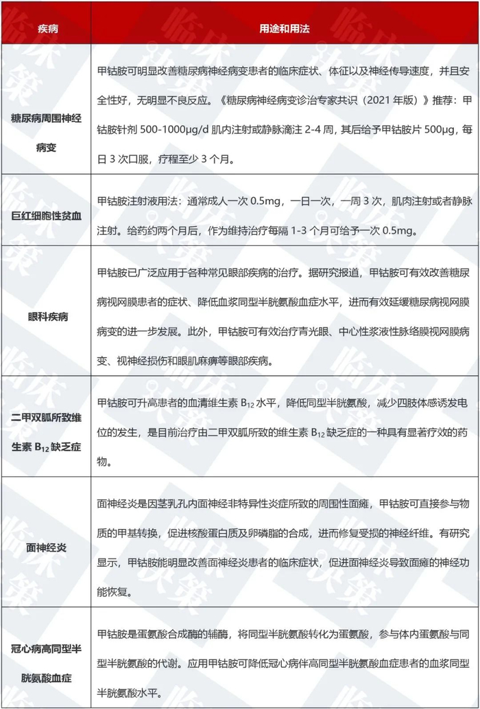
临床应用一览

用药注意这3点

1、甲钴胺具有光敏性,在静脉用药调配过程中应尽量避光操作,减少药品与光线的接触,进而保证药品质量和临床用药的安全性和有效性。

2、注射时:避免同一部位反复注射;避开瘢痕、硬结及发炎的地方;避开神经分布密集的部位,选择肌肉较厚,离大神经、大血管较远的部位。推药时,注意患者有无不适。

3、从事汞及其化合物的工作人员,不宜长期大量使用。甲钴胺与汞可形成甲基汞,损伤肾、脑和肺等器官。

甲钴胺注射液的医保限制

按照医保局的文件规定,甲钴胺注射制剂仅限用于有禁食医嘱或者因吞咽困难等而无法使用口服制剂的维生素B12缺乏性巨幼红细胞性贫血参保患者,如果用于糖尿病神经病变的参保患者,则违反医保用药规定,费用将不予报销。

这主要是由于目前循证医学证据仅支持长期口服甲钴胺可能对糖尿病周围神经病变有一定帮助,而短期静脉使用甲钴胺可能优于口服则相对缺乏证据。因此,现有医保政策限制甲钴胺注射液用于糖尿病周围神经病变的治疗是有合理性的。

参考文献:

[1]曹原,司继刚.甲钴胺注射液的临床使用和管理[J].儿科药学杂志,2017,28(6):3.

[2]中华医学会糖尿病学分会神经并发症学组,时立新,朱大龙,等.糖尿病神经病变诊治专家共识(2021年版)[J].中华糖尿病杂志,2021,13(6):18.

[3]黄震国,申圣爱,太鸿梅,等.甲钴胺对二甲双胍所致维生素B12缺乏症的疗效[J].糖尿病新世界,2020,23(5):2.

[4]甲钴胺说明书.

加载中...