新浪财经

2023年中国叉车制造行业细分产品市场现状分析 叉车电动化转型成效显现【组图】

前瞻网

关注

转自:前瞻产业研究院

 行业主要上市公司:杭叉集团(603298)、诺力股份(603611)、安徽合力(600761)、柳工(000528)、中国龙工(3339)等

本文核心数据:政策导向;电动叉车销量;电动叉车出口量;电动叉车出口结构;氢燃料电池布局

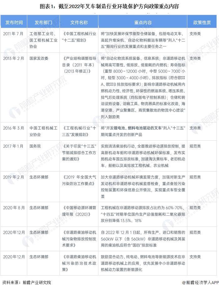
“双碳”背景下,政策护航与监管两手齐抓

为响应2020年提出的“3060”碳达峰和碳中和目标,中央政府层面从减排目标、防治技术和支持政策等方面为发展电动化的工程机械指明方向,严格管理和控制高排放非道路车辆的使用,引导、鼓励、支持淘汰高排放机动车和非道路移动机械。

2021年电动叉车销售量占比近六成

在“双碳”背景下,电动叉车因更具有节能环保和经济效益,符合国家节能减排、调整能源消费结构的经济政策,能顺应工业车辆环保化、高效化、智能化的发展趋势,将成为未来叉车行业发展的重要驱动力。2016年以来,电动叉车销量占叉车总销量的比重逐年爬升。2021年,电动叉车销售量占比已接近六成,体现出对内燃叉车的强劲的替代倾向,其中电动步行式仓储叉车(第III类车)占比达到48%。

电动叉车出口量持续攀升

从出口结构来看,我国电动叉车出口占比逐年提高,2015年电动叉车出口量首次超过内燃叉车,海外市场电动叉车渗透率不断提升,目前电动叉车取代内燃叉车已成为主要趋势。在此背景下,我国电动叉车行业技术水平也不断提升,在国际市场上竞争力不断增强,使得国产电动叉车较内燃叉车更受海外市场青睐。

从具体数据来看,2021年我国电动叉车出口量大增84.79%,2022年增速回落,实现电动叉车出口31.37万辆。

电动步行式仓储叉车出口增长强劲

从出口海外的电动叉车细分类别来看,电动步行式仓储叉车出口量从2013年的2.18万台增长到2021年的19.87万台,复合年均增长率达31.84%,高于电动叉车总体水平。同时,电动步行式仓储叉车出口量占同期电动叉车总出口量的占比也由2013年的64.55%增长到了2021年的84.70%,呈现稳定上升的趋势。

前景预测:制造业拉动叉车制造行业发展

2021年中国制造业投资增速加快,预示了制造业将在未来一段时间保持增长趋势。从中长期看,“十四五”规划建议强调制造业是发展经济的着力点,提出加快发展先进制造业,建设制造强国,而制造业的发展将直接带动对各类叉车产品的需求。根据过去五年我国叉车销量的复合增速预测,未来五年销量仍保持较快增长,到2028年,中国叉车销量有望超过160万台,而电动叉车销量占比有望达到七成。

更多本行业研究分析详见前瞻产业研究院《中国叉车制造行业产销需求预测与转型升级分析报告》,同时前瞻产业研究院还提供产业大数据、产业研究、政策研究、产业链咨询、产业图谱、产业规划、园区规划、产业招商引资、IPO募投可研、IPO业务与技术撰写、IPO工作底稿咨询等解决方案。

更多深度行业分析尽在【前瞻经济学人APP】,还可以与500+经济学家/资深行业研究员交流互动。

加载中...