新浪财经

伪造银行回单、私刻公章、虚构合同!6年虚增收入562亿!

会计雅苑

关注

会计雅苑注:

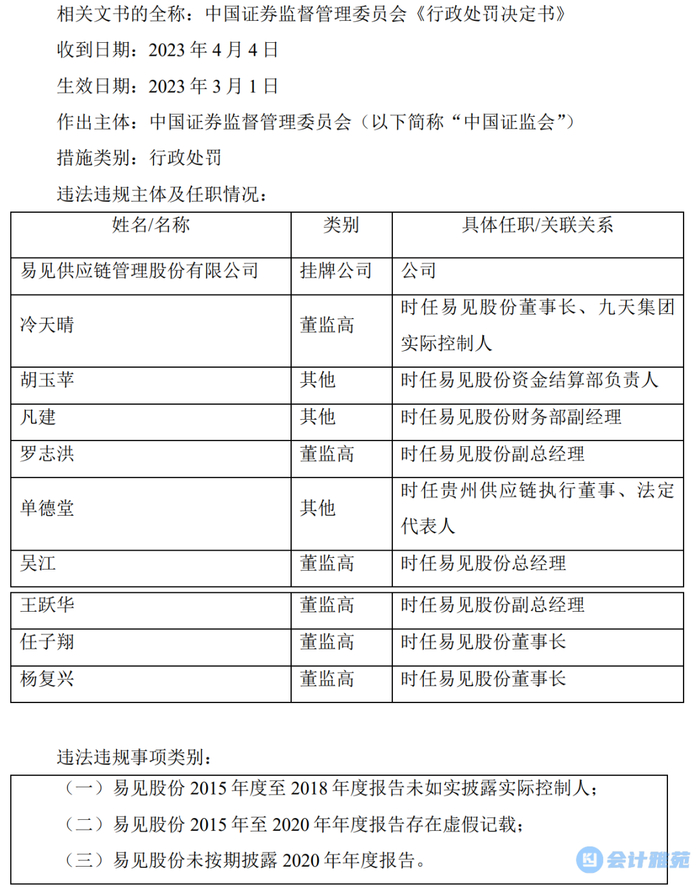
2022年5月18日,*ST易见(600093)发布公告称,公司收到上交所《关于易见供应链管理股份有限公司股票终止上市的决定》,根据有关规定,上交所决定终止公司股票上市。

因2020年度经审计的期末净资产为负值、财务会计报告被出具无法表示意见的审计报告,*ST易见自2021年7月7日起被继续实施退市风险警示。2022年4月27日,*ST易见披露了2021年年度报告,2021年度经审计的期末净资产为-49.72亿元。大华会计师事务所(特殊普通合伙)对公司2021年度财务会计报告出具了无法表示意见的审计报告。上述情形属于《上海证券交易所股票上市规则》第9.3.11条规定的股票终止上市情形。

易见股份 2015 年至 2020 年年度报告存在虚假记载

(一)易见股份虚增银行存款、应收票据

2015 年,易见股份通过伪造银行回单,虚构银行承兑汇票背书转让记录及开具没有真实交易背景的商业承兑汇票入账等方式,虚增应收票据2,979,150,000.00 元和银行存款 1,208,436,000.00 元。

2017 年,易见股份采用与 2015 年相同的手法,虚构银行承兑汇票背书转让记录,虚增应收票据 706,920,000.00 元。

上述行为导致易见股份披露的 2015 年和 2017 年年度报告存在虚假记载。

(二)易见股份虚增收入及利润

2016 年度至 2020 年度,易见股份利用之前开展过真实业务的核心企业以及有点肥科技等 21 家公司,通过私刻其他企业的公章、虚构基础购销业务合同和单据、伪造代付款及保理业务合同等方式开展虚假供应链代付款业务、虚假商业保理业务和虚假供应链预付款业务,虚增收入和利润。此外, 2015 年度至2020 年度,易见股份为完成业绩承诺,大量开展无商业实质的供应链贸易业务,并通过体外个人账户向贸易对手方支付贸易差、服务费、贴现息等费用,扩大收入规模,粉饰经营业绩,虚增贸易收入和利润。

1、易见股份虚构供应链代付款业务

易见股份以云南滇中供应链管理有限公司(以下简称“滇中供应链”)、深圳市榕时代科技有限公司(以下简称“榕时代”)等为主体虚构代付款业务,虚构基础购销关系,伪造合同、核心企业付款指令、银行回单和商业承兑汇票等合同单据,虚构代付款业务,在 2016 年至 2018 年以代付款名义持续滚动将资金转出给九天集团,并虚增代付款业务服务费收入和利润。

经查, 2016 年至 2019 年,易见股份虚假代付款业务累计代付资金21,009,373,211.41 元,各年虚假代付款业务相关的服务费收入和利润(虚增服务 费 收 入 金 额 与 影 响 利 润 总 额 金 额 一 致 ) 分 别 为 475,428,999.81 元 、791,560,816.95 元、 606,029,348.11 元、 8,622,570.70 元,分别占当年合并报表营业收入总额的 2.94%、 4.96%、 4.18%、 0.06%, 占当年合并报表利润总额的48.16%、 66.54%、 59.48%、 0.99%。

2、易见股份开展虚假商业保理业务

易见股份通过下属子公司深圳滇中商业保理有限公司(以下简称“滇中保理”)、霍尔果斯易见区块链商业保理有限公司(以下简称“霍尔果斯保理”)、 榕时代提供商业保理服务,以保理业务名义持续滚动将资金转出给九天集团,并虚增保理业务收入和利润。

经查,易见股份与 51 家房地产公司、有点肥科技等 21 家公司以及云南跃坦矿业有限公司、上海远畅国际贸易有限公司、上海东坦国际贸易有限公司、云南远畅投资有限公司、云南鸿实供应链管理有限公司、上海今瑜国际贸易有限公司、广东钜太国际贸易有限公司、江苏筑正实业有限公司、江苏丹灿实业发展有限公司、福清耀点贸易有限公司、福州恋韵贸易有限公司、福州市鼓楼区嘉视贸易有限公司等公司的保理业务均为虚假业务。易见股份虚假保理业务的资金由九天集团统筹使用。易见股份虚构保理业务涉及的核心企业均未开展过保理相关的基础购销业务。

经统计, 2016 年至 2020 年,易见股份虚假商业保理业务账面累计投放本金 53,443,863,132.31 元,确认保理利息和服务费收入 2,623,229,043.04 元,产生利润总额 2,623,229,043.04 元,截至 2020 年末账面应收保理款(本金)、应收利息(保理利息)、应收账款(服务费)共 8,817,871,542.90 元。

3、易见股份虚构供应链预付款业务

2020 年,易见股份通过下属子公司滇中供应链、 贵州易见供应链管理有限责任公司(以下简称“贵州供应链”)、贵州易泓供应链管理有限公司与有点肥科技等 21 家公司、江苏佰匡纳实业有限公司、贵州盘江电投天能焦化有限公司等发生虚假供应链预付款业务。截至 2020 年末,虚假供应链预付款业务形成预付账款余额 4,271,549,342.36 元。

4、易见股份开展无商业实质的供应链贸易业务

2015 年至 2020 年期间,易见股份以滇中供应链、贵州供应链为实施主体,先后建立多个贸易条线开展有色金属等大宗商品的供应链贸易业务,以销售总额确认收入,以采购总额结转生产成本,以销售收入与采购成本的差额确认利润。经查,上述供应链贸易业务中的部分大宗有色金属条线业务无商业实质,九天集团还指使易见股份通过体外账户将购销业务产生的价差返还给交易对手方,并向对方支付业务相关的服务费、贴现息等,实质上虚增了易见股份的营业收入和营业利润。2015 年至 2020 年,易见股份通过虚假供应链贸易业务 虚 增 收 入 金 额 分 别 为 4,441,377,299.56 元 、 11,290,221,694.05 元 、10,924,558,571.90 元 、 9,391,212,785.44 元 、 9,774,075,527.29 元 、5,924,347,186.48 元,虚增利润金额分别为43,318,490.25元、 54,871,041.21元 、68,144,524.72元、 42,637,067.43 元、 27,305,079.06 元、 25,351,098.89 元。

综上, 2015 年至 2020 年,易见股份以上各类虚假业务各年合计虚增收入分别为 4,441,377,299.56 元 、 11,919,663,519.42 元 、 12,003,895,365.20 元 、10,469,873,593.76 元、 10,987,210,733.58 元、 6,428,643,331.81 元,占各年度披露的营业总收入的比例分别为 84.26%、73.68%、75.20%、 72.18%、71.59%、66.16%;各年虚增利润43,318,490.25 元、 684,312,866.58元、1,147,481,318.02元、1,121,297,875.75元、 1,240,440,285.35 元、 -3,975,223,534.39 元(考虑易见股份 2020 年自行计提的坏账准备),占各年度披露的利润总额的比例分别为9.49%、 69.33%、 96.46%、 110.06%、 142.94%、 33.07%;扣除虚增利润后,2018 年至 2020 年三年连续亏损。

易见股份的上述行为导致其披露的 2015 年至 2020 年年度报告存在虚假记载。

时任易见股份董事长、董事、总经理冷天晴决策、组织实施财务造假,授意、指使易见股份开展虚假业务,虚增易见股份业绩,手段特别恶劣,情节特别严重,是易见股份信息披露违法行为直接负责的主管人员。

知悉并参与财务造假的时任易见股份资金结算部负责人胡玉苹,时任滇中供应链财务部经理易见股份财务部副经理贵州供应链财务总监凡建,时任滇中供应链业务规划部总经理、易见股份产品研发与市场开发部总经理、易见股份副经理罗志洪,时任滇中供应链煤焦事业部经理和总经理助理、贵州供应链执行董事和法定代表人单德堂,时任易见股份总经理吴江,时任易见股份副总经理和首席风险官、总经理、副总经理、技术中心主任王跃华,时任易见股份董事长任子翔为易见股份信息披露违法行为的其他直接责任人员。

易见股份未按期披露 2020 年年度报告的行为,违反《证券法》第七十九条“上市公司、公司债券上市交易的公司、股票在国务院批准的其他全国性证券交易场所交易的公司,应当……在每一会计年度结束之日起四个月内,报送并公告年度报告” 的规定,构成《证券法》第一百九十七条第一款“信息披露义务人未按照本法规定报送有关报告或者履行信息披露义务” 的行为。易见股份时任董事长杨复兴是直接负责的主管人员。

九天集团作为易见股份 2016 至 2018 年度的控股股东,九天集团的实际控制人冷天晴未如实披露易见股份的实际控制人,冷天晴授意、指使易见股份开展虚假业务、虚增收入和利润。上述行为已构成 2005 年《证券法》第一百九十三条第三款规定的“指使” 从事信息披露违法行为。

当事人及其代理人在陈述申辩和听证中提出如下申辩意见:

(一)冷天晴授意、指使易见股份财务造假行为的陈述申辨意见

授意、指使易见股份财务造假系冷天晴个人,与九天集团无关。冷天晴认为易见股份财务造假系其个人指使,九天集团并未通过冷天晴来授意、指使易见股份财务造假来体现单位意志,冷天晴没有必要通过九天集团来授意、指使易见股份财务造假,也没有将易见股份财务造假的事情告知过九天集团的其他股东。

(二)冷天晴、胡玉苹、凡建、罗志洪的陈述申辩意见

第一,冷天晴作为易见股份年报虚假记载行为责任人的陈述申辩意见

一是冷天晴不属于易见股份 2020 年年度报告的信息披露违法行为直接负责的主管人员, 2021 年 2 月,冷天晴因其他原因被监察机关留置,而易见股份披露 2020 年年度报告的日期为 2021 年 7 月 6 日。因此,此时冷天晴既不负责、也未参与 2020 年年度报告虚假信息披露的违法行为,且在 2020 年年度报告披露前及时向易见股份和专案组报告。

二是对冷天晴的同一违法行为给予两次处罚,违反“一事不二罚”原则。

第二,胡玉苹的陈述申辩意见

胡玉苹未以任何身份实际参与 2020 年年度报告虚假信息披露相关工作。2021 年 7 月 3 日,胡玉苹接受公安机关询问, 已向公安机关如实报告了易见股份历年来业务和财务造假的全部事实。胡玉苹积极配合证券监管机构调查,应考虑从轻处罚。

第三,凡建的陈述申辩意见

凡建对《行政处罚事先告知书》中 2015 年至 2019 年年度报告存在虚假记载和重大遗漏行为进行处罚不持异议。凡建既未参与 2020 年年度报告虚假信息披露行为,又已履行了如实向有权机关报告的义务, 最终年度报告的披露决定与其之前的行为也无因果关系,不应对易见股份其他主管人员实施的虚假信息披露行为负责。同时,由于凡建属于被动参与的次要人员,应对其从轻、减轻处罚。

第四,罗志洪的陈述申辩意见

罗志洪对《行政处罚事先告知书》中 2015 年至 2019 年年度报告存在虚假记载和重大遗漏行为进行处罚不持异议。对 2020 年年度报告存在虚假记载和重大遗漏行为的处罚,已离岗一年的罗志洪,既未实质参与虚假信息披露行为,又已履行了如实向有权机关报告的义务,最终年度报告的披露决定与其之前的行为无因果关系,罗志洪不应对易见股份其他主管人员实施的虚假信息披露行为负责。由于罗志洪属于被动参与的次要人员,应对其从轻、减轻处罚。

(三)单德堂的陈述申辩意见

单德堂虽在一定时间内担任滇中供应链煤焦事业部经理和总经理助理、贵州供应链执行董事和法定代表人,但对易见股份的具体商业模式不清楚,没有指使引导从事侵犯上市公司利益的活动。单德堂从未在易见股份领取任何薪资报酬,也未担任任何职务或在易见股份业务岗位上工作过,其仅是易见股份下属公司的工作人员。对于易见股份暴露的问题,单德堂不知情更没有参与。

综上,恳请根据单德堂的个人履职时段,跨越新老证券法,在处罚量度上给予分段考虑,酌情从轻处罚。

(四)吴江、王跃华的陈述申辩意见

第一,吴江作为易见股份年报虚假记载行为责任人的陈述申辩意见

一是吴江于 2020 年 8 月 24 日至2021 年 3 月 24 日出任易见股份总裁,对于不在其任职期间发生的违法违规行为不应负责。二是吴江明确反对易见股份开展商业保理业务,并要求进行剥离。三是供应链预付款业务中采取还旧贷新行为是易见股份运行的唯一选择,是吴江作为职业经理人的商业判断,且该行为并未增加易见股份的收入及利润。四是已履行忠实勤勉尽责义务,对于供应链贸易业务无商业实质的事实并不知情也难以知情。

第二,王跃华的陈述申辩意见

《行政处罚事先告知书》认定的易见股份 2015 年至 2018 年年度报告信息披露违法的事实,与王跃华没有关系。对于该违规事项王跃华没有参与任何的策划,且并不知悉有点肥科技公司由九天集团控制,因此对于该项信息披露违规没有责任,不应被处罚。王跃华未参与易见股份的虚假交易,也没有在知悉虚假信息披露的情况下参与虚假信息披露。在怀疑易见股份可能存在虚假交易后,已提议易见股份排查整改,拒绝审批并辞去总经理职务。

(五)任子翔的陈述申辩意见

任子翔积极履职,勤勉尽责,未参与、不知悉财务造假。无财务专业背景,对易见股份蓄意造假无法识别,信赖会计师的专业判断才签字。任子翔系组织委派到易见股份工作,未在易见股份取薪等陈述申辩意见。未对其他签字的董监高进行处罚,处罚不公平。

(六)杨复兴的陈述申辩意见

一是原实控人冷天晴多年来组织实施易见股份财务造假,是易见股份 2020年年度报告未能按期披露的根本原因。二是受组织委派到易见股份做风险处置工作,接受工作专班领导,勤勉尽责,积极主动揭示风险及线索,让投资者获得真实、准确、完整的信息,不存在不按时披露年报的主观故意。

经复核, 中国证监会认为:

(一)关于冷天晴授意、指使易见股份财务造假行为的陈述申辩意见

经复核,冷天晴作为九天集团的实际控制人,未如实披露九天集团的控制关系,冷天晴组织员工参与易见股份财务造假行为, 中国证监会对冷天晴的该项陈述申辩意见予以采纳。

(二)关于冷天晴、胡玉苹、凡建、罗志洪的陈述申辩意见

经复核,冷天晴承认授意、指使易见股份财务造假,胡玉苹、 凡建、罗志洪均对 2015 年至 2019 年参与实施易见股份财务造假没有异议。冷天晴、胡玉苹、凡建、罗志洪四人虽未签署易见股份 2020 年年度报告,但 2020 年年度报告内容中“2020 年 8 月前的虚假保理业务和 2020 年 12 月前的虚假预付款业务”,是冷天晴、胡玉苹、凡建、罗志洪等人多年来实施财务造假造成的后果,均是由冷天晴、胡玉苹、凡建、罗志洪指挥和实施。在 2020 年年度报告披露前,冷天晴、胡玉苹、凡建、罗志洪四人均未如实告知易见股份时任董监高资金占用途径、金额以及虚假业务的具体情况。中国证监会已充分考虑冷天晴、胡玉苹、凡建、罗志洪的违法事实以及从事违法行为的地位与作用,根据当事人违法行为的事实、性质、情节与社会危害程度作出行政处罚,因此,对冷天晴、胡玉苹、凡建、罗志洪的陈述申辩意见不予采纳。

另外,冷天晴组织员工参与易见股份财务造假行为,明显超越了其作为上市公司董事长的职权,其作为九天集团实际控制人实施的违法行为,与其作为上市公司董事长承担易见股份信息披露违法责任是不同的,应当分别承担相应的法律责任,并不违反“一事不二罚”原则。对冷天晴的该项陈述申辩意见不予采纳。

综上,中国证监会对冷天晴、胡玉苹、凡建、罗志洪的陈述申辩意见不予采纳。

(三)关于单德堂的陈述申辩意见

经复核,单德堂于 2015 年 9 月任滇中供应链煤焦事业部经理和总经理助理, 2017 年底任贵州供应链执行董事、法定代表人,参与审批滇中供应链、贵州供应链无商业实质的贸易业务合同评审和付款申请,参与联系玉溪创博商贸有限公司条线业务,在玉溪创博商贸有限公司条线 2019 年至 2020 年的《费用申请表(现金卡)》的“煤矿(分公司)负责人意见”处签过字。对单德堂的陈述申辩意见不予采纳。

(四)关于吴江、王跃华的陈述申辩意见

经复核,王跃华、吴江参与易见股份财务造假和信息披露违法行为的事实,有保理业务项目评审表、预付款业务审批单、询问笔录等证据证明。

王跃华于 2017 年 10 月知悉部分保理业务是“走账业务”,在没有开过项目评审会的情况下,在项目评审表上签字审批。王跃华意识到这些业务对易见股份很危险,向冷天晴提出赶紧停下来,被冷天晴拒绝。2018 年下半年开始,王跃华拒绝在项目评审表上签字,并辞去总经理职务,担任易见股份副总经理。王跃华签署过虚假保理业务的项目评审表,客观上已是参与易见股份财务造假的违法行为。

吴江的询问笔录和陈述申辩材料都承认知道易见股份预付款业务没有商业实质,为了易见股份维持资金运转,吴江在审批文件上签字。吴江任职后,虚假保理业务虽然没有延续,但虚假预付款业务正是虚假保理业务的替代模式,吴江参与虚假预付款业务的行为客观上推迟了易见股份财务造假行为的全面暴露。此外,吴江于 2020 年 3 月知悉了九天集团控制部分未披露关联方的事实。

吴江于 2021 年 3 月 24 日辞去易见股份的董事、总经理职务, 2020 年度未按期披露年度报告的行为是发生在吴江辞去董事、总经理职务之后,不宜认定吴江应对 2020 年度未按期披露年度报告的行为负责,对吴江的该项陈述申辩意见予以采纳,对吴江未勤勉尽责行为的罚款由 100 万元调减为 80 万元。

综上, 中国证监会对王跃华的陈述申辩意见不予采纳, 中国证监会对吴江的陈述申辩意见部分不予采纳。

(五)关于任子翔的陈述申辩意见

经复核,任子翔于 2018 年 10 月至 2020 年 8 月兼任易见股份董事长,负责主持董事会工作、公司战略转型、融资等工作。任期内对易见股份包含子公司在内的整个公司体系负有管理责任, 2019 年 2 月以及2019 年年度报告披露前,易见股份相关董事、高管多次向任子翔反映易见股份可能存在内控缺陷、巨额资金占用、保理业务存疑的情况,任子翔一直未对上述问题作出有效应对,还制止相关董事在2019 年度报告审议时投弃权票。因此, 中国证监会对任子翔的陈述申辩意见不予采纳。

(六)关于杨复兴的陈述申辩意见

经复核,杨复兴系工投集团委派到易见股份,于 2021 年 1 月 21 日担任易见股份董事长,负责易见股份的整体运营。易见股份未按期披露 2020 年年度报告,易见股份时任董事长杨复兴是直接负责的主管人员。因此, 中国证监会对杨复兴的陈述申辩意见不予采纳。

根据当事人违法行为的事实、性质、情节与社会危害程度,依据《证券法》第一百九十七条第一款、第二款,中国证监会决定:

(一)对易见股份未按规定披露年报行为给予警告,并处以 50 万元的罚款;对易见股份披露年报虚假记载行为责令改正,给予警告,并处以 1,000 万元的罚款,对易见股份罚款合计 1,050 万元;

(二)对冷天晴给予警告,并处以 500 万元的罚款;

(三)对胡玉苹、凡建、罗志洪给予警告,并分别处以 150 万元的罚款;

(四)对王跃华、单德堂给予警告,并分别处以 100 万元罚款;

(五)对吴江、任子翔给予警告,并分别处以 80 万元的罚款;

(六)对杨复兴给予警告,并处以 20 万元的罚款。

根据当事人违法行为的事实、性质、情节与社会危害程度,依据 2005 年《证券法》第一百九十三条第三款,中国证监会决定:对冷天晴给予警告,并处以 30 万元的罚款。

综上,对冷天晴罚款合计 530 万元。

加载中...