我们为什么要关注国企股?——从价值投资(PB-ROE)视角看国企共赢ETF
界面新闻
作为二级市场投资者,我们对于国企改革最大的兴趣点可能在于,买国企股票到底能不能赚钱?围绕这个核心问题,本文将分从大势研判和价值投资(PB-ROE)视角来探讨,主要包括三部分:
首先,从大势看,国企投资背后逻辑具有长期性。我们正处在一个从土地财政转向股权财政的大时代背景之下。
在这样一个大背景逻辑之下,新一轮的国企改革就是要以价值创造为核心。国有企业考核制度更注重盈利质量。从价值投资(PB-ROE)的角度,进一步提升国企的投资价值。在第二部分,我会重点分析国企ROE的变化趋势。
从历史来看,国企股估值偏低,有行业因素也有企业本身盈利的原因,但“逆周期调节”、社会责任等因素并未被合理估值。在本文第三部分,我会以国企共赢指数(GPCCH003)为例进行说明。
一、为什么国企股票估值提升是大的趋势方向?
虽然很多人可能对于一些宏大叙事不是特别感兴趣,但是投资比拼远见,确实是需要站在更大的宏观视角去看。比如,在过去的20年里,房地产成为了许多家庭最大的资产;站在国家角度,很多城市的卖地收入占到当地财政的30%以上。
土地出让金是政府收入的重要组成部分,这就是我们听到土地财政这个词汇的由来。但是从去年开始,房地产市场开始陷入了一个僵局,商品房销售面积和新增个人购房贷款占比快速下降(如下图1)。如果大家觉得是公共卫生防控原因,那么我们看一下今年。
图1:新增个人购房贷款占比和商品房销售面积(数据来源:Wind)
近期恒大重组方案出炉,1-2月房地产开发投资下降5.7%,个人按揭贷款下降15.3%。房地产面临的形势依然压力重重。很明显,地产财政后继无力。房子卖不出去了,政府收入也会快速下滑。钱能从哪里来呢?
能不能让国企上缴更多利润,能不能通过国企的高分红获得收入,要不要通过提升国企市值引入投资者?
首先,关于提高国企上缴利润的诉求,我们看到社科院有研究报告指出,国企利润上缴比例仍有提升空间。
分红率高是国企股票的一个大特点,而且分红率往往还是逆周期的,在经济景气度较差,税收下行的时候,国企分红率往往会有提升。这个特点我们会在后文中进一步分析。
第三个是我们这段时间一直听到的词汇“中特估”——中国特色估值体系。在去年11月21日金融街论坛年会上,相关部门主席提出建设中国特色现代资本市场,探索中国特色估值体系。国企评估定价是国企混合所有制改革中的核心问题。虽然在这次二十大报告里没有提发展混合所有制,但是混合所有制改革一直是国有企业改革的重要内容。
长期来看,从土地财政逐步转向股权财政具有必然性。国企投资价值逻辑,就是从土地财政转向股权财政大趋势下的结果,这种底层逻辑的变化具有长期性。
二、本轮国企改革考核体系变化强调盈利质量
从二十大报告中我们可以看到本轮的国企改革与十九大是一脉相承的,方向是推动国有资本和国有企业做大做强,提升企业核心竞争力,加快建设世界一流企业。
在央企考核体系变化中,特别强调盈利质量。2023年央企考核提出“一利五率”,目标是“一增一稳四提升”。 “一利五率”保留原来的(1)利润总额、(2)资产负债率、(3)研发经费投入强度、(4)全员劳动生产率四个指标,用(5)净资产收益率替换净利润指标、(6)营业现金比率替换营业收入利润率,引导企业更加注重投入产出效率和经营活动现金流,不断提升资本回报质量和经营业绩“含金量”。
“一增”是要确保利润总额增速高于全国国内生产总值增速。“一稳”是资产负债率总体保持稳定。“四提升”就是净资产收益率、研发经费投入强度、全员劳动生产率、营业现金比率4个指标要进一步提升。
净资产收益率(ROE)是此次考核新增的指标,也是二级市场投资者最为关心的关键基本面指标之一。
而在价值投资框架中,PB-ROE模型是较为经典且有效的模型。所谓价值型,就是要找那些相对较低价格,买入并长期持有业绩优良的公司。大家听很多价值派的基金经理路演,大部分都是基于这个理念。
PB-ROE关注PB和ROE两个指标。国企的PB估值普遍很低,形成的原因等会在后文中详细展开。我们先看ROE这个指标。
ROE = 净利润/净资产
要提升ROE,就是要提升净利润,降低净资产。意味着国企改革要增强核心功能,同时在对外投资中需更加谨慎。对一些现金流充裕的企业,可以通过回购股份来实现资产规模的收缩,增大净资产收益率。
从历史上看,国企ROE水平在2020年前是大部分时间较民营企业低的,如下图2。其中,2016年-2017年,经济下行压力缓解的阶段,国企盈利能力也有向上改善。
图2:央企、地方国有企业、非国有企业净资产收益率变化(来源:Wind,国泰君安证券)
ROE低可能有两部分原因。首先是国企的行业特征决定了自身的盈利能力。比如以国企共赢指数(GPCCH003)为例,成分股主要集中在制造业上游和中游,在采矿业、建筑业和公共服务业占比高。这些领域本身ROE就会比消费、新能源这类板块低。
除此之外,也有公司自身的盈利能力原因。但是自2020年后,国企ROE开始反超民企平均水平。这个也是和股票业绩所相符合的。去年,沪深300下跌21.63%,而我们的国企共赢ETF净值上涨了6.21%。大幅跑赢市场27.85%。2023年以来国企共赢ETF表现依然较为亮眼。业绩反映了价值投资PB-ROE这样经典投资模型的成功。
如果我们进一步对ROE做杜邦拆解:
ROE = 销售净利润率 x 资产周转率 x 权益乘数
其中,销售净利润率越高反映企业盈利能力越大,资金周转率越高说明产品卖得越快,企业的运营能力越强,权益乘数越大反映企业融资扩产能力越强。
与民营企业相比,国企ROE三项指标中,前两项较弱,而权益乘数较强。这点在直观上也是非常容易理解的,就是国企比民企的融资渠道更多,更容易拿到低成本的资金。我们只要想一下去年债券市场上部分民营企业债的表现就知道。信用债市场上的国企信誉明显更高。
此外,资产负债率的表述从原来的“控”,转变成了“稳”。实际上是给了企业更多弹性,有利于企业缓解资金压力,增加固定资产投资,促进项目推进,对企业业绩也有积极作用。
进一步看的话,去杠杆政策放松对处在杠杆率边缘的汽车、交运、电力设备行业企业经营的促进作用更大,能够为营收带来更大的边际涨幅。此外相对于金融去杠杆前,钢铁、通信行业资产负债率降幅最大,企业正常经营与扩张受到抑制更多。在杠杆率由“控”转“稳”后,预计此类成长和周期风格行业央企具有更大的业绩增长空间。
本轮央企考核指标体系中除了增加了ROE,还增加营业现金比。营业现金比率中剔除了应收账款,更加强调央企业绩“含金量”。营收利润率=营业利润/营业收入;营业现金比率=经营净现金流量/营业收入,剔除利润中由应收账款产生的部分,表明未来国企改革将更关注于国有企业的现金流安全,重点考察企业经营业绩的“含金量”。 中央企业营收现金比率整体保持在较高水平,应收账款占营业收入比例较低且降幅明显,利润的可信度和含金量更高,符合相关部门“要有利润的收入和要有现金流的利润”的监管的要求。经营现金比率加入考核体系后,央企在现金流上的表现有望得到进一步提升。
国企经营还有一个特性是逆周期调节,这是政府的逆周期调节的延伸。东北证券有一个研究。在经济周期下行,出口下行的时期,国企往往逆势加杠杆(微观杠杆率,即资产负债率),而在经济表现较好的时候,国企表现处于去杠杆的过程。我们从数据中也印证了这一观点,在 2020 年以及当前的 2022 年,国企加杠杆的程度显著提高,而在经济表现相对较好的 2021 年,国企杠杆率则显著较低。这与一般的民企繁荣期加杠杆,而在不景气时期去杠杆的特征显著不同。
在当前环境下,这个特征可能更加需要重视。
总的来看,新一轮的国企改革是要把价值创造作为核心。2023年3月3日,相关部门召开会议,对国有企业对标开展世界一流企业价值创造行动进行进一步动员部署。以价值创造为核心,预示着今后国有企业考核制度更注重盈利能力和经营质量的提升,将进一步带动相关国企盈利能力的增强。
三、国企共赢指数估值处于低位,尚有未被合理估值部分
在第三部分和大家分享下国企共赢指数和产品的特征。前面已经介绍了,我们的国企共赢ETF从2021年成立至今的表现比较好。
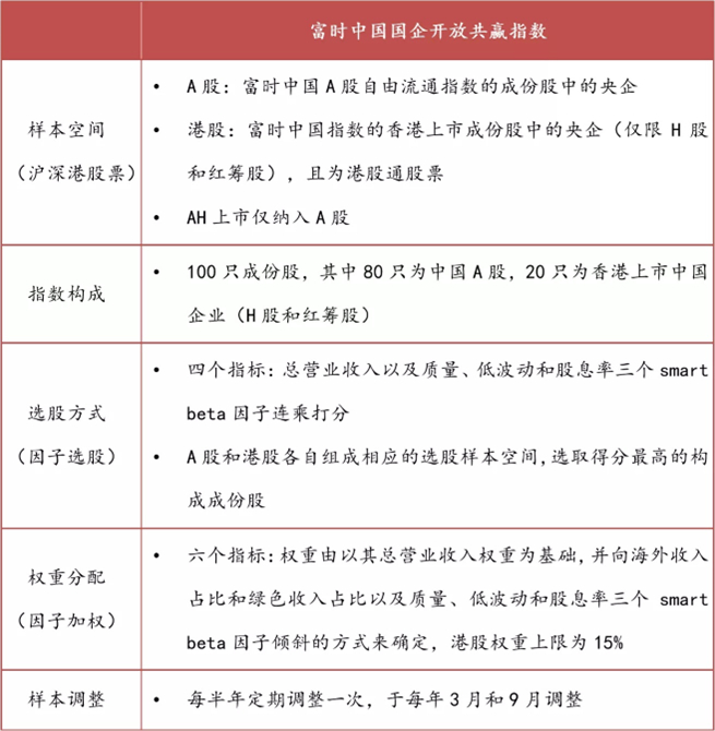
国企共赢指数(全称富时中国国企开放共赢指数)是由我们平安基金与另两家同业,以及富时指数、诚通集团合作开发的,反映在中国内地和香港上市的(相关部门旗下)国有企业的表现,重点关注于全球化和可持续发展。样本采用因子选股加权,通过调整总营收的比重确定,并向海外营收和绿色营收以及三个风格因子(即质量、低波动率和股息率)倾斜。
1、指数覆盖国之重器,前十大均为世界500强
该指数由100只成分股构成,覆盖80只A股和20只港股,每年3月、9月定期调整,单只成分股的权重上限为15%,H 股和红筹股的权重总和上限为15%。
从行业分别来看,该指数囊括了能源、基建、新基建、自主可控、稳定增长、东数西算、双碳等市场重点关注的投资主线。
图3:指数行业分布(来源富时指数,截至2023/3。)
如果我们进一步打开来看,前十大成分股的情况。首先,前十大成分股均为2022年世界500强公司。我们可以看到中石化排名第5、中石油排名第4,中国建筑排名第9,如下表。在全部100只成分股中有83只属于世界500强或者其股东关联公司。
2、指数估值较低,国企内在价值和外在估值不匹配
在PB-ROE价值投资的框架中,我们希望找到较低的价格买入并长期持有业绩优良的公司。在本文开头就讲到了国企估值偏低的问题:即使在去年已经上涨的情况下,当前国企内在价值和估值不匹配。
首先,从历史上看,国企共赢指数估值当前处于相对低位。从指数基期(2017/3/17)日以来,当前市盈率、市净率均处在历史较低位置,如下图5,其中蓝色虚线代表均值,红色虚线为25%分位数,绿色虚线代表75%分位数。
截至2023年3月31日,指数市盈率为4.76,市净率为0.50,均处在历史分位数5%左右。
其次,与海外对标标的企业相比,指数估值更具有性价比。以能源龙头中国石化、中国石油为例,当前市盈率7-10倍,市净率只有0.8倍左右,远低于海外对标标的(如埃克森美孚等)。同样还包括成分股中占比较高的建材建筑、电信服务、电力环保等大型央国企,在与海外可比标的相比时也更具性价比。
3、估值偏低的原因和未能正确定价的部分
在过去很长时间国企估值未能被很多投资者充分理解,致使国企估值偏低。从PB-ROE的视角下,PB偏低是由于净利润增速预期不足导致。如前面分析的,国企净利润指标一方面与行业属性有关,另一方面也与公司本身的盈利能力有关,按照杜邦分析角度受销售净利润率和资产周转率拖累。大家担心的是国企盈利和运营效率。
但实际上,供给侧改革已经开始扭转产能过剩的情况。2020年后,在双碳+能耗双控背景下,企业盈利开始向以国企为主导的上游集中。2021年至今不到两年时间里,上游盈利占比从5%提升到18%。国企占比大的中上游价格粘性进一步提升,盈利提升。
除此之外,国企历史估值低还由于部分因素没有被大众所认知,还未能被合理估值。
首先是国企承担的社会责任,主要体现在ESG、社会职能、产业技术转型等方面。 比如,ESG的推进更多需要依赖政策的约束和激励,而国企在政策的执行上更积极,国企营收占比越高的行业,国企相对民企的ESG评分也越高。虽然国企承担了社会责任的成本,但是并不能直接被公司的业务报表所体现。这就是容易被忽略的估值部分。
其次是国企“逆周期调节”的影响。比如,国企承担了大量的非税收入,而非税收入与经济景气度负相关。
以国企股票分红为例,在税收下行波动时期,国企分红规模反而出现上升。以国企共赢指数前十大成分股为例,股息率(2022/12/31过去12个月)加权平均7.26%。
此外,“逆周期调节”还体现在研发投入,进而对估值产生不利影响。根据东北证券的研究,国企的研发投入占比整体趋势具有比较强的顺周期性,经济下行压力大时,国企相对于民企的研发投入走低。
还有,“一带一路”是当前催化契机因素之一。在逆全球化背景下国企拓展增长空间使命也更重,国家要求央国资争做高水平对外开放的引领者,以高质量共建一带一路为重点,不断提升在全球产业分工中的地位作用。“一带一路”背景下,既是国企肩负的神圣使命,也是央国企进一步发展的重要契机。
4、资金面趋势向好
除了基本面分析外,我们从微观博弈的角度来看投资机遇。
在高频资金面数据上我们关注指数成分股的主力买入速率边际变化和融资余额变化。可以看到:目前资金面对于国企成分股的投资势头仍处于加速期,无论是主力买入额度还是融资余额在当下节点仍处于加速增筹的阶段。
从偏股混合型公募基金的重仓持股变化中可以看到,自2021年年中开始对于国企共赢指数成分股的配置处于下降的阶段,如下图。
这是由于,首先,公募基金偏向于趋势投资。2020年是消费投资大年,2021年是新能源投资大年,这两个行业在国企指数行业占比中相对来说比较低,所以公募基金的重仓股中的低配趋势是可以理解的。
第二,通过观察国企共赢指数成分股重仓市值占整个偏股混合型基金重仓股股票池的占比,在2022年下半年的下降趋势已经走平,我们可以看到机构资金对于央国企配置拐点将要到来,而大体量的机构资金,也有助于推动指数的进一步上扬。
图7:偏股混合型公募基金重仓股持仓变化(数据来源:Wind)
在博弈层面,主要观察指数的趋势与拥挤度变化,如图8、9。行业指数的趋势指标是中长期投资的重要考核依据,可以看到今年以来趋势指标持续上行,上涨势头稳健。虽然近期有小幅的波动,但是对指数整体的上升结构影响不大。我们在这里采用了两个指标,指标1描述了振幅对于收益的兑换,指标2描述了指数整体形态结构健康程度。(指标1:路径动量 区间收益率/区间振幅 指标2:极值点排列是否能够形成上升轨道 )
图8:指数趋势线(数据来源:Wind)
行业指数的拥挤度不仅要看绝对数值的高低,也要看边际的变化方向。进一步而言,拥挤度过高表示市场过热、拥挤度过低代表无人问津;拥挤度边际向上表示关注度的提升,下降代表人气的回落。目前富时中国国企开放共赢指数拥挤度中枢目前整体趋势上属于从低位拉升的状态,拥挤度绝对数值中枢位于历史适中偏上位置,综合来看属于配置的高胜率位置。
图9:指数拥挤度(数据来源:Wind)
目前指数向上趋势明确,上行趋势结构健康,指数拥挤度中枢尚未到顶。短期资金已经加速进场,中长期资金仍有较大配置空间。综上所述,量价与资金面模型共同看好国企开放共赢指数。
5、国企共赢指数相对业绩优势明显
从历史走势的横向对比来看,富时中国国企开放共赢指数优于同期上证综指、中证基建、央企创新、国企一带一路等.2017年以来,富时中国国企开放共赢指数的收益为33.51%。(数据来源:wind,截至2023-3-31)
图10:指数业绩比较(数据来源:Wind)
四、小结
从土地财政走向股权财政是我们国家在今后很长一段时间的必经之路。转向股权财政的核心是要提升国有股估值,这是国企投资背后的大逻辑。新一轮的国企改革就是以价值创造为核心。从价值投资(PB-ROE)的角度,进一步提升国企的投资价值。以国企共赢指数为例,2022年以来表现优秀,而估值偏低,分红率较高,从交易层面看,上行趋势结构健康,指数拥挤度中枢尚未到顶。短期资金已经加速进场,中长期资金仍有较大配置空间。
注:国企共赢ETF的详细业绩说明。
风险提示:个人观点,非投资建议。