新浪财经

【最全】2023年中国聚氨酯产业上市公司全方位对比(附业务布局汇总、业绩对比、业务规划等)

前瞻网

关注

转自:前瞻产业研究院

行业主要上市公司:主要有华峰化学(002064.SZ)、万华化学(600309.SH)、高盟新材(300200.SZ)、泰和新材(002254.SZ)、东方材料(603110.SH)、美思德(603041.SH)、汇得科技(603192.SH)等

本文核心数据:上市公司营业收入;上市公司聚氨酯业务毛利率;上市公司聚氨酯业务营收占比等

1、聚氨酯产业上市公司汇总

聚氨酯产业原材料、中游产品生产以及下游应用领域的上市企业数量众多,中游包括华峰化学(002064.SZ)、万华化学(600309.SH)、高盟新材(300200.SZ)等。具体上市公司信息如下:

从整体营收表现来看,2022年前三季度万华化学(600309.SH)以1304.2亿元的总营收成为聚氨酯产业中游收入最高的上市企业,其次为华峰化学(002064.SZ),2022年前三季度营业总收入为199.4亿元。

从聚氨酯产业上市公司的地区分布来看,山东聚氨酯产业的上市企业数量最多,其中不乏万华化学(600309.SH)、美瑞新材(300848.SZ)、泰和新材(002254.SZ)等中游环节优势企业。上海和浙江两地的聚氨酯产业的上市企业数量亦较多,前者有汇得科技(603192.SH)、康达新材(002669.SZ)等中游环节优势企业,后者有华峰化学(002064.SZ)、吉华集团(603980.SH)等中游上市企业。

注:颜色越深代表数量越多。

2、聚氨酯产业上市公司基本信息对比

从聚氨酯行业的上市企业布局和已有公开信息分析,注册资本最多的上市企业为华峰化学(002064.SZ);招投标信息最多的是万华化学(600309.SH),而成立时间最早的是康达新材(002669.SZ)。

从聚氨酯行业的上市企业已有的公开信息分析,专利信息相对较多的企业是万华化学(600309.SH),其中发明专利1279条;员工总数最多的亦是江西铜业万华化学(600309.SH),员工总数为19692人。

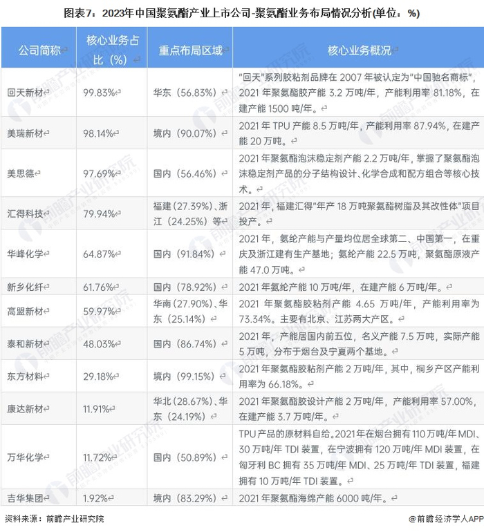
3、聚氨酯产业上市公司业务布局对比

从业务布局来看,核心业务占比方面,回天新材(300041.SZ)、美瑞新材(300848.SZ)、美思德(603041.SH)均在90%以上,表明上述企业的业务较为集中;重点布局区域方面,各大上市企业多以境内业务为主,万华化学(600309.SH)、美思德(603041.SH)全球化经营,国内外区域业务占比大致呈五五分;核心业务概况方面,华峰化学(002064.SZ)氨纶产能22.5万吨,聚氨酯原液产能47.0万吨。

注:核心业务占比统计时间范围为2022年上半年;重点布局区域统计时间范围为2021年。

4、聚氨酯产业上市公司核心业务业绩对比

有关聚氨酯业务的业绩情况,2022年上半年,万华化学(600309.SH)的核心业务营收最高,超100亿元;华峰化学(002064.SZ)的毛利水平较高,最高超过27%,但行业整体毛利水平一般。

2021年,产销规模以华峰化学(002064.SZ)和万华化学(600309.SH)较高;研发投入强度高盟新材(300200.SZ)较高。

5、聚氨酯产业上市公司核心业务规划对比

近年来,我国陆续推出政策,鼓励行业淘汰落后产能,集中优势产能,提倡绿色发展。故各大上市企业纷纷布局扩张优势产能,开拓国际市场,积极布局资本市场。

更多本行业研究分析详见前瞻产业研究院《中国聚氨酯行业市场需求预测与投资战略规划分析报告》,同时前瞻产业研究院还提供产业大数据、产业研究、产业规划、园区规划、产业招商、产业图谱、产业链咨询、技术咨询、IPO募投可研、IPO业务与技术撰写、IPO工作底稿咨询等解决方案。

更多深度行业分析尽在【前瞻经济学人APP】,还可以与500+经济学家/资深行业研究员交流互动。

加载中...