【新品种上市前瞻】油茶籽:东方橄榄
金融界网站
来源:CFC农产品研究
油茶(Camellia oleifera)是山茶科山茶属植物中种籽富含油脂的物种的统称,为常绿小乔木或灌木。油茶树是世界四大木本油料之一,是中国特有的一种纯天然高级油料,其产品茶油的不饱和脂肪酸含量高达90%,远远高于菜油、花生油和豆油,与橄榄油比维生素E含量高一倍,并含有山茶甙等特定生理活性物质,具有极高的营养价值,被誉为““液体黄金”。
国家林业和草原局、国家发展和改革委员会、财政部日前联合印发《加快油茶产业发展三年行动方案(2023—2025年)》,明确要求油茶产业要以习近平新时代中国特色社会主义思想为指导,深入贯彻习近平生态文明思想,牢固树立绿水青山就是金山银山理念,充分发挥油茶在增加农民收入,巩固脱贫攻坚成果,促进乡村振兴中的主要作用。
2023-2025年完成新增油茶种植面1917万亩,改造低产油茶林1275.9万亩,建设200个油茶生产重点县,新增高标准油茶林3000万亩。确保到2025年全国油茶种植面积达到9000万亩以上,高标准油茶林达到4000万亩以上,茶油产量达到200万吨。
茶油行业还处于不成熟阶段,2021年,我国共有茶油产量90万吨,茶油消费量约69.9万吨,人均茶油消费量仅为0.49kg,远低于发达国家人均20kg橄榄油的水平。从市场占比看,我国食用油的消费结构不合理,市场仍以菜籽油作为主要的食用油。2020年中国整体大豆油消费量1859.6万吨,占比达到35.37%;茶油消费量69.9万吨,仅占食用油市场的1.33%。本文就油茶籽的生长特征,产业链介绍和产业定价等角度做整理和阐释。
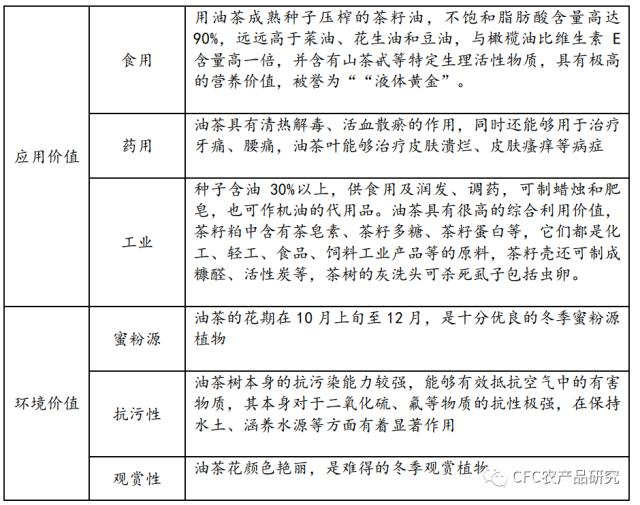
表:油茶主要价值
数据来源:公开资料整理,中信建投期货
01-概念及分类
油茶(Camellia oleifera)是山茶科山茶属植物中种籽富含油脂的物种的统称,为常绿小乔木或灌木。油茶是我国重要的经济作物和油料作物,发展油茶林是建立生态型国家最有价值的生态循环经济树种之一,茶油产业是支柱型营养健康产业,是种植区农民稳定收入和脱贫的主要渠道。
油茶寿命长达几十年至数百年。油茶开始结果年龄因繁殖方式不同而异,实生油茶5年才开始结实,10年进入盛果期;嫁接苗3年即开始结果,6年进入盛果期。在良好的管理条件下,盛果期可维持40-50年。
因其种子可榨油(茶油)供食用,所以叫油茶。油茶利用价值高,茶油色清味香,营养丰富,耐贮藏,是优质食用油,也可作为润滑油、防锈油用于工业;茶饼既是农药,又是肥料,可提高农田蓄水能力和防治稻田害虫;果皮还是提制栲胶的原料。油茶在我国已有2000多年的栽培历史,具有不与农争地、不与人争粮的独特优势和发展潜力,具有非常高的经济价值、食用价值和环境价值。
油茶产业是“高投入、高产出、收益期极长”的产业产业。盛果期长达50~100年,从栽植到盛果期需要5~8年的时间,不能产生任何经济效益和资金流,大大提高了资金使用成本。
新造丰产林和老品种油茶林垦复都需要投入大量的资金。一般情况下,新造丰产林从整地、种植、管护到盛果期需要5年以上时间,大概需要投入7.5~12万元/hm2,老油茶林改造也要投入2.25~3.75万元/公顷。而政府油茶林补助新造林大概在0.3~1.5万元/公顷,老油茶林低产垦复只有0.3~0.75万元/公顷。
形状特征:
油茶树高达4~6米,一般2~3米。树皮淡褐色,光滑。单叶互生,革质,椭圆形或卵状椭圆形,边缘有细锯齿,长3-10厘米,宽1.5-4.5厘米。花顶生或腋生,两性花,白色,直径6-9厘米,顶端常二裂。蒴果球形、扁圆形、橄榄形,直径3-4厘米,果瓣厚而木质化,内含种子。
油茶籽是油茶果的果核,果实的形状整体呈球形、扁圆形或者橄榄型三种,大小在直径3~4cm左右,油茶果打开就可以看到呈茶褐色或黑色的油茶籽,三角形状表面有光泽,不同批次采集的油茶果有大小和轻重之分。茶树每年的春季还会长出一种果实,末成熟时是红色或者是绿色,成熟后会脱一层皮,里面的肉质呈银白色或者白色。
品种划分:根据国家林业和草原局日前印发的《全国油茶主推品种和推荐品种目录》。在2017年公布的120个油茶主推品种的基础上,进一步优中选优,确定16个品种作为全国主推品种、65个品种作为各省(区、市)推荐品种。
生长环境
野生油茶喜温暖湿润,耐寒。一般要求年平均温度为13~20℃,年降雨量900~1,000毫米,年日照1,115小时,无霜期250~300天以上。耐旱耐贫瘠,这是因为油茶根系发达、能吸收土壤深层水分和养分,光合作用强,水分含量高,植株表现耐旱耐贫瘠。地势低洼或土壤湿度偏高,不利于生长。油茶适宜在海拔100~800m低山丘陵区种植。
地形、地貌的间接影响。不同海拔、坡度、坡向和坡位的温度、湿度和光照不同,间接影响油茶生长。一般随着海拔的增高,油茶的生物产量逐渐下降,坡度宜缓,大于25°应采取水土保持措施。油茶的适应性也很强,在喜酸性土壤,土层要厚。适宜于土层深厚、保水力强、排水良好、红壤、红黄壤和黄壤上生长。不宜在中性土壤和碱性或透气不良黄壤土种植。花期:油茶花芽发育完成后,到9月上、中旬开始开放,最盛时期是10月中、下旬到11月中旬,11月下旬以后逐渐减少,为末花期。
表:油茶种植环境适宜性评价指标及权重赋值
区划因子 | 最适宜区 | 适宜区 | 较适宜区 | 权重 |
年平均气温(°C) | 19~21 | 17~19或>21 | 14~17 | 0.0667 |
1月平均气温(°C) | 10~12 | 8~10或>12 | 5~8 | 0.0667 |
7月平均气温(°C) | 25~28 | 22~25 | 20~22 | 0.0667 |
10-12月平均气温(°C) | 14~18 | 12~14或>18 | 10~12 | 0.0667 |
≥10°C积温(°C·d) | 5500~6500 | 5000~5500或6500~7000 | 4250~5000或>7000 | 0.0667 |
年降水量(mm) | 1500~2000 | 800~1500 | >2000 | 0.0667 |
海拔(m) | 100~300 | 300~500 | 0~100或500~600 | 0.0362 |
坡度(°) | <15 | 15~20 | 20~25 | 0.0725 |
坡向 | 南坡或东南坡 | 东坡或西南破 | 西坡或东北坡 | 0.0913 |
土壤(PH) | 5.0~5.5 | 5.5.~6.5 | 2.0~5.0或6.5~7.0 | 0.2667 |
土壤有机质(%) | >2 | 1.5~2.0 | 1.0~1.5 | 0.1333 |
赋值T | 20 | 15 | 10 | 1 |
数据来源:公开资料整理,中信建投期货
压榨工艺:植物油料的榨油工艺主要有:、浸出法、水代法、超临界CO2萃取法、亚临界萃取法等。由于压榨后茶饼残油5%-6%,油茶籽的出油率大致等于:油茶籽含油率 - 5%
压榨工艺 | 方法 |
压榨法:冷榨法、热榨法 | 用物理压榨方式,从油茶籽中榨取茶油的方法 冷榨:油茶籽→清理除杂→脱壳及壳仁分离→冷榨→冷榨毛油→粗滤→清滤→优质冷榨油→优质茶籽饼 热榨:油茶籽→烘干→清选→剥壳→壳仁分离→轧坯→蒸炒→压榨→杂质壳茶饼→过滤→毛油 |
浸出法 | 用溶剂萃取的原理,用食用级溶剂从油茶籽中抽提出茶油 |
水代法 | 依靠在一定条件下,水与蛋白质的亲和力比油与蛋白质的亲和力大,因而水份浸入油料而代出油脂 |
超临界CO2萃取法 | 以超临界流体为溶剂如CO2,在临界温度与压力条件下,从流体或固体物料中获取组份 |
亚临界萃取法 | 用溶剂为丁烷或丁烷和丙烷的混合物,利用溶剂的沸点低、常温下是气态,很容易挥发。 |
数据来源:公开资料整理,中信建投期货
副产品情况:
茶油加工小作坊较多,小作坊规模小,大多停留在初级加工阶段,精深加工能力低,茶粕、茶壳、油茶花等副产物未得到充分利用,产品单一,综合效益不高。目前市场上销售的茶油,主要为高温压榨精炼茶油或者浸出精炼茶油,高品质的冷榨茶油或者针对细分市场的高端茶油较少。绝大部分企业主要产品为食用油,少量为化妆品用油,少量企业以油茶饼粕生产低价茶皂素;行业普遍对油茶加工副产品利用率低,其他精深加工产品几乎没有,利润低。
茶饼中残油含量约5%,现货贸易定价中不计算这部分价值,用其抵买方压榨开工成本,单吨茶饼约2000元。
产品 | 用途 |
茶粕 | 对害虫有很好的胃毒和触杀作用,可广泛在蔬菜、水稻、果树、花卉等作物上使用,防治害虫。无污染、无残留、耐储耐用,药效长久。 |
油茶壳 | 美容养颜,预防三高发生 |
油茶花 | 止血 |
油茶叶 | 消食止咳,解毒利尿 |
油茶根 | 散淤活血,清热解毒、理气止痛、活血消肿 |
数据来源:公开资料整理,中信建投期货
02-供需分析
A-供给情况
数据来源:国家林业局和草原局,中信建投期货
油茶树是世界四大木本油料之一,是中国特有的一种纯天然高级油料。油茶喜温暖,怕寒冷,要求年平均气温16~18℃,花期平均气温为12~13℃,所以生长在中国南方亚热带地区的高山及丘陵地带。2014年以来,我国实有油茶林面积稳步增涨,2021年我国实有油茶林面积达到459.19万公顷,较2020年增加了14.07万公顷。每年实有油茶林面积由当年新造油茶林面积和当年低改油茶林面积组成。2018年后我国每年新造油茶林面积和低改油茶林面积趋势发生转变,截止到2021年,我国低改油茶林面积达20.21万公顷,较2020年增加了0.17万公顷;新造油茶林面积达9.08万公顷,较2020年减少3.89万公顷。
从我国油茶树种植面积来看,湖南省的种植面积最高,2021年达到151.83万公顷,其次是江西省,为98.43万公顷。未来计划在全国建设200个油茶生产重点县,打造规模化、标准化示范种植基地。到2025年,全国高标准油茶林面积预计达到4000万亩,进入盛果期后,目标亩均茶油产量在40公斤左右。
数据来源:国家林业局和草原局,中信建投期货
油茶籽油是由油茶种子榨出来的油,我国种植油茶的主要目的就是为了油茶籽榨油,它是一种优质食用油,人体消化吸收率高达97%,被称为“东方橄榄油”,广泛应用多行业。在油茶“全身是宝”的全方位应用需求的推动下,我国油茶籽产量不断增长,2021年我国油茶籽产量达394.24万吨,相比2020年增加了80.08万吨,同比增长25.49%。
目前,我国油茶林集中分布在湖南、江西、广西、浙江、福建、广东、湖北、贵州、安徽、云南、重庆、河南、四川和陕西14个省(区、市)的642个县(市、区)。其中湖南省油茶籽产量最高,2021年产量为为171.64万吨,位于第二的江西省产量69.81万吨,与油茶种植面积匹配。
数据来源:国家林业局和草原局,中信建投期货
从生产潜能来看,经过多年新造油茶林和改造低产林,我国油茶林结构已发生明显变化,产量增速明显。据统计,2021年油茶产量达到100.9万吨,同比增涨39.94%,油茶产业值分别达到1919.97亿元。随着经济水平提高以及健康意识不断增长,我国茶油需求量不断增加,油已成为我国消费量前十位的油种之一。
国家林业和草原局、国家发展和改革委员会、财政部日前联合印发《加快油茶产业发展三年行动方案(2023—2025年)》,明确要求,油茶产业要以习近平新时代中国特色社会主义思想为指导,深入贯彻习近平生态文明思想,牢固树立绿水青山就是金山银山理念,充分发挥油茶在增加农民收入,巩固脱贫攻坚成果,促进乡村振兴中的主要作用,以建设高标准油茶林为重点,着力抓好种植、低改、加工、市场全产业链协调发展,全面提高基地质量、提升油茶产能,推动油茶产业高质量发展,为提升食用油供给能力、助力粮油安全贡献力量。2023-2025年完成新增油茶种植面1917万亩,改造低产油茶林1275.9万亩,建设200个油茶生产重点县,新增高标准油茶林3000万亩。确保到2025年全国油茶种植面积达到9000万亩以上,高标准油茶林达到4000万亩以上,茶油产量达到200万吨。
《行动方案》统筹考虑15个适宜种植油茶省(自治区、直辖市)的自然条件和发展历史、现状、潜力等因素,按照核心发展区和重点拓展区布局未来3年的油茶发展任务。核心发展区包括湖南、江西、广西、湖北、广东、福建、浙江、贵州8个省区的近600个县,计划新增油茶种植1488.5万亩、改造低产林1110.6万亩,分别占全国新增、改造任务的77.6%、87%。重点拓展区包括云南、海南、河南、重庆、四川、安徽、陕西7个省市的近200个县,计划新增油茶种植428.5万亩、改造低产林165.3万亩,占全国新增、改造任务的22.4%、13%。
B-需求情况
数据来源:企查查
近年来,我国油茶生产能力显著提升,各油茶产区、各部门对油茶产业发展高度重视,大力推广优良品种、扩大种植面积、改造中低产林。在湖南、江西、广西、贵州等多个省区种植油茶,铁杆庄稼实现长期收益已成为现实。据统计,全国已经有油茶加工企业超过2990家,油茶专业合作社5400个,大户1.88万户,带动173万贫困人口通过油茶产业脱贫增收。2021年我国茶油新注册企业数量1271家。其中,湖南省茶油企业数量3190家,江西省茶油企业数量2155家,福建台茶油企业数量1291家。
表:茶油TOP10品牌
数据来源:京东,中信建投期货
从我国消费情况来看,茶油的消费变化多是供应驱动的,其高附加值给予其显著高于豆棕菜等传统油种更高的价格,其单位价格是一般植物油的10-15倍。
C、价格分析
数据来源:Wind,中信建投期货
2018年以来,精炼茶油的单吨价格维持在13万-14万之间,小作坊压榨单吨售价8万-12万元之间,油茶籽单吨价格16000-26000元之间,其价格尚未表现出显著的季节性特征。
影响产量因素:
(1)油茶树树龄:实生油茶5年才开始结实,10年进入盛果期;嫁接苗3年即开始结果,6年进入盛果期。在良好的管理条件下,盛果期可维持40-50年。
(2)生长环境:油茶树的生长直接受气候、阳光、水质和土壤中的温度、水分等条件影响,土质、土温、土壤的酸碱度对油茶树根系作用非常大。油茶树不适宜在干旱的环境中发育,油茶地的地形、坡向也直接影响到油茶树的生长。
(3)用工投入对油茶单产有显著的正向影响。调查发现,经营习惯和种植经验使广大油茶农户普 遍采用粗放的经营方式,多数农户少量的劳动力投入构成油茶生产投入的主要组成部分。一般来说,油茶树的管理要定时除草、剪枝、施肥等,管理需每年除草3次(春夏秋各一次),施肥1-2次(以春为主,秋为辅),不定时剪枝。
(4) 林地适宜性越高,油茶单产可能越高。林地适宜性指标综合考虑了土壤肥力、土层厚度等可控自然因素,以及坡度、海拔等不可控自然因素,综合反映了农户的经营决策和自然条件的影响。调查发现,农户在家庭林地资源配置中对于自然条件较好的林地优先考虑种植杉木或其他优势树种,油茶种植地块在农户家庭林地资源禀赋中属中下水平
(5)油茶花期:油茶花芽发育完成后,到9月上、中旬开始开放,最盛时期是10月中、下旬到11月中旬,11月下旬以后逐渐减少,为末花期。花期的局面是产量形成的关键时期。
参考资料:
马艳,国家粮油安全与生态绿色发展——我国油茶产业现状与发展路径,绿色论坛
张琴,油茶籽的预处理和压榨提油工艺分析,食品与加工