新浪财经

中原银行安阳铁一路支行被罚215万 贷款三查不到位等

中国经济网

关注

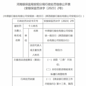
中国经济网北京4月3日讯 银保监会网站今日公布的河南银保监局安阳分局行政处罚信息公开表(安银保监罚决字〔2023〕2号、3号)显示,中原银行股份有限公司安阳铁一路支行(原洛阳银行股份有限公司安阳分行)贷款“三查”不到位;未经任职资格核准实际履行高管职责。 

程自力对中原银行安阳铁一路支行贷款“三查”不到位的违法违规行为应负主要领导责任。 

安阳银保监分局依据《商业银行授信工作尽职指引》第十三条、第四十一条、“附录”;《固定资产贷款管理暂行办法》第二十二条、《流动资金贷款管理暂行办法》第四条、第九条、第十一条、第二十四条;《中华人民共和国商业银行法》第三十五条;《中华人民共和国银行业监督管理法》第二十一条、第四十六条、第四十八条;《银行业金融机构董事(理事)和高级管理人员任职资格管理办法》第十四条、第四十七条,对中原银行股份有限公司安阳铁一路支行罚款215万元;对程自力警告。 

相关法规:

《商业银行授信工作尽职指引》第十三条:商业银行客户调查应根据授信种类搜集客户基本资料,建立客户档案。资料清单提示参见《附录》中的“客户基本资料清单提示”。 

《商业银行授信工作尽职指引》第四十一条:商业银行授信实施后,应对所有可能影响还款的因素进行持续监测,并形成书面监测报告。重点监测以下内容: 

(一)客户是否按约定用途使用授信,是否诚实地全面履行合同; 

(二)授信项目是否正常进行; 

(三)客户的法律地位是否发生变化; 

(四)客户的财务状况是否发生变化; 

(五)授信的偿还情况; 

(六)抵押品可获得情况和质量、价值等情况。 

《固定资产贷款管理暂行办法》第二十二条:贷款人在发放贷款前应确认借款人满足合同约定的提款条件,并按照合同约定的方式对贷款资金的支付实施管理与控制,监督贷款资金按约定用途使用。 

《流动资金贷款管理暂行办法》第四条:贷款人开展流动资金贷款业务,应当遵循依法合规、审慎经营、平等自愿、公平诚信的原则。 

《流动资金贷款管理暂行办法》第九条:贷款人应与借款人约定明确、合法的贷款用途。 

流动资金贷款不得用于固定资产、股权等投资,不得用于国家禁止生产、经营的领域和用途。 

流动资金贷款不得挪用,贷款人应按照合同约定检查、监督流动资金贷款的使用情况。 

《流动资金贷款管理暂行办法》第十一条:流动资金贷款申请应具备以下条件: 

(一)借款人依法设立; 

(二)借款用途明确、合法; 

(三)借款人生产经营合法、合规; 

(四)借款人具有持续经营能力,有合法的还款来源; 

(五)借款人信用状况良好,无重大不良信用记录; 

(六)贷款人要求的其他条件。 

《流动资金贷款管理暂行办法》第二十四条:贷款人在发放贷款前应确认借款人满足合同约定的提款条件,并按照合同约定通过贷款人受托支付或借款人自主支付的方式对贷款资金的支付进行管理与控制,监督贷款资金按约定用途使用。 

贷款人受托支付是指贷款人根据借款人的提款申请和支付委托,将贷款通过借款人账户支付给符合合同约定用途的借款人交易对象。 

借款人自主支付是指贷款人根据借款人的提款申请将贷款资金发放至借款人账户后,由借款人自主支付给符合合同约定用途的借款人交易对象。 

《中华人民共和国商业银行法》第三十五条:商业银行贷款,应当对借款人的借款用途、偿还能力、还款方式等情况进行严格审查。 

商业银行贷款,应当实行审贷分离、分级审批的制度。 

《中华人民共和国银行业监督管理法》第二十一条:银行业金融机构的审慎经营规则,由法律、行政法规规定,也可以由国务院银行业监督管理机构依照法律、行政法规制定。 

前款规定的审慎经营规则,包括风险管理、内部控制、资本充足率、资产质量、损失准备金、风险集中、关联交易、资产流动性等内容。 

银行业金融机构应当严格遵守审慎经营规则。 

《中华人民共和国银行业监督管理法》第四十六条:银行业金融机构有下列情形之一,由国务院银行业监督管理机构责令改正,并处二十万元以上五十万元以下罚款;情节特别严重或者逾期不改正的,可以责令停业整顿或者吊销其经营许可证;构成犯罪的,依法追究刑事责任: 

(一)未经任职资格审查任命董事、高级管理人员的; 

(二)拒绝或者阻碍非现场监管或者现场检查的; 

(三)提供虚假的或者隐瞒重要事实的报表、报告等文件、资料的; 

(四)未按照规定进行信息披露的; 

(五)严重违反审慎经营规则的; 

(六)拒绝执行本法第三十七条规定的措施的。 

《中华人民共和国银行业监督管理法》第四十八条:银行业金融机构违反法律、行政法规以及国家有关银行业监督管理规定的,银行业监督管理机构除依照本法第四十四条至第四十七条规定处罚外,还可以区别不同情形,采取下列措施: 

(一)责令银行业金融机构对直接负责的董事、高级管理人员和其他直接责任人员给予纪律处分; 

(二)银行业金融机构的行为尚不构成犯罪的,对直接负责的董事、高级管理人员和其他直接责任人员给予警告,处五万元以上五十万元以下罚款; 

(三)取消直接负责的董事、高级管理人员一定期限直至终身的任职资格,禁止直接负责的董事、高级管理人员和其他直接责任人员一定期限直至终身从事银行业工作。 

《银行业金融机构董事(理事)和高级管理人员任职资格管理办法》第十四条:金融机构董事(理事)和高级管理人员应当在任职前获得任职资格核准,在获得任职资格核准前不得履职。 

《银行业金融机构董事(理事)和高级管理人员任职资格管理办法》第四十七条:金融机构违反本办法规定有下列情形之一的,监管机构可以根据《中华人民共和国银行业监督管理法》第四十六条、第四十七条及第四十八条对其进行处罚: 

(一)未经任职资格审查任命董事(理事)和高级管理人员的; 

(二)未及时对任职资格被终止人员的职务作调整的; 

(三)以其他职务名称任命不具有相应任职资格的人员,授权其实际履行董事(理事)和高级管理人员职权的; 

(四)报送虚假的任职资格申请材料或者故意隐瞒有关情况的; 

(五)提交的离任审计报告与事实严重不符的; 

(六)对于本办法规定的应当报告情形不予报告的。 

以下为原文:

加载中...