新浪财经

最新发布!2023年劳动合同签订新规(附劳动合同范本)

中国会计报

关注

人力资源社会保障部办公厅近期发布《新就业形态劳动者劳动合同和书面协议订立指引(试行)》,明确最新版劳动合同书面协议范本+16条指引。

自2021年起,我国多次发文明确要求保障新就业形态劳动者劳动权益。这次也是人社部首次发布关于新就业形态劳动者的劳动合同范本,具体情况如何?

人社部最新通知

这几类企业注意了!

一、新就业形态劳动者是指哪些人群?

在人社部发布的指引中明确规定了新就业形态劳动者的定义,即新就业形态劳动者,是指线上接受互联网平台根据用户需求发布的配送、出行、运输、家政服务等工作任务,按照平台要求提供平台网约服务,并获取劳动报酬的劳动者。

⚠️这里所指的企业是指平台企业和平台用工合作企业。

二、与新就业形态劳动者签订劳动合同需要遵循什么原则?

同时,文中明确了企业应该与新就业形态劳动者签署劳动合同、书面协议,并需要遵循以下原则

1. 企业要根据用工事实和劳动管理程度,综合考虑新就业形态劳动者对工作时间及工作量的自主决定程度、劳动过程受管理控制程度、是否需要遵守有关工作规则和劳动纪律及奖惩办法、工作的持续性、能否决定或者改变交易价格等因素。

与符合确立劳动关系情形的新就业形态劳动者订立劳动合同,与不完全符合确立劳动关系情形的新就业形态劳动者订立书面协议。

2. 已建立劳动关系,未同时订立劳动合同的,企业应当自用工之日起一个月内与劳动者订立劳动合同。

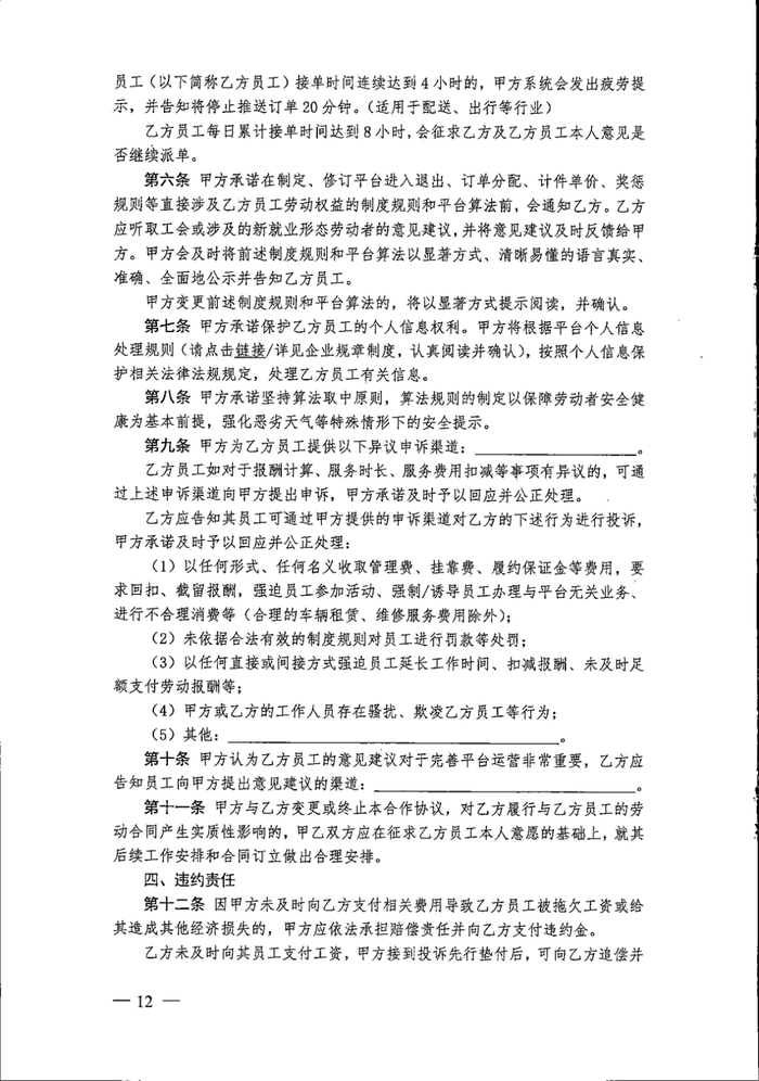
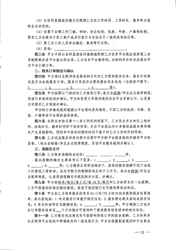
3. 劳动合同应当明确用人单位和劳动者的基本信息、劳动合同期限、工作内容和工作地点、工作时间和休息休假、劳动报酬、社会保险、劳动保护等事项,可以约定试用期、培训、福利待遇等其他事项。

解读:

结合人社部在2021年印发的《关于维护新就业形态劳动者劳动保障权益的指导意见》来看,我们不能看出,从指引发布起,平台企业与平台用工合作企业即日起需要跟新就业形态劳动者签订劳动合同或书面协议。

其中依法订立的劳动合同、书面协议具有约束力,各方应当按照约定全面履行各自的义务。

变更劳动合同、书面协议以及企业修订与履行劳动合同、书面协议直接相关的制度规则和平台算法,要符合法律法规和有关政策规定。

除此之外,平台企业应该为新就业形态劳动提供劳动权益保障,主要包括:

  • 企业需要为新就业形态劳动者购买社保,并支付最低工资报酬;

  • 企业需要明确新就业形态劳动者的休息时间,并按照相关规定支付加班工资。

上海人社局

灵活就业人员依法享受社保待遇

目前,人社部已经发布了《新就业形态劳动者劳动合同和书面协议订立指引(试行)》,那地方规定如何呢?

近期,上海市人大通过了《上海市就业促进条例》,《条例》明确规定3月1日起,上海的快递外卖小哥等灵活就业人员,可以按照国家和上海市有关规定参加社会保险,依法享受社会保险待遇。

同时,上海市最新发布的《条例》从灵活就业服务、灵活就业人员职业技能培训、灵活就业人员权益保障等方面细化保障措施。

一、灵活就业人员依法享受社保待遇,可申领社保补贴

《条例》明确了以下几点:

  • 在本市就业的灵活就业人员,可以按照国家和本市有关规定参加社会保险,依法享受社会保险待遇。

  • 符合条件的灵活就业人员,可以按照相关规定申请社会保险补贴、就业岗位补贴。

  • 对符合条件的灵活就业人员,按照规定纳入相应的社会救助范围

二、互联网平台企业应与与劳动者依法订立劳动合同或者通过书面协议

同时,《条例》明确了上海市的互联网平台企业应当依法合规用工,根据具体用工情形,与劳动者依法订立劳动合同或者通过书面协议明确双方权利义务。

企业、行业协会与工会、劳动者代表等可以就业务定额、计件单价、职业安全健康等开展协商,合理确定定员定额、休息办法、计件单价、抽成比例、考核奖惩等标准。

附人社部官方劳动合同范本

编辑:陈奕冰

加载中...